Suppr超能文献

谱系阴性祖细胞在严重损伤后动员起来以再生肺上皮。

Lineage-negative progenitors mobilize to regenerate lung epithelium after major injury.

作者信息

Vaughan Andrew E, Brumwell Alexis N, Xi Ying, Gotts Jeffrey E, Brownfield Doug G, Treutlein Barbara, Tan Kevin, Tan Victor, Liu Feng Chun, Looney Mark R, Matthay Michael A, Rock Jason R, Chapman Harold A

机构信息

Department of Medicine, Cardiovascular Research Institute, University of California, San Francisco (UCSF), San Francisco, California 94143, USA.

Department of Biochemistry, Stanford University School of Medicine and Howard Hughes Medical Institute, Stanford, California 94305, USA.

出版信息

Nature. 2015 Jan 29;517(7536):621-5. doi: 10.1038/nature14112. Epub 2014 Dec 24.

Abstract

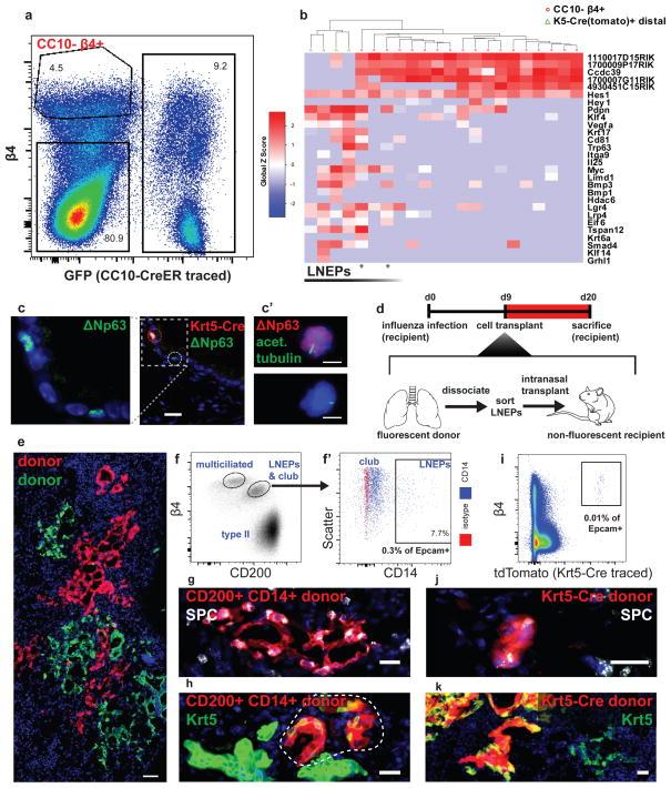
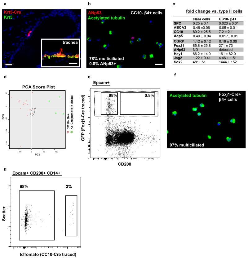
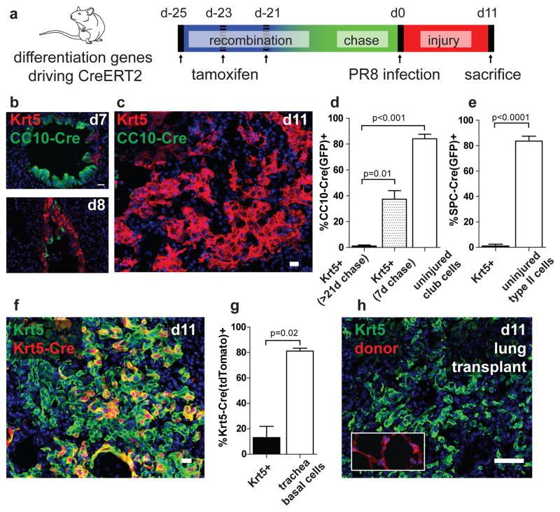
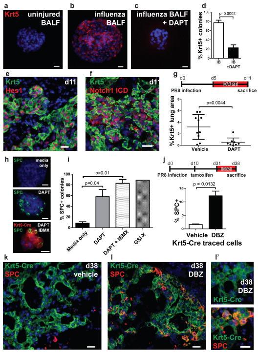
Broadly, tissue regeneration is achieved in two ways: by proliferation of common differentiated cells and/or by deployment of specialized stem/progenitor cells. Which of these pathways applies is both organ- and injury-specific. Current models in the lung posit that epithelial repair can be attributed to cells expressing mature lineage markers. By contrast, here we define the regenerative role of previously uncharacterized, rare lineage-negative epithelial stem/progenitor (LNEP) cells present within normal distal lung. Quiescent LNEPs activate a ΔNp63 (a p63 splice variant) and cytokeratin 5 remodelling program after influenza or bleomycin injury in mice. Activated cells proliferate and migrate widely to occupy heavily injured areas depleted of mature lineages, at which point they differentiate towards mature epithelium. Lineage tracing revealed scant contribution of pre-existing mature epithelial cells in such repair, whereas orthotopic transplantation of LNEPs, isolated by a definitive surface profile identified through single-cell sequencing, directly demonstrated the proliferative capacity and multipotency of this population. LNEPs require Notch signalling to activate the ΔNp63 and cytokeratin 5 program, and subsequent Notch blockade promotes an alveolar cell fate. Persistent Notch signalling after injury led to parenchymal 'micro-honeycombing' (alveolar cysts), indicative of failed regeneration. Lungs from patients with fibrosis show analogous honeycomb cysts with evidence of hyperactive Notch signalling. Our findings indicate that distinct stem/progenitor cell pools repopulate injured tissue depending on the extent of the injury, and the outcomes of regeneration or fibrosis may depend in part on the dynamics of LNEP Notch signalling.

摘要

广义而言,组织再生通过两种方式实现:通过普通分化细胞的增殖和/或通过部署专门的干细胞/祖细胞。这些途径中的哪一种适用既取决于器官也取决于损伤类型。目前关于肺的模型认为上皮修复可归因于表达成熟谱系标志物的细胞。相比之下,在这里我们定义了正常远端肺中存在的先前未被表征的、罕见的谱系阴性上皮干细胞/祖细胞(LNEP)的再生作用。在小鼠受到流感或博来霉素损伤后,静止的LNEP激活ΔNp63(一种p63剪接变体)和细胞角蛋白5重塑程序。活化的细胞大量增殖并迁移,占据成熟谱系缺失的严重损伤区域,此时它们向成熟上皮细胞分化。谱系追踪显示,在这种修复过程中,预先存在的成熟上皮细胞贡献极少,而通过单细胞测序确定的明确表面特征分离出的LNEP原位移植,直接证明了该群体的增殖能力和多能性。LNEP需要Notch信号来激活ΔNp63和细胞角蛋白5程序,随后Notch阻断促进肺泡细胞命运。损伤后持续的Notch信号导致实质“微蜂窝状”(肺泡囊肿),表明再生失败。纤维化患者的肺显示出类似的蜂窝囊肿,有Notch信号过度活跃的证据。我们的研究结果表明,不同的干细胞/祖细胞池根据损伤程度重新填充受损组织,再生或纤维化的结果可能部分取决于LNEP Notch信号的动态变化。

https://cdn.ncbi.nlm.nih.gov/pmc/blobs/ec27/4312207/b1d8e53a05db/nihms645625f5.jpg

文献AI研究员

20分钟写一篇综述,助力文献阅读效率提升50倍。

立即体验

用中文搜PubMed

大模型驱动的PubMed中文搜索引擎

马上搜索

文档翻译

学术文献翻译模型,支持多种主流文档格式。

立即体验