Suppr超能文献

微小RNA-34a作为一种抗转移微小RNA发挥作用,并通过直接靶向CD44抑制膀胱癌中的血管生成。

MicroRNA-34a functions as an anti-metastatic microRNA and suppresses angiogenesis in bladder cancer by directly targeting CD44.

作者信息

Yu Gan, Yao Weimin, Xiao Wei, Li Heng, Xu Hua, Lang Bin

机构信息

Department of Urology, Tongji Hospital, Tongji Medical College, Huazhong University of Science and Technology, Wuhan, 430030, China.

Institute of Urology, Tongji Hospital, Tongji Medical College, Huzhong University of Science and Technology, Wuhan, 430030, China.

出版信息

J Exp Clin Cancer Res. 2014 Dec 31;33(1):779. doi: 10.1186/s13046-014-0115-4.

Abstract

BACKGROUND

Metastasis have considered as an important clinical obstacle in the treatment of human cancer including bladder cancer. Post-transcriptional regulation has emerged as robust effectors of metastasis. MiRNAs are involved in cancer development and progression, acting as tumor suppressors or oncogenes. In this study, we focus on it that microRNA-34a functions as an anti-metastatic microRNA and suppress angiogenesis in bladder cancer by directly targeting CD44.

METHODS

The expression of mir-34a was detected by quantitative real-time PCR. Oligonucleotide and lentivirus were used to overexpress miR-34a. Tube formation assay and transwell assay were used to examine the effect on bladder cancer tube formation, migration and invasion in vitro. Animal models were used to examine the effect on metastasis and angiogenesis in vivo. Luciferase assay was carried out to verify the precise target of miR-34a.

RESULTS

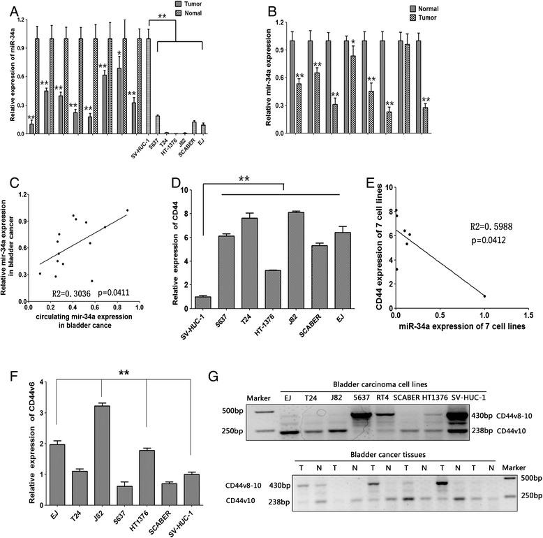
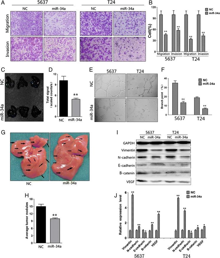
We not only proved that mir-34a was significantly downregulated in bladder cancer tissues and cell lines but also that circulating miR-34a levels are reduced in bladder cancer, and their levels were positively relevance. Gain-of-function experiments investigated that increased mir-34a expression suppressed tube formation and reduced cell migration and invasion. In vivo metastasis, assays also demonstrated that overexpression of mir34a markedly inhibited bladder cancer metastasis. CD31, an endothelial cell-specific marker which stained in T24 tumors to evaluate for blood vessel density, the immunohistochemistry results showed that blood vessel quantification reduced dramatically in the T24 tumors over-expressing mir-34a. Combining with our previous studies and bioinformatics analysis, we expected that CD44 gene was a direct target of mir-34a, siRNA-mediated knockdown of CD44 partially phenocopied mir-34a overexpression suggesting that the pro-apoptotic role of mir-34a may be mediated primarily through CD44 regulation, whereas restoring the expression of CD44 attenuated the function of mir-34a in bladder cancer cells. Additionally, we identified that EMT (epithelial-mesenchymal transition) related proteins could be regulated by mir-34a which indicated that mir-34a could partially reserve EMT.

CONCLUSION

Our study defines a major metastasis and angiogenesis suppressive role for mir-34a, a microRNA functions as a tumor suppressor in bladder cancer by directly targeting CD44, which would be helpful as a therapeutic approach to block bladder cancer metastasis.

摘要

背景

转移被认为是包括膀胱癌在内的人类癌症治疗中的一个重要临床障碍。转录后调控已成为转移的强大效应器。微小RNA(miRNA)参与癌症的发生和发展,可作为肿瘤抑制因子或癌基因发挥作用。在本研究中,我们聚焦于微小RNA-34a作为一种抗转移的微小RNA,并通过直接靶向CD44抑制膀胱癌血管生成这一作用。

方法

采用定量实时PCR检测mir-34a的表达。使用寡核苷酸和慢病毒来过表达miR-34a。采用管腔形成实验和Transwell实验检测其对膀胱癌体外管腔形成、迁移和侵袭的影响。利用动物模型检测其对体内转移和血管生成的影响。进行荧光素酶实验以验证miR-34a的精确靶标。

结果

我们不仅证明了mir-34a在膀胱癌组织和细胞系中显著下调,还证明了膀胱癌患者循环miR-34a水平降低,且二者水平呈正相关。功能获得实验研究表明,增加mir-34a表达可抑制管腔形成,并减少细胞迁移和侵袭。体内转移实验还表明,mir34a过表达显著抑制膀胱癌转移。CD31是一种内皮细胞特异性标志物,用于对T24肿瘤进行染色以评估血管密度,免疫组化结果显示,在过表达mir-34a的T24肿瘤中血管定量显著降低。结合我们之前的研究和生物信息学分析,我们推测CD44基因是mir-34a的直接靶标,siRNA介导的CD44敲低部分模拟了mir-34a过表达的现象,这表明mir-34a的促凋亡作用可能主要通过CD44调控介导,而恢复CD44的表达则减弱了mir-34a在膀胱癌细胞中的功能。此外,我们发现mir-34a可调节上皮-间质转化(EMT)相关蛋白,这表明mir-34a可部分逆转EMT。

结论

我们的研究确定了mir-34a在抑制转移和血管生成方面的主要作用,该微小RNA通过直接靶向CD44在膀胱癌中发挥肿瘤抑制作用,这将有助于作为一种阻断膀胱癌转移的治疗方法。

https://cdn.ncbi.nlm.nih.gov/pmc/blobs/fed9/4311467/702fab1e2f62/13046_2014_115_Fig1_HTML.jpg

文献AI研究员

20分钟写一篇综述,助力文献阅读效率提升50倍。

立即体验

用中文搜PubMed

大模型驱动的PubMed中文搜索引擎

马上搜索

文档翻译

学术文献翻译模型,支持多种主流文档格式。

立即体验