Suppr超能文献

白细胞介素-17A通过细胞外调节蛋白激酶信号通路促进系统性硬化症患者来源的真皮血管平滑肌细胞的功能激活。

Interleukin-17A promotes functional activation of systemic sclerosis patient-derived dermal vascular smooth muscle cells by extracellular-regulated protein kinases signalling pathway.

作者信息

Liu Mengguo, Yang Ji, Xing Xiaojing, Cui Xiangxiang, Li Ming

出版信息

Arthritis Res Ther. 2014 Dec 31;16(6):4223. doi: 10.1186/s13075-014-0512-2.

Abstract

INTRODUCTION

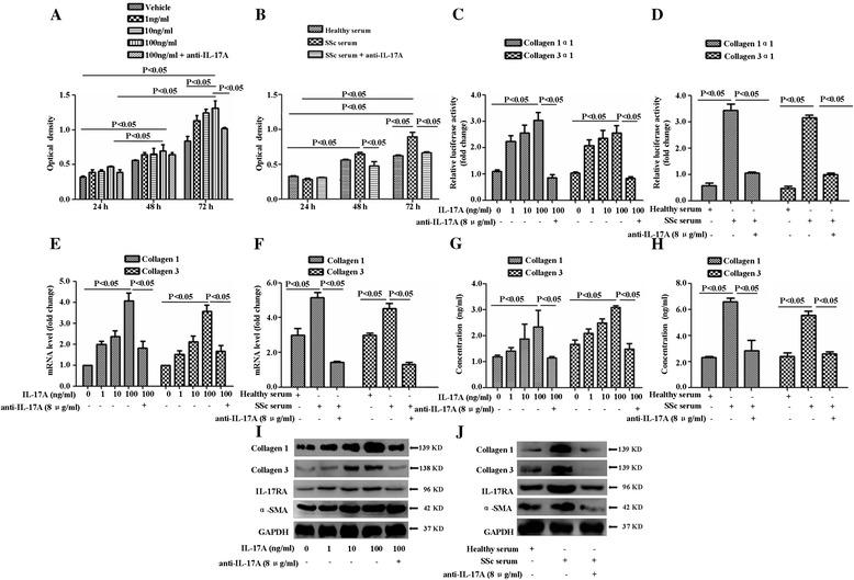
Dermal vascular smooth muscle cells (DVSMCs) are important for vascular wall fibrosis in microangiopathy of systemic sclerosis (SSc). T helper 17 cell-associated cytokines, particularly interleukin-17A (IL-17A), have been demonstrated to play a role in the pathogenesis of SSc. However, the effect of IL-17A on the DVSMCs in microangiopathy of SSc has not been established. In the present study, we investigated the effect of IL-17A on the SSc patient-derived DVSMCs.

METHODS

DVSMCs from patients with SSc and healthy subjects were incubated using IL-17A or serum derived from patients with SSc. Subsequently, the proliferation, collagen synthesis and secretion, and migration of DVSMCs were analysed using a cell counting kit-8 (CCK-8), dual-luciferase reporter assay, real-time reverse transcription-polymerase chain reaction (RT-PCR), Western blot, enzyme-linked immunosorbent assay (ELISA) and transwell assay. The protein phosphorylation of signalling pathways in the process of IL-17A-mediated DVSMC activation was investigated and validated by specific signalling pathway inhibitor.

RESULTS

IL-17A and serum from patients with SSc could promote the proliferation, collagen synthesis and secretion, and migration of DVSMCs. IL-17A neutralising antibody could inhibit the IL-17A-induced activation of DVSMCs. Additionally, IL-17A induced the activation of extracellular-regulated protein kinases 1/2 (ERK1/2) in DVSMCs, and ERK1/2 inhibitor could block the IL-17A-elicited activation of DVSMCs.

CONCLUSIONS

Our results suggested that IL-17A derived from patients with SSc might induce the proliferation, collagen synthesis and secretion, and migration of DVSMCs via ERK1/2 signalling pathway, raising the likelihood that IL-17A and ERK1/2 might be promising therapeutic targets for the treatment of SSc-related vasculopathy.

摘要

引言

真皮血管平滑肌细胞(DVSMC)在系统性硬化症(SSc)微血管病变的血管壁纤维化过程中起重要作用。辅助性T细胞17相关细胞因子,尤其是白细胞介素-17A(IL-17A),已被证明在SSc发病机制中发挥作用。然而,IL-17A对SSc微血管病变中DVSMC的影响尚未明确。在本研究中,我们调查了IL-17A对SSc患者来源的DVSMC的影响。

方法

使用IL-17A或SSc患者来源的血清培养SSc患者和健康受试者的DVSMC。随后,使用细胞计数试剂盒-8(CCK-8)、双荧光素酶报告基因检测、实时逆转录-聚合酶链反应(RT-PCR)、蛋白质印迹法、酶联免疫吸附测定(ELISA)和Transwell检测分析DVSMC的增殖、胶原合成与分泌以及迁移情况。通过特异性信号通路抑制剂研究并验证IL-17A介导的DVSMC激活过程中信号通路的蛋白磷酸化情况。

结果

IL-17A和SSc患者的血清可促进DVSMC的增殖、胶原合成与分泌以及迁移。IL-17A中和抗体可抑制IL-17A诱导的DVSMC激活。此外,IL-17A可诱导DVSMC中细胞外调节蛋白激酶1/2(ERK1/2)的激活,ERK1/2抑制剂可阻断IL-17A引发的DVSMC激活。

结论

我们的结果表明,SSc患者来源的IL-17A可能通过ERK1/2信号通路诱导DVSMC的增殖、胶原合成与分泌以及迁移,这增加了IL-17A和ERK1/2可能成为治疗SSc相关血管病变的有前景治疗靶点的可能性。

https://cdn.ncbi.nlm.nih.gov/pmc/blobs/b962/4316765/2b50b286460f/13075_2014_512_Fig1_HTML.jpg

文献AI研究员

20分钟写一篇综述,助力文献阅读效率提升50倍。

立即体验

用中文搜PubMed

大模型驱动的PubMed中文搜索引擎

马上搜索

文档翻译

学术文献翻译模型,支持多种主流文档格式。

立即体验