Suppr超能文献

一个由DNA增强子元件组成的模块化系统介导了秀丽隐杆线虫中高膳食锌对转录的组织特异性激活。

A modular system of DNA enhancer elements mediates tissue-specific activation of transcription by high dietary zinc in C. elegans.

作者信息

Roh Hyun Cheol, Dimitrov Ivan, Deshmukh Krupa, Zhao Guoyan, Warnhoff Kurt, Cabrera Daniel, Tsai Wendy, Kornfeld Kerry

机构信息

Department of Developmental Biology, Washington University School of Medicine, St. Louis, MO 63110, USA.

Department of Pathology and Immunology, Washington University School of Medicine, St. Louis, MO 63110, USA.

出版信息

Nucleic Acids Res. 2015 Jan;43(2):803-16. doi: 10.1093/nar/gku1360. Epub 2014 Dec 30.

Abstract

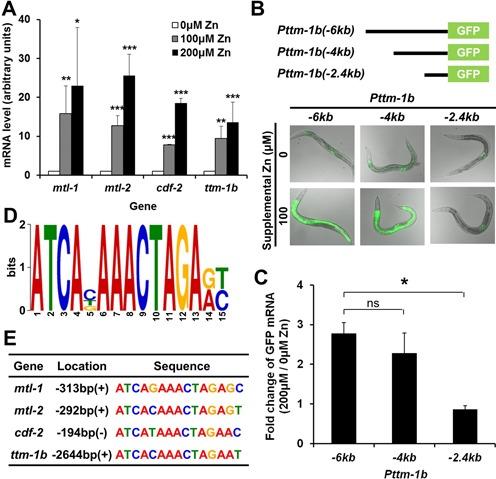
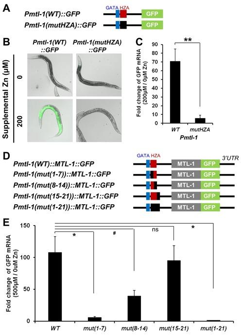
Zinc is essential for biological systems, and aberrant zinc metabolism is implicated in a broad range of human diseases. To maintain homeostasis in response to fluctuating levels of dietary zinc, animals regulate gene expression; however, mechanisms that mediate the transcriptional response to fluctuating levels of zinc have not been fully defined. Here, we identified DNA enhancer elements that mediate intestine-specific transcriptional activation in response to high levels of dietary zinc in C. elegans. Using bioinformatics, we characterized an evolutionarily conserved enhancer element present in multiple zinc-inducible genes, the high zinc activation (HZA) element. The HZA was consistently adjacent to a GATA element that mediates expression in intestinal cells. Functional studies using transgenic animals demonstrated that this modular system of DNA enhancers mediates tissue-specific transcriptional activation in response to high levels of dietary zinc. We used this information to search the genome and successfully identified novel zinc-inducible genes. To characterize the mechanism of enhancer function, we demonstrated that the GATA transcription factor ELT-2 and the mediator subunit MDT-15 are necessary for zinc-responsive transcriptional activation. These findings define new mechanisms of zinc homeostasis and tissue-specific regulation of transcription.

摘要

锌对于生物系统至关重要,锌代谢异常与多种人类疾病有关。为了在饮食锌水平波动时维持体内平衡,动物会调节基因表达;然而,介导对锌水平波动的转录反应的机制尚未完全明确。在这里,我们鉴定了秀丽隐杆线虫中响应高水平饮食锌而介导肠道特异性转录激活的DNA增强子元件。通过生物信息学,我们表征了存在于多个锌诱导基因中的一个进化保守的增强子元件,即高锌激活(HZA)元件。HZA始终与介导肠道细胞中表达的GATA元件相邻。使用转基因动物进行的功能研究表明,这种DNA增强子的模块化系统介导了对高水平饮食锌的组织特异性转录激活。我们利用这些信息搜索基因组并成功鉴定出新型锌诱导基因。为了表征增强子功能的机制,我们证明GATA转录因子ELT-2和中介亚基MDT-15对于锌响应性转录激活是必需的。这些发现定义了锌稳态和转录组织特异性调控的新机制。

https://cdn.ncbi.nlm.nih.gov/pmc/blobs/7ded/4333406/1ff04ef4ee45/gku1360fig1.jpg

文献AI研究员

20分钟写一篇综述,助力文献阅读效率提升50倍。

立即体验

用中文搜PubMed

大模型驱动的PubMed中文搜索引擎

马上搜索

文档翻译

学术文献翻译模型,支持多种主流文档格式。

立即体验