Suppr超能文献

泛素-类泛素化修饰电路通过响应DNA损伤来控制活化的范可尼贫血ID复合物的剂量。

Ubiquitin-SUMO circuitry controls activated fanconi anemia ID complex dosage in response to DNA damage.

作者信息

Gibbs-Seymour Ian, Oka Yasuyoshi, Rajendra Eeson, Weinert Brian T, Passmore Lori A, Patel Ketan J, Olsen Jesper V, Choudhary Chunaram, Bekker-Jensen Simon, Mailand Niels

机构信息

Ubiquitin Signaling Group, The Novo Nordisk Foundation Center for Protein Research, Faculty of Health and Medical Sciences, University of Copenhagen, 2200 Copenhagen, Denmark.

MRC Laboratory of Molecular Biology, Francis Crick Avenue, Cambridge CB2 0QH, UK.

出版信息

Mol Cell. 2015 Jan 8;57(1):150-64. doi: 10.1016/j.molcel.2014.12.001. Epub 2014 Dec 31.

Abstract

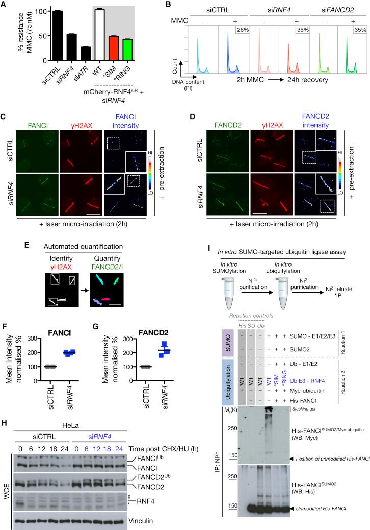
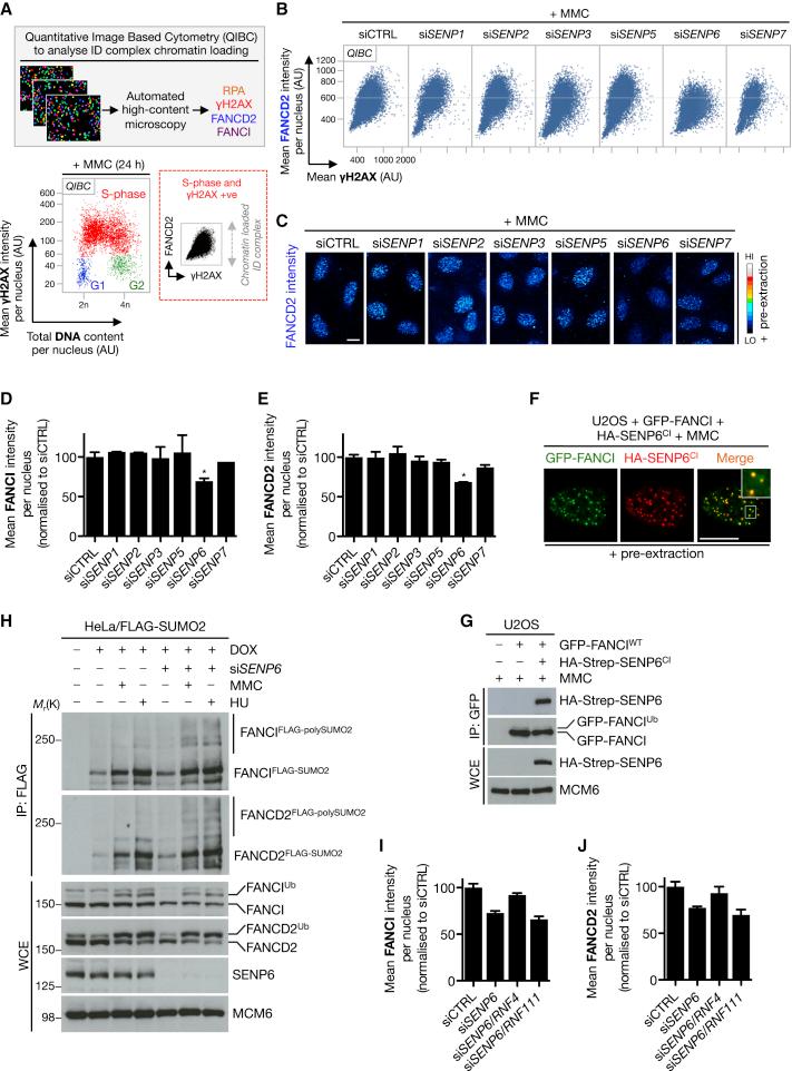
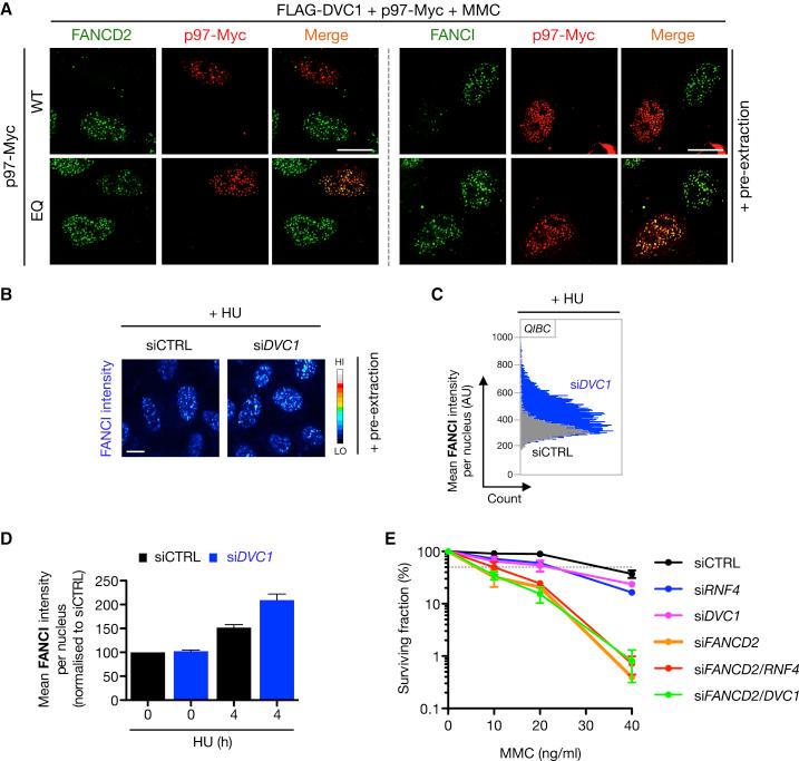
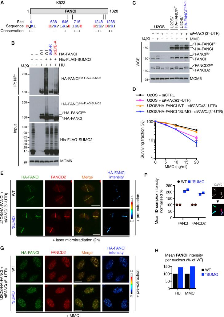
We show that central components of the Fanconi anemia (FA) DNA repair pathway, the tumor suppressor proteins FANCI and FANCD2 (the ID complex), are SUMOylated in response to replication fork stalling. The ID complex is SUMOylated in a manner that depends on the ATR kinase, the FA ubiquitin ligase core complex, and the SUMO E3 ligases PIAS1/PIAS4 and is antagonized by the SUMO protease SENP6. SUMOylation of the ID complex drives substrate selectivity by triggering its polyubiquitylation by the SUMO-targeted ubiquitin ligase RNF4 to promote its removal from sites of DNA damage via the DVC1-p97 ubiquitin segregase complex. Deregulation of ID complex SUMOylation compromises cell survival following replication stress. Our results uncover a regulatory role for SUMOylation in the FA pathway, and we propose that ubiquitin-SUMO signaling circuitry is a mechanism that contributes to the balance of activated ID complex dosage at sites of DNA damage.

摘要

我们发现,范可尼贫血(FA)DNA修复途径的核心组分,即肿瘤抑制蛋白FANCI和FANCD2(ID复合物),会在复制叉停滞时发生SUMO化修饰。ID复合物的SUMO化修饰依赖于ATR激酶、FA泛素连接酶核心复合物以及SUMO E3连接酶PIAS1/PIAS4,且受到SUMO蛋白酶SENP6的拮抗。ID复合物的SUMO化修饰通过触发SUMO靶向泛素连接酶RNF4使其多聚泛素化,从而驱动底物选择性,以促进其通过DVC1-p97泛素分离酶复合物从DNA损伤位点移除。ID复合物SUMO化修饰的失调会损害复制应激后的细胞存活。我们的研究结果揭示了SUMO化修饰在FA途径中的调控作用,并且我们提出泛素-SUMO信号通路是一种有助于在DNA损伤位点平衡激活的ID复合物剂量的机制。

https://cdn.ncbi.nlm.nih.gov/pmc/blobs/2399/4416315/666dbfbf7a72/fx1.jpg

文献AI研究员

20分钟写一篇综述,助力文献阅读效率提升50倍。

立即体验

用中文搜PubMed

大模型驱动的PubMed中文搜索引擎

马上搜索

文档翻译

学术文献翻译模型,支持多种主流文档格式。

立即体验