Suppr超能文献

溶质载体家族38成员9(SLC38A9)是溶酶体氨基酸传感机制的一个组成部分,该机制控制哺乳动物雷帕霉素靶蛋白复合物1(mTORC1)。

SLC38A9 is a component of the lysosomal amino acid sensing machinery that controls mTORC1.

作者信息

Rebsamen Manuele, Pochini Lorena, Stasyk Taras, de Araújo Mariana E G, Galluccio Michele, Kandasamy Richard K, Snijder Berend, Fauster Astrid, Rudashevskaya Elena L, Bruckner Manuela, Scorzoni Stefania, Filipek Przemyslaw A, Huber Kilian V M, Bigenzahn Johannes W, Heinz Leonhard X, Kraft Claudine, Bennett Keiryn L, Indiveri Cesare, Huber Lukas A, Superti-Furga Giulio

机构信息

CeMM Research Center for Molecular Medicine of the Austrian Academy of Sciences, 1090 Vienna, Austria.

Department DiBEST (Biology, Ecology and Earth Sciences), University of Calabria, 87036 Arcavacata di Rende, Italy.

出版信息

Nature. 2015 Mar 26;519(7544):477-81. doi: 10.1038/nature14107. Epub 2015 Jan 7.

Abstract

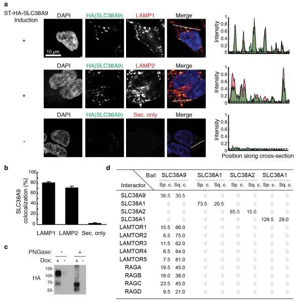
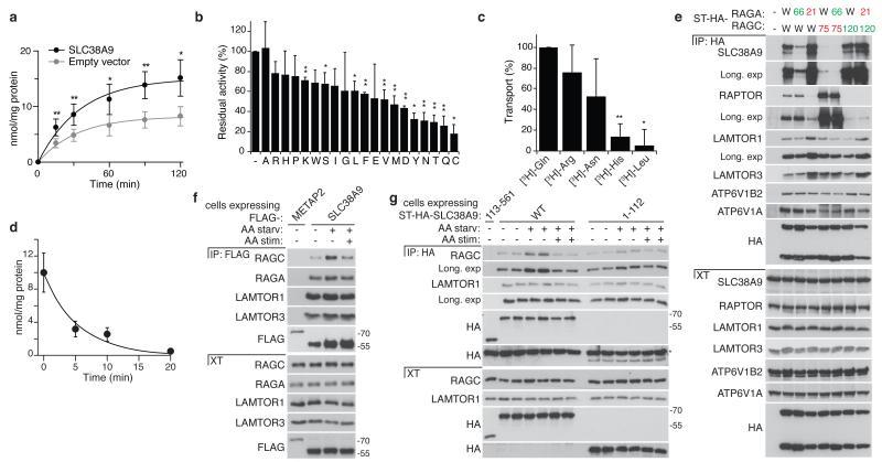
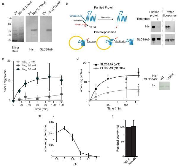
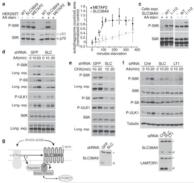
Cell growth and proliferation are tightly linked to nutrient availability. The mechanistic target of rapamycin complex 1 (mTORC1) integrates the presence of growth factors, energy levels, glucose and amino acids to modulate metabolic status and cellular responses. mTORC1 is activated at the surface of lysosomes by the RAG GTPases and the Ragulator complex through a not fully understood mechanism monitoring amino acid availability in the lysosomal lumen and involving the vacuolar H(+)-ATPase. Here we describe the uncharacterized human member 9 of the solute carrier family 38 (SLC38A9) as a lysosomal membrane-resident protein competent in amino acid transport. Extensive functional proteomic analysis established SLC38A9 as an integral part of the Ragulator-RAG GTPases machinery. Gain of SLC38A9 function rendered cells resistant to amino acid withdrawal, whereas loss of SLC38A9 expression impaired amino-acid-induced mTORC1 activation. Thus SLC38A9 is a physical and functional component of the amino acid sensing machinery that controls the activation of mTOR.

摘要

细胞生长和增殖与营养物质的可利用性紧密相关。雷帕霉素复合物1(mTORC1)的作用机制整合了生长因子、能量水平、葡萄糖和氨基酸的存在情况,以调节代谢状态和细胞反应。mTORC1在溶酶体表面被RAG GTP酶和Ragulator复合物激活,其机制尚未完全明确,该机制监测溶酶体腔内的氨基酸可用性,并涉及液泡H(+)-ATP酶。在这里,我们将溶质载体家族38(SLC38A9)中未被描述的人类成员9描述为一种能够进行氨基酸转运的溶酶体膜驻留蛋白。广泛的功能蛋白质组学分析确定SLC38A9是Ragulator-RAG GTP酶机制的一个组成部分。SLC38A9功能的获得使细胞对氨基酸剥夺具有抗性,而SLC38A9表达的缺失则损害了氨基酸诱导的mTORC1激活。因此,SLC38A9是控制mTOR激活的氨基酸感应机制的一个物理和功能组成部分。

https://cdn.ncbi.nlm.nih.gov/pmc/blobs/2c93/4376665/346c44cbc2ef/emss-61151-f0001.jpg

文献AI研究员

20分钟写一篇综述,助力文献阅读效率提升50倍。

立即体验

用中文搜PubMed

大模型驱动的PubMed中文搜索引擎

马上搜索

文档翻译

学术文献翻译模型,支持多种主流文档格式。

立即体验