Suppr超能文献

由于逃逸突变的主导作用,清除潜伏的HIV-1需要广泛的CTL反应。

Broad CTL response is required to clear latent HIV-1 due to dominance of escape mutations.

作者信息

Deng Kai, Pertea Mihaela, Rongvaux Anthony, Wang Leyao, Durand Christine M, Ghiaur Gabriel, Lai Jun, McHugh Holly L, Hao Haiping, Zhang Hao, Margolick Joseph B, Gurer Cagan, Murphy Andrew J, Valenzuela David M, Yancopoulos George D, Deeks Steven G, Strowig Till, Kumar Priti, Siliciano Janet D, Salzberg Steven L, Flavell Richard A, Shan Liang, Siliciano Robert F

机构信息

Department of Medicine, Johns Hopkins University School of Medicine, Baltimore, Maryland 21205, USA.

1] Department of Medicine, Johns Hopkins University School of Medicine, Baltimore, Maryland 21205, USA [2] Center for Computational Biology, McKusick-Nathans Institute of Genetic Medicine, Johns Hopkins University School of Medicine, Baltimore, Maryland 21205, USA.

出版信息

Nature. 2015 Jan 15;517(7534):381-5. doi: 10.1038/nature14053. Epub 2015 Jan 7.

Abstract

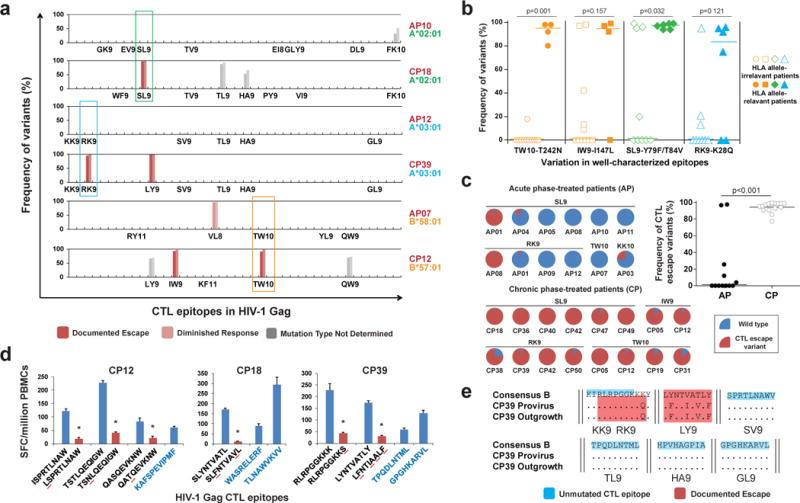
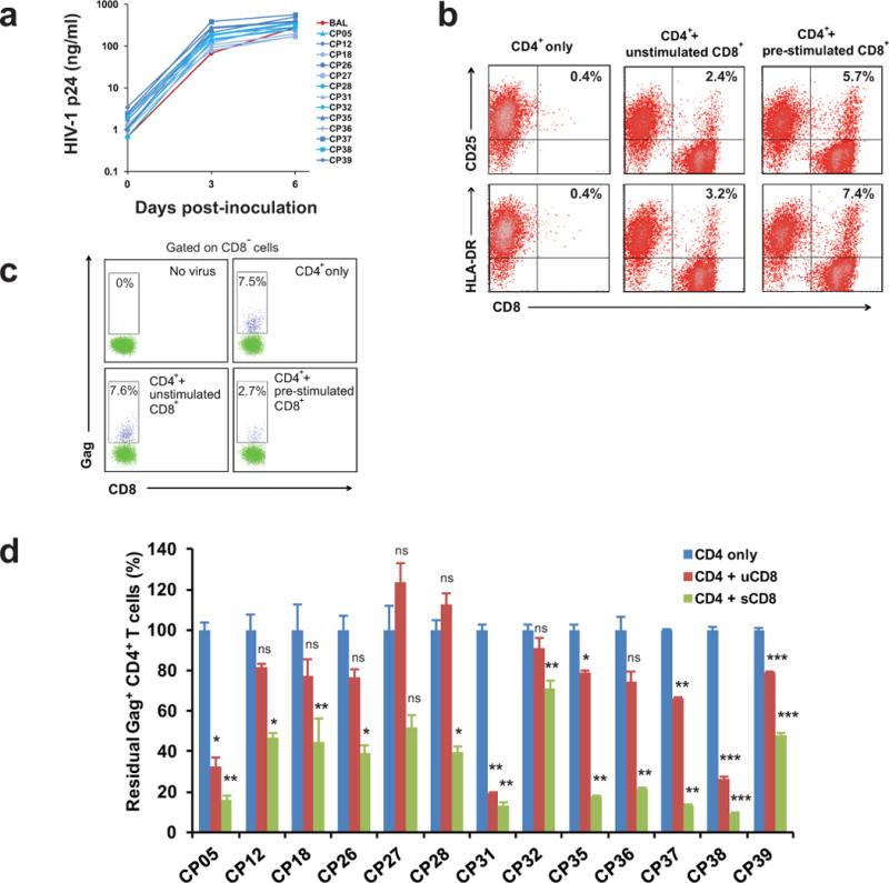
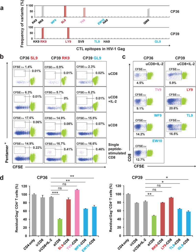
Despite antiretroviral therapy (ART), human immunodeficiency virus (HIV)-1 persists in a stable latent reservoir, primarily in resting memory CD4(+) T cells. This reservoir presents a major barrier to the cure of HIV-1 infection. To purge the reservoir, pharmacological reactivation of latent HIV-1 has been proposed and tested both in vitro and in vivo. A key remaining question is whether virus-specific immune mechanisms, including cytotoxic T lymphocytes (CTLs), can clear infected cells in ART-treated patients after latency is reversed. Here we show that there is a striking all or none pattern for CTL escape mutations in HIV-1 Gag epitopes. Unless ART is started early, the vast majority (>98%) of latent viruses carry CTL escape mutations that render infected cells insensitive to CTLs directed at common epitopes. To solve this problem, we identified CTLs that could recognize epitopes from latent HIV-1 that were unmutated in every chronically infected patient tested. Upon stimulation, these CTLs eliminated target cells infected with autologous virus derived from the latent reservoir, both in vitro and in patient-derived humanized mice. The predominance of CTL-resistant viruses in the latent reservoir poses a major challenge to viral eradication. Our results demonstrate that chronically infected patients retain a broad-spectrum viral-specific CTL response and that appropriate boosting of this response may be required for the elimination of the latent reservoir.

摘要

尽管有抗逆转录病毒疗法(ART),人类免疫缺陷病毒1型(HIV-1)仍持续存在于一个稳定的潜伏库中,主要存在于静息记忆CD4(+) T细胞中。这个潜伏库是治愈HIV-1感染的一个主要障碍。为了清除这个潜伏库,已提出并在体外和体内测试了对潜伏HIV-1进行药理学激活的方法。一个尚未解决的关键问题是,包括细胞毒性T淋巴细胞(CTL)在内的病毒特异性免疫机制,能否在潜伏状态逆转后清除接受ART治疗患者体内的感染细胞。在这里,我们表明HIV-1 Gag表位中的CTL逃逸突变存在明显的全或无模式。除非早期开始ART治疗,否则绝大多数(>98%)潜伏病毒携带CTL逃逸突变,使感染细胞对针对常见表位的CTL不敏感。为了解决这个问题,我们鉴定出了能够识别潜伏HIV-1表位的CTL,在每一位接受测试的慢性感染患者中这些表位均未发生突变。经刺激后,这些CTL在体外以及在患者来源的人源化小鼠中均能清除被源自潜伏库的自体病毒感染的靶细胞。潜伏库中CTL抗性病毒的优势对病毒根除构成了重大挑战。我们的结果表明,慢性感染患者保留了广谱的病毒特异性CTL反应,为了清除潜伏库可能需要适当增强这种反应。

https://cdn.ncbi.nlm.nih.gov/pmc/blobs/80ac/4406054/585bb31116d8/nihms642156f1.jpg

文献AI研究员

20分钟写一篇综述,助力文献阅读效率提升50倍。

立即体验

用中文搜PubMed

大模型驱动的PubMed中文搜索引擎

马上搜索

文档翻译

学术文献翻译模型,支持多种主流文档格式。

立即体验