Suppr超能文献

肉豆蔻酸通过在翻译后水平下调c-FLIP和Bcl-2的表达以及在人肾癌caki细胞中通过CHOP依赖性上调DR5、Bim和PUMA的表达来敏化TRAIL介导的细胞凋亡。

Carnosic acid sensitized TRAIL-mediated apoptosis through down-regulation of c-FLIP and Bcl-2 expression at the post translational levels and CHOP-dependent up-regulation of DR5, Bim, and PUMA expression in human carcinoma caki cells.

作者信息

Jung Kyong-Jin, Min Kyoung-jin, Bae Jae Hoon, Kwon Taeg Kyu

机构信息

Department of Immunology, School of Medicine, Keimyung University, Daegu 704-701, South Korea.

Department of Physiology, School of Medicine, Keimyung University, Daegu 704-701, South Korea.

出版信息

Oncotarget. 2015 Jan 30;6(3):1556-68. doi: 10.18632/oncotarget.2727.

Abstract

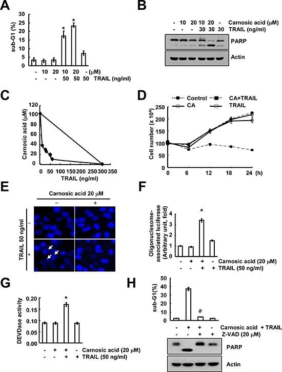
Carnosic acid is a phenolic diterpene from rosmarinus officinalis, and has multiple functions, such as anti-inflammatory, anti-viral, and anti-tumor activity. In this study, we examined whether carnosic acid could sensitize TRAIL-mediated apoptosis in human renal carcinoma Caki cells. We found that carnosic acid markedly induced TRAIL-mediated apoptosis in human renal carcinoma (Caki, ACHN, and A498), and human hepatocellular carcinoma (SK-HEP-1), and human breast carcinoma (MDA-MB-231) cells, but not normal cells (TMCK-1 and HSF). Carnosic acid induced down-regulation of c-FLIP and Bcl-2 expression at the post-translational levels, and the over-expression of c-FLIP and Bcl-2 markedly blocked carnosic acid-induced TRAIL sensitization. Furthermore, carnosic acid induced death receptor (DR)5, Bcl-2 interacting mediator of cell death (Bim), and p53 up-regulated modulator of apoptosis (PUMA) expression at the transcriptional levels via CCAAT/enhancer-binding protein-homologous protein (CHOP). Down-regulation of CHOP expression by siRNA inhibited DR5, Bim, and PUMA expression, and attenuated carnosic acid plus TRAIL-induced apoptosis. Taken together, our study demonstrates that carnosic acid enhances sensitization against TRAIL-mediated apoptosis through the down-regulation of c-FLIP and Bcl-2 expression, and up-regulation of ER stress-mediated DR5, Bim, and PUMA expression at the transcriptional levels.

摘要

迷迭香酸是一种从迷迭香中提取的酚类二萜,具有多种功能,如抗炎、抗病毒和抗肿瘤活性。在本研究中,我们检测了迷迭香酸是否能增强人肾癌细胞系Caki细胞中TRAIL介导的凋亡。我们发现,迷迭香酸能显著诱导人肾癌细胞(Caki、ACHN和A498)、人肝癌细胞(SK-HEP-1)和人乳腺癌细胞(MDA-MB-231)中TRAIL介导的凋亡,但对正常细胞(TMCK-1和HSF)无此作用。迷迭香酸在翻译后水平诱导c-FLIP和Bcl-2表达下调,而c-FLIP和Bcl-2的过表达显著阻断了迷迭香酸诱导的TRAIL致敏作用。此外,迷迭香酸通过CCAAT/增强子结合蛋白同源蛋白(CHOP)在转录水平诱导死亡受体(DR)5、细胞死亡的Bcl-2相互作用介质(Bim)和p53上调凋亡调节因子(PUMA)的表达。通过siRNA下调CHOP表达可抑制DR5、Bim和PUMA表达,并减弱迷迭香酸加TRAIL诱导的凋亡。综上所述,我们的研究表明,迷迭香酸通过下调c-FLIP和Bcl-2表达以及在转录水平上调内质网应激介导的DR5、Bim和PUMA表达来增强对TRAIL介导凋亡的致敏作用。

https://cdn.ncbi.nlm.nih.gov/pmc/blobs/4821/4359314/a4554ed6bb42/oncotarget-06-1556-g001.jpg

文献AI研究员

20分钟写一篇综述,助力文献阅读效率提升50倍。

立即体验

用中文搜PubMed

大模型驱动的PubMed中文搜索引擎

马上搜索

文档翻译

学术文献翻译模型,支持多种主流文档格式。

立即体验