Suppr超能文献

肝癌细胞分泌的血管生成素激活肝星状细胞,以放大促进肝癌的自我维持循环。

Angiogenin secretion from hepatoma cells activates hepatic stellate cells to amplify a self-sustained cycle promoting liver cancer.

作者信息

Bárcena Cristina, Stefanovic Milica, Tutusaus Anna, Martinez-Nieto Guillermo A, Martinez Laura, García-Ruiz Carmen, de Mingo Alvaro, Caballeria Juan, Fernandez-Checa José C, Marí Montserrat, Morales Albert

机构信息

Department of Cell Death and Proliferation, IIBB-CSIC, IDIBAPS, Barcelona, Spain.

1] Department of Cell Death and Proliferation, IIBB-CSIC, IDIBAPS, Barcelona, Spain [2] Liver Unit-Hospital Clínic, CIBERehd, Barcelona, Spain.

出版信息

Sci Rep. 2015 Jan 21;5:7916. doi: 10.1038/srep07916.

Abstract

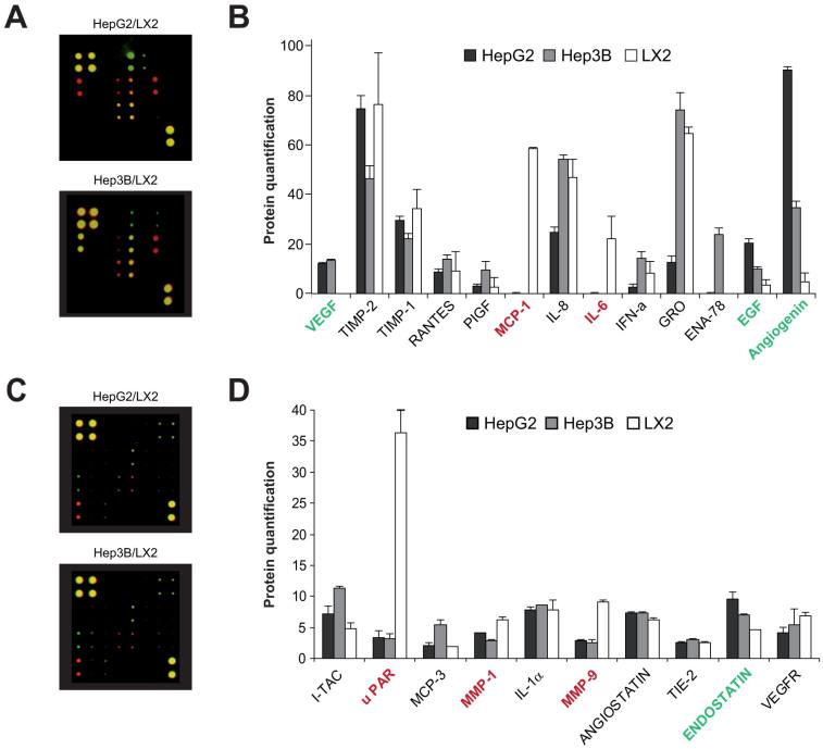
Hepatocellular carcinoma (HCC) frequently develops in a pro-inflammatory and pro-fibrogenic environment with hepatic stellate cells (HSCs) remodeling the extracellular matrix composition. Molecules secreted by liver tumors contributing to HSC activation and peritumoral stromal transformation remain to be fully identified. Here we show that conditioned medium from HCC cell lines, Hep3B and HepG2, induced primary mouse HSCs transdifferentiation, characterized by profibrotic properties and collagen modification, with similar results seen in the human HSC cell line LX2. Moreover, tumor growth was enhanced by coinjection of HepG2/LX2 cells in a xenograft murine model, supporting a HCC-HSC crosstalk in liver tumor progression. Protein microarray secretome analyses revealed angiogenin as the most robust and selective protein released by HCC compared to LX2 secreted molecules. In fact, recombinant angiogenin induced in vitro HSC activation requiring its nuclear translocation and rRNA transcriptional stimulation. Moreover, angiogenin antagonism by blocking antibodies or angiogenin inhibitor neomycin decreased in vitro HSC activation by conditioned media or recombinant angiogenin. Finally, neomycin administration reduced tumor growth of HepG2-LX2 cells coinjected in mice. In conclusion, angiogenin secretion by HCCs favors tumor development by inducing HSC activation and ECM remodeling. These findings indicate that targeting angiogenin signaling may be of potential relevance in HCC management.

摘要

肝细胞癌(HCC)常发生于促炎和促纤维化环境中,肝星状细胞(HSC)会重塑细胞外基质成分。肝脏肿瘤分泌的、导致HSC激活和肿瘤周围基质转化的分子仍有待完全确定。在此,我们表明,来自HCC细胞系Hep3B和HepG2的条件培养基可诱导原代小鼠HSC转分化,其特征为具有促纤维化特性和胶原蛋白修饰,在人HSC细胞系LX2中也观察到类似结果。此外,在异种移植小鼠模型中,共注射HepG2/LX2细胞可增强肿瘤生长,这支持了HCC与HSC在肝肿瘤进展中的相互作用。蛋白质微阵列分泌组分析显示,与LX2分泌的分子相比,血管生成素是HCC释放的最显著且最具选择性的蛋白质。事实上,重组血管生成素诱导体外HSC激活需要其核转位和rRNA转录刺激。此外,通过阻断抗体或血管生成素抑制剂新霉素拮抗血管生成素,可降低条件培养基或重组血管生成素诱导的体外HSC激活。最后,给予新霉素可减少共注射到小鼠体内的HepG2-LX2细胞的肿瘤生长。总之,HCC分泌血管生成素通过诱导HSC激活和细胞外基质重塑促进肿瘤发展。这些发现表明,靶向血管生成素信号传导可能在HCC治疗中具有潜在意义。

https://cdn.ncbi.nlm.nih.gov/pmc/blobs/4684/4300499/8ac788b04cb5/srep07916-f1.jpg

文献AI研究员

20分钟写一篇综述,助力文献阅读效率提升50倍。

立即体验

用中文搜PubMed

大模型驱动的PubMed中文搜索引擎

马上搜索

文档翻译

学术文献翻译模型,支持多种主流文档格式。

立即体验