Suppr超能文献

人类淋巴细胞中长的基因间非编码 RNA 景观突出了 linc-MAF-4 对 T 细胞分化的调控。

The long intergenic noncoding RNA landscape of human lymphocytes highlights the regulation of T cell differentiation by linc-MAF-4.

机构信息

Istituto Nazionale Genetica Molecolare "Romeo ed Enrica Invernizzi", 20122 Milano, Italy.

IRCCS Ca' Granda Ospedale Maggiore Policlinico, 20122 Milan, Italy.

出版信息

Nat Immunol. 2015 Mar;16(3):318-325. doi: 10.1038/ni.3093. Epub 2015 Jan 26.

Abstract

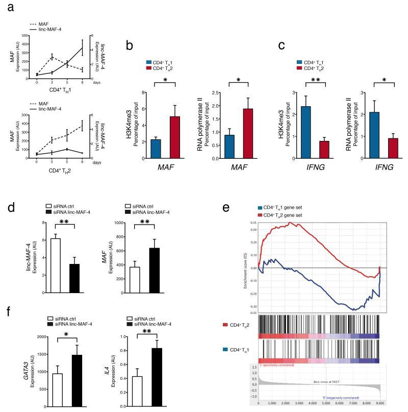
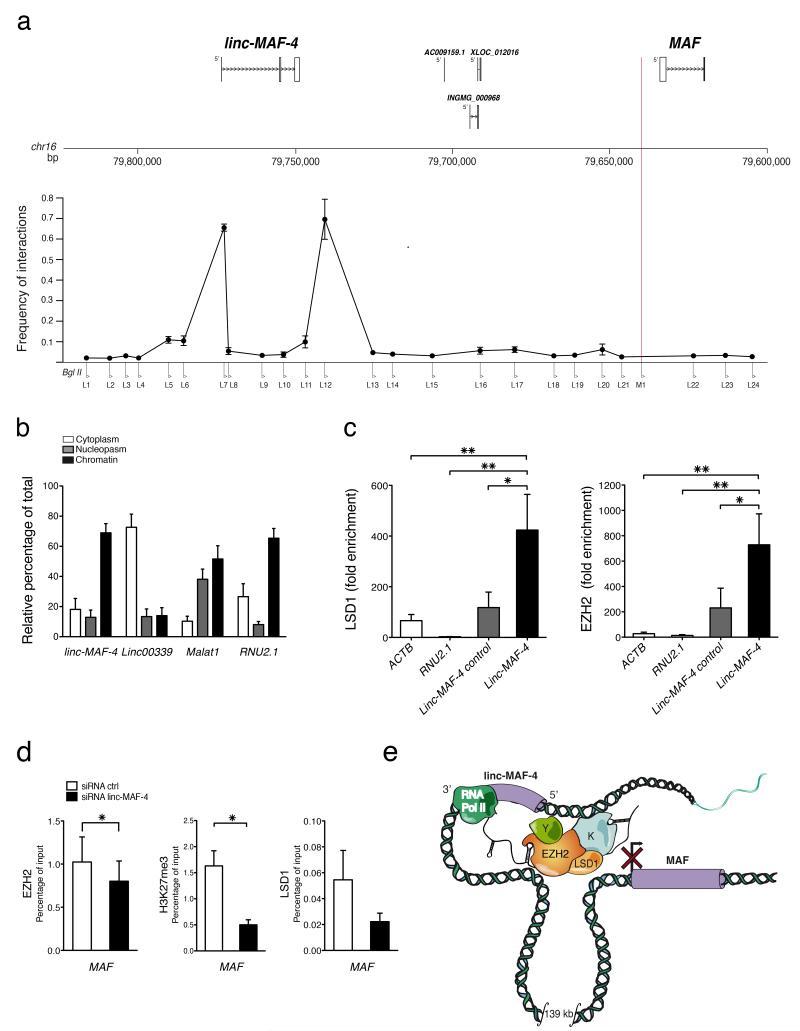
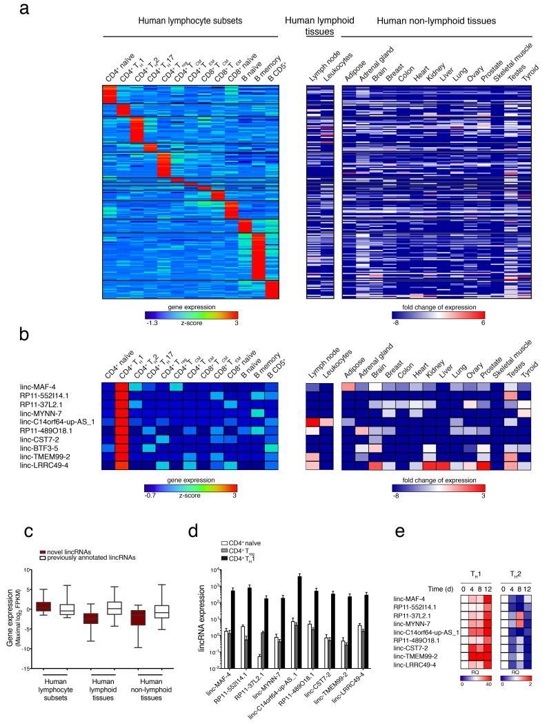
Long noncoding RNAs are emerging as important regulators of cellular functions, but little is known of their role in the human immune system. Here we investigated long intergenic noncoding RNAs (lincRNAs) in 13 subsets of T lymphocytes and B lymphocytes by next-generation sequencing-based RNA sequencing (RNA-seq analysis) and de novo transcriptome reconstruction. We identified over 500 previously unknown lincRNAs and described lincRNA signatures. Expression of linc-MAF-4, a chromatin-associated lincRNA specific to the TH1 subset of helper T cells, was inversely correlated with expression of MAF, a TH2-associated transcription factor. Downregulation of linc-MAF-4 skewed T cell differentiation toward the TH2 phenotype. We identified a long-distance interaction between the genomic regions of the gene encoding linc-MAF-4 and MAF, where linc-MAF-4 associated with the chromatin modifiers LSD1 and EZH2; this suggested that linc-MAF-4 regulated MAF transcription through the recruitment of chromatin modifiers. Our results demonstrate a key role for lincRNA in T lymphocyte differentiation.

摘要

长非编码 RNA 正在成为细胞功能的重要调节因子,但它们在人类免疫系统中的作用知之甚少。在这里,我们通过基于下一代测序的 RNA 测序(RNA-seq 分析)和从头转录组重建,研究了 13 种 T 淋巴细胞和 B 淋巴细胞亚群中的长基因间非编码 RNA(lincRNA)。我们鉴定了 500 多个以前未知的 lincRNA,并描述了 lincRNA 特征。染色质相关的 lincRNA linc-MAF-4 特异性表达于辅助性 T 细胞的 TH1 亚群,其表达与 TH2 相关转录因子 MAF 呈负相关。linc-MAF-4 的下调使 T 细胞分化向 TH2 表型倾斜。我们鉴定了编码 linc-MAF-4 的基因与 MAF 的基因组区域之间的长距离相互作用,其中 linc-MAF-4 与染色质修饰剂 LSD1 和 EZH2 相关联;这表明 linc-MAF-4 通过招募染色质修饰剂来调节 MAF 转录。我们的研究结果表明 lincRNA 在 T 淋巴细胞分化中起关键作用。

https://cdn.ncbi.nlm.nih.gov/pmc/blobs/79fb/4333215/8792d416f68b/emss-61570-f0001.jpg

文献AI研究员

20分钟写一篇综述,助力文献阅读效率提升50倍。

立即体验

用中文搜PubMed

大模型驱动的PubMed中文搜索引擎

马上搜索

文档翻译

学术文献翻译模型,支持多种主流文档格式。

立即体验