Suppr超能文献

TOX3在乳腺雌激素受体(ER)阳性上皮细胞中表达,并调节管腔型乳腺癌中的ER靶基因。

TOX3 is expressed in mammary ER(+) epithelial cells and regulates ER target genes in luminal breast cancer.

作者信息

Seksenyan Akop, Kadavallore Asha, Walts Ann E, de la Torre Brian, Berel Dror, Strom Samuel P, Aliahmad Parinaz, Funari Vincent A, Kaye Jonathan

机构信息

Research Division of Immunology, Departments of Biomedical Sciences and Medicine, Cedars-Sinai Medical Center, 8700 Beverly Blvd., Davis 5089, Los Angeles, 90048, CA, USA.

Department of Pathology and Laboratory Medicine, Cedars-Sinai Medical Center, Los Angeles, CA, USA.

出版信息

BMC Cancer. 2015 Jan 30;15:22. doi: 10.1186/s12885-015-1018-2.

Abstract

BACKGROUND

A breast cancer susceptibility locus has been mapped to the gene encoding TOX3. Little is known regarding the expression pattern or biological role of TOX3 in breast cancer or in the mammary gland. Here we analyzed TOX3 expression in murine and human mammary glands and in molecular subtypes of breast cancer, and assessed its ability to alter the biology of breast cancer cells.

METHODS

We used a cell sorting strategy, followed by quantitative real-time PCR, to study TOX3 gene expression in the mouse mammary gland. To study the expression of this nuclear protein in human mammary glands and breast tumors, we generated a rabbit monoclonal antibody specific for human TOX3. In vitro studies were performed on MCF7, BT474 and MDA-MB-231 cell lines to study the effects of TOX3 modulation on gene expression in the context of breast cancer cells.

RESULTS

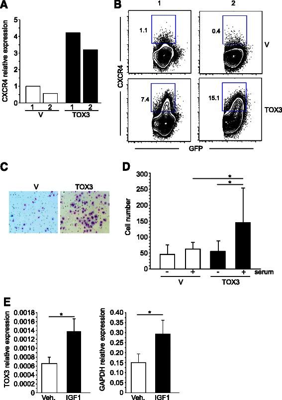
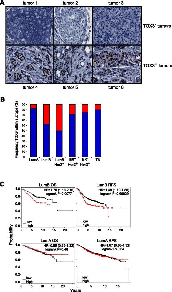
We found TOX3 expression in estrogen receptor-positive mammary epithelial cells, including progenitor cells. A subset of breast tumors also highly expresses TOX3, with poor outcome associated with high expression of TOX3 in luminal B breast cancers. We also demonstrate the ability of TOX3 to alter gene expression in MCF7 luminal breast cancer cells, including cancer relevant genes TFF1 and CXCR4. Knockdown of TOX3 in a luminal B breast cancer cell line that highly expresses TOX3 is associated with slower growth. Surprisingly, TOX3 is also shown to regulate TFF1 in an estrogen-independent and tamoxifen-insensitive manner.

CONCLUSIONS

These results demonstrate that high expression of this protein likely plays a crucial role in breast cancer progression. This is in sharp contrast to previous studies that indicated breast cancer susceptibility is associated with lower expression of TOX3. Together, these results suggest two different roles for TOX3, one in the initiation of breast cancer, potentially related to expression of TOX3 in mammary epithelial cell progenitors, and another role for this nuclear protein in the progression of cancer. In addition, these results can begin to shed light on the reported association of TOX3 expression and breast cancer metastasis to the bone, and point to TOX3 as a novel regulator of estrogen receptor-mediated gene expression.

摘要

背景

乳腺癌易感基因座已被定位到编码TOX3的基因。关于TOX3在乳腺癌或乳腺中的表达模式或生物学作用知之甚少。在此,我们分析了TOX3在小鼠和人类乳腺以及乳腺癌分子亚型中的表达,并评估了其改变乳腺癌细胞生物学特性的能力。

方法

我们采用细胞分选策略,随后进行定量实时PCR,以研究TOX3基因在小鼠乳腺中的表达。为了研究这种核蛋白在人类乳腺和乳腺肿瘤中的表达,我们制备了一种针对人类TOX3的兔单克隆抗体。在MCF7、BT474和MDA-MB-231细胞系上进行体外研究,以研究TOX3调节对乳腺癌细胞背景下基因表达的影响。

结果

我们在雌激素受体阳性的乳腺上皮细胞(包括祖细胞)中发现了TOX3的表达。一部分乳腺肿瘤也高度表达TOX3,管腔B型乳腺癌中TOX3高表达与不良预后相关。我们还证明了TOX3能够改变MCF7管腔型乳腺癌细胞中的基因表达,包括与癌症相关的基因TFF1和CXCR4。在高表达TOX3的管腔B型乳腺癌细胞系中敲低TOX3与生长缓慢有关。令人惊讶的是,TOX3还被证明以雌激素非依赖性和他莫昔芬不敏感的方式调节TFF1。

结论

这些结果表明,这种蛋白的高表达可能在乳腺癌进展中起关键作用。这与先前表明乳腺癌易感性与TOX3低表达相关的研究形成鲜明对比。总之,这些结果表明TOX3有两种不同的作用,一种在乳腺癌的起始阶段,可能与TOX3在乳腺上皮细胞祖细胞中的表达有关,另一种是这种核蛋白在癌症进展中的作用。此外,这些结果可以开始阐明所报道的TOX3表达与乳腺癌骨转移之间的关联,并指出TOX3是雌激素受体介导的基因表达的新型调节因子。

https://cdn.ncbi.nlm.nih.gov/pmc/blobs/e0e3/4324787/99b81ac60462/12885_2015_1018_Fig1_HTML.jpg

文献AI研究员

20分钟写一篇综述,助力文献阅读效率提升50倍。

立即体验

用中文搜PubMed

大模型驱动的PubMed中文搜索引擎

马上搜索

文档翻译

学术文献翻译模型,支持多种主流文档格式。

立即体验