Suppr超能文献

与聚乳酸-羟基乙酸共聚物(PLGA)结合的姜黄素可增强人结肠癌细胞的可持续性、抗增殖活性和细胞凋亡。

Curcumin conjugated with PLGA potentiates sustainability, anti-proliferative activity and apoptosis in human colon carcinoma cells.

作者信息

Waghela Bhargav N, Sharma Anupama, Dhumale Suhashini, Pandey Shashibahl M, Pathak Chandramani

机构信息

Department of Cell Biology, Indian Institute of Advanced Research, Gandhinagar, Gujarat, India.

Department of Zoology, Smt. C.H.M. College, Ulhasnagar, Maharashtra, India.

出版信息

PLoS One. 2015 Feb 18;10(2):e0117526. doi: 10.1371/journal.pone.0117526. eCollection 2015.

Abstract

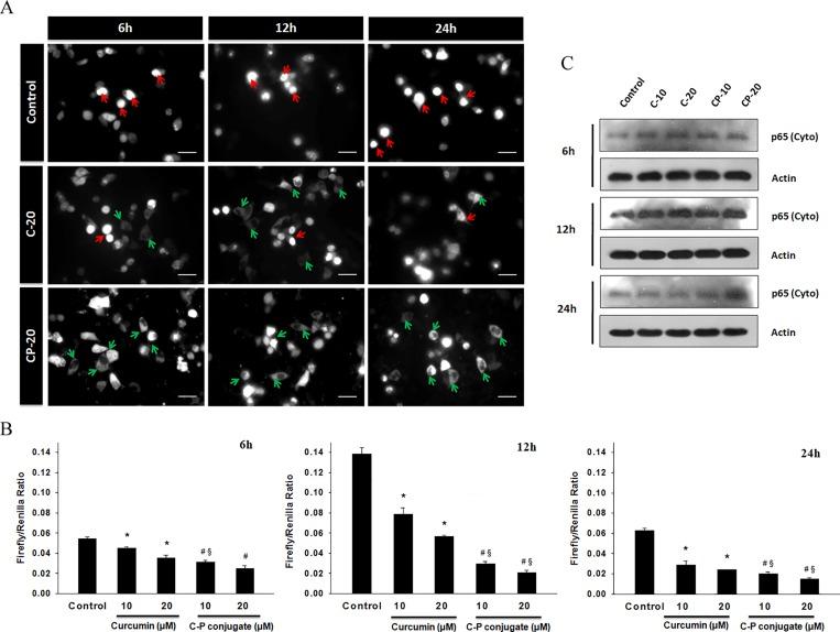
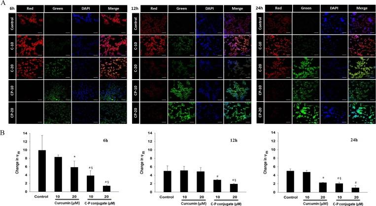
Curcumin, an ingredient of turmeric, exhibits a variety of biological activities such as anti-inflammatory, anti-atherosclerotic, anti-proliferative, anti-oxidant, anti-cancer and anti-metastatic. It is a highly pleiotropic molecule that inhibits cell proliferation and induces apoptosis in cancer cells. Despite its imperative biological activities, chemical instability, photo-instability and poor bioavailability limits its utilization as an effective therapeutic agent. Therefore, enhancing the bioavailability of curcumin may improve its therapeutic index for clinical setting. In the present study, we have conjugated curcumin with a biodegradable polymer Poly (D, L-lactic-co-glycolic acid) and evaluated its apoptotic potential in human colon carcinoma cells (HCT 116). The results show that curcumin-PLGA conjugate efficiently inhibits cell proliferation and cell survival in human colon carcinoma cells as compared to native curcumin. Additionally, curcumin conjugated with PLGA shows improved cellular uptake and exhibits controlled release at physiological pH as compared to native curcumin. The curcumin-PLGA conjugate efficiently activates the cascade of caspases and promotes intrinsic apoptotic signaling. Thus, the results suggest that conjugation potentiates the sustainability, anti-proliferative and apoptotic activity of curcumin. This approach could be a promising strategy to improve the therapeutic index of cancer therapy.

摘要

姜黄素是姜黄的一种成分,具有多种生物活性,如抗炎、抗动脉粥样硬化、抗增殖、抗氧化、抗癌和抗转移。它是一种高度多效性的分子,可抑制癌细胞的增殖并诱导其凋亡。尽管其具有重要的生物活性,但其化学不稳定性、光不稳定性和低生物利用度限制了它作为一种有效治疗剂的应用。因此,提高姜黄素的生物利用度可能会改善其在临床环境中的治疗指数。在本研究中,我们将姜黄素与可生物降解的聚合物聚(D,L-乳酸-共-乙醇酸)偶联,并评估了其对人结肠癌细胞(HCT 116)的凋亡潜力。结果表明,与天然姜黄素相比,姜黄素-PLGA偶联物能有效抑制人结肠癌细胞的增殖和细胞存活。此外,与天然姜黄素相比,与PLGA偶联的姜黄素显示出改善的细胞摄取,并在生理pH值下表现出控释。姜黄素-PLGA偶联物能有效激活半胱天冬酶级联反应并促进内源性凋亡信号传导。因此,结果表明偶联增强了姜黄素的可持续性、抗增殖和凋亡活性。这种方法可能是提高癌症治疗治疗指数的一种有前景的策略。

https://cdn.ncbi.nlm.nih.gov/pmc/blobs/f67c/4334672/42e97f5bbd71/pone.0117526.g001.jpg

文献AI研究员

20分钟写一篇综述,助力文献阅读效率提升50倍。

立即体验

用中文搜PubMed

大模型驱动的PubMed中文搜索引擎

马上搜索

文档翻译

学术文献翻译模型,支持多种主流文档格式。

立即体验