Suppr超能文献

对组蛋白去乙酰化酶8(HDAC8)的选择性抑制可在体外和体内降低神经母细胞瘤的生长,并增强视黄酸介导的分化。

Selective inhibition of HDAC8 decreases neuroblastoma growth in vitro and in vivo and enhances retinoic acid-mediated differentiation.

作者信息

Rettig I, Koeneke E, Trippel F, Mueller W C, Burhenne J, Kopp-Schneider A, Fabian J, Schober A, Fernekorn U, von Deimling A, Deubzer H E, Milde T, Witt O, Oehme I

机构信息

Clinical Cooperation Unit Pediatric Oncology, German Cancer Research Center (DKFZ), Heidelberg, Germany.

Department of Pediatric Surgery, Dr. von Hauner Children's Hospital, Ludwig-Maximilians-University Munich, Munich, Germany.

出版信息

Cell Death Dis. 2015 Feb 19;6(2):e1657. doi: 10.1038/cddis.2015.24.

Abstract

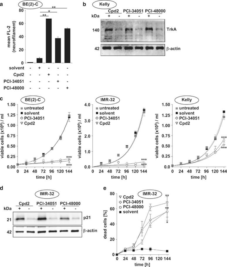
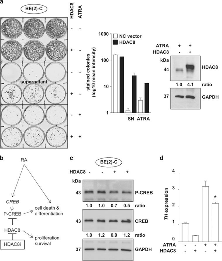
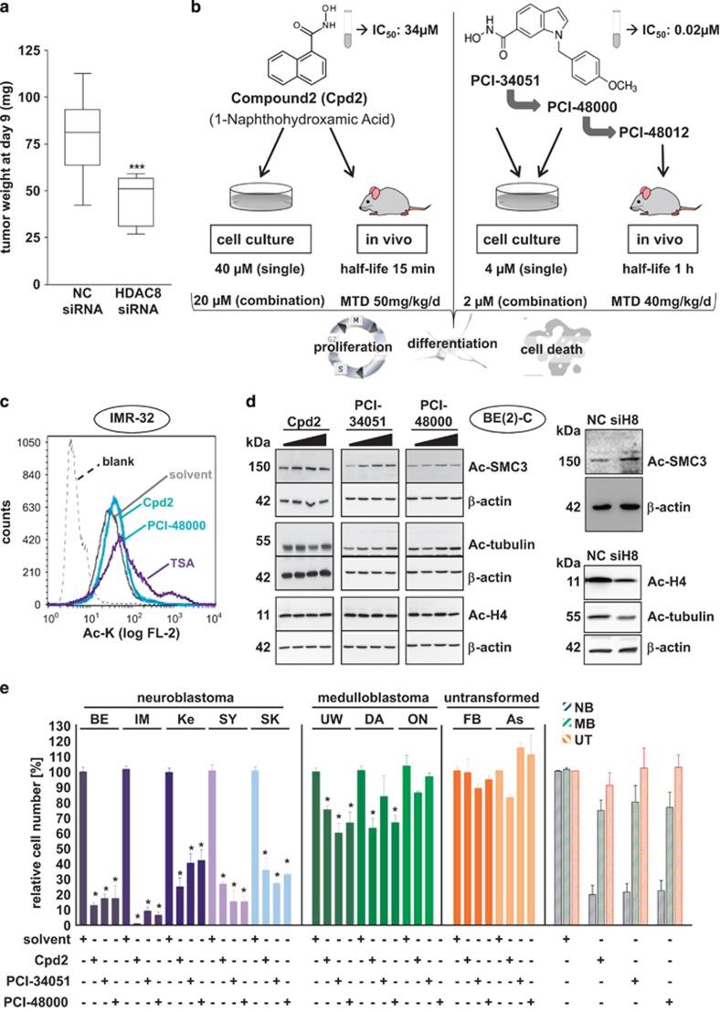
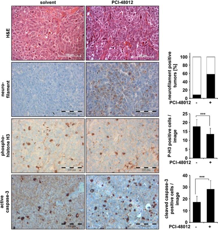
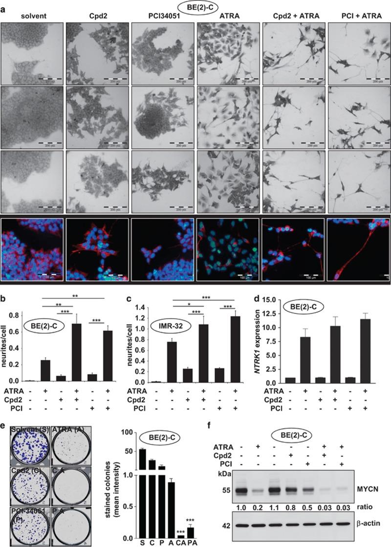
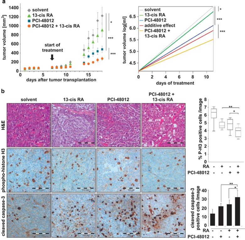
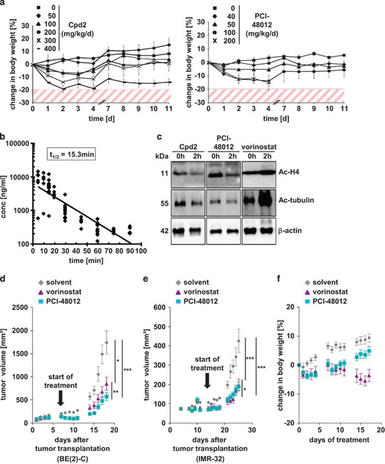
For differentiation-defective malignancies, compounds that modulate transcription, such as retinoic acid and histone deacetylase (HDAC) inhibitors, are of particular interest. HDAC inhibitors are currently under investigation for the treatment of a broad spectrum of cancer diseases. However, one clinical drawback is class-specific toxicity of unselective inhibitors, limiting their full anticancer potential. Selective targeting of individual HDAC isozymes in defined tumor entities may therefore be an attractive alternative treatment approach. We have previously identified HDAC family member 8 (HDAC8) as a novel target in childhood neuroblastoma. Using small-molecule inhibitors, we now demonstrate that selective inhibition of HDAC8 exhibits antineuroblastoma activity without toxicity in two xenograft mouse models of MYCN oncogene-amplified neuroblastoma. In contrast, the unselective HDAC inhibitor vorinostat was more toxic in the same models. HDAC8-selective inhibition induced cell cycle arrest and differentiation in vitro and in vivo. Upon combination with retinoic acid, differentiation was significantly enhanced, as demonstrated by elongated neurofilament-positive neurites and upregulation of NTRK1. Additionally, MYCN oncogene expression was downregulated in vitro and tumor cell growth was markedly reduced in vivo. Mechanistic studies suggest that cAMP-response element-binding protein (CREB) links HDAC8- and retinoic acid-mediated gene transcription. In conclusion, HDAC-selective targeting can be effective in tumors exhibiting HDAC isozyme-dependent tumor growth in vivo and can be combined with differentiation-inducing agents.

摘要

对于分化缺陷型恶性肿瘤,能够调节转录的化合物,如维甲酸和组蛋白脱乙酰酶(HDAC)抑制剂,格外引人关注。目前正在研究HDAC抑制剂用于治疗多种癌症疾病。然而,一个临床缺点是非选择性抑制剂具有类别特异性毒性,限制了它们的全部抗癌潜力。因此,在特定肿瘤实体中选择性靶向单个HDAC同工酶可能是一种有吸引力的替代治疗方法。我们之前已将HDAC家族成员8(HDAC8)鉴定为儿童神经母细胞瘤的一个新靶点。现在,我们使用小分子抑制剂证明,在MYCN癌基因扩增的神经母细胞瘤的两种异种移植小鼠模型中,选择性抑制HDAC8具有抗神经母细胞瘤活性且无毒性。相比之下,非选择性HDAC抑制剂伏立诺他在相同模型中毒性更大。HDAC8选择性抑制在体外和体内均诱导细胞周期停滞和分化。与维甲酸联合使用时,分化显著增强,表现为神经丝阳性神经突延长和NTRK1上调。此外,体外MYCN癌基因表达下调,体内肿瘤细胞生长明显减少。机制研究表明,环磷酸腺苷反应元件结合蛋白(CREB)连接HDAC8和维甲酸介导的基因转录。总之,HDAC选择性靶向在体内表现出HDAC同工酶依赖性肿瘤生长的肿瘤中可能有效,并且可以与诱导分化剂联合使用。

https://cdn.ncbi.nlm.nih.gov/pmc/blobs/2a95/4669789/a65bf32dea5b/cddis201524f1.jpg

文献AI研究员

20分钟写一篇综述,助力文献阅读效率提升50倍。

立即体验

用中文搜PubMed

大模型驱动的PubMed中文搜索引擎

马上搜索

文档翻译

学术文献翻译模型,支持多种主流文档格式。

立即体验