Suppr超能文献

一种在新发传染病暴发中发现新型病毒的系统方法。

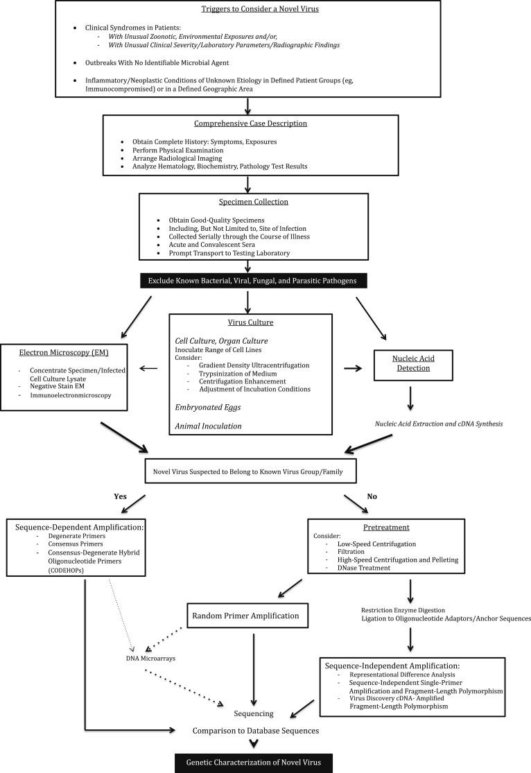
A systematic approach to novel virus discovery in emerging infectious disease outbreaks.

作者信息

Sridhar Siddharth, To Kelvin K W, Chan Jasper F W, Lau Susanna K P, Woo Patrick C Y, Yuen Kwok-Yung

机构信息

Department of Microbiology, The University of Hong Kong, Hong Kong Special Administrative Region, China.

Department of Microbiology, The University of Hong Kong, Hong Kong Special Administrative Region, China; State Key Laboratory of Emerging Infectious Diseases, The University of Hong Kong, Hong Kong Special Administrative Region, China; Research Centre of Infection and Immunology, The University of Hong Kong, Hong Kong Special Administrative Region, China.

出版信息

J Mol Diagn. 2015 May;17(3):230-41. doi: 10.1016/j.jmoldx.2014.12.002. Epub 2015 Mar 4.

Abstract

The discovery of novel viruses is of great importance to human health-both in the setting of emerging infectious disease outbreaks and in disease syndromes of unknown etiology. Despite the recent proliferation of many efficient virus discovery methods, careful selection of a combination of methods is important to demonstrate a novel virus, its clinical associations, and its relevance in a timely manner. The identification of a patient or an outbreak with distinctive clinical features and negative routine microbiological workup is often the starting point for virus hunting. This review appraises the roles of culture, electron microscopy, and nucleic acid detection-based methods in optimizing virus discovery. Cell culture is generally slow but may yield viable virus. Although the choice of cell line often involves trial and error, it may be guided by the clinical syndrome. Electron microscopy is insensitive but fast, and may provide morphological clues to choice of cell line or consensus primers for nucleic acid detection. Consensus primer PCR can be used to detect viruses that are closely related to known virus families. Random primer amplification and high-throughput sequencing can catch any virus genome but cannot yield an infectious virion for testing Koch postulates. A systematic approach that incorporates carefully chosen combinations of virus detection techniques is required for successful virus discovery.

摘要

新型病毒的发现对人类健康至关重要——无论是在新发传染病暴发的情况下,还是在病因不明的疾病综合征中。尽管最近出现了许多高效的病毒发现方法,但仔细选择多种方法的组合对于及时证明一种新型病毒、其临床关联及其相关性至关重要。识别出具有独特临床特征且常规微生物学检查结果为阴性的患者或疫情往往是病毒搜寻的起点。本综述评估了培养、电子显微镜和基于核酸检测的方法在优化病毒发现中的作用。细胞培养通常较慢,但可能产生活病毒。虽然细胞系的选择通常需要反复试验,但可以根据临床综合征来指导。电子显微镜检测灵敏度较低但速度快,可能为细胞系的选择或核酸检测的通用引物提供形态学线索。通用引物PCR可用于检测与已知病毒科密切相关的病毒。随机引物扩增和高通量测序可以捕获任何病毒基因组,但无法产生用于验证科赫法则的感染性病毒粒子。成功的病毒发现需要一种系统的方法,该方法要结合精心选择的病毒检测技术组合。

https://cdn.ncbi.nlm.nih.gov/pmc/blobs/6aa1/7106266/0ec7faf3b90d/gr1_lrg.jpg

文献AI研究员

20分钟写一篇综述,助力文献阅读效率提升50倍。

立即体验

用中文搜PubMed

大模型驱动的PubMed中文搜索引擎

马上搜索

文档翻译

学术文献翻译模型,支持多种主流文档格式。

立即体验