Suppr超能文献

NF-κB 对 c-FLIP 的调控促进了 TNFα 介导的黑色素瘤中 RAF 抑制剂耐药。

NF-κB Regulation of c-FLIP Promotes TNFα-Mediated RAF Inhibitor Resistance in Melanoma.

机构信息

Key Laboratory of Biomedical Information Engineering of the Ministry of Education, School of Life Science and Technology, Xi'an, China; Frontier Institute of Science and Technology, Xi'an Jiaotong University, Xi'an, China.

Department of Cancer Biology, Thomas Jefferson University, Philadelphia, Pennsylvania, USA.

出版信息

J Invest Dermatol. 2015 Jul;135(7):1839-1848. doi: 10.1038/jid.2015.91. Epub 2015 Mar 9.

Abstract

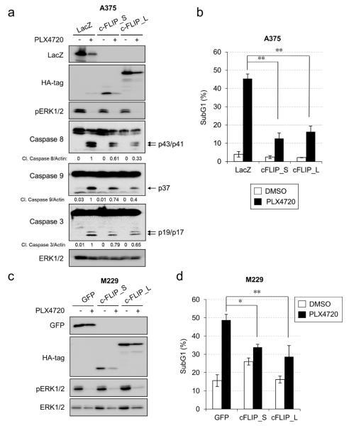
Targeted inhibitors elicit heterogeneous clinical responses in genetically stratified groups of patients. Although most studies focus on tumor intrinsic properties, factors in the tumor microenvironment were recently found to modulate the response to inhibitors. Here, we show that in cutaneous BRAF V600E melanoma, the cytokine tumor necrosis factor-α (TNFα) blocks RAF inhibitor-induced apoptosis via activation of NF-κB. Several NF-κB-dependent factors are upregulated following TNFα and RAF inhibitor treatment. Of these factors, we show that death receptor inhibitor cellular caspase 8 (FLICE)-like inhibitory protein (c-FLIP) is required for TNFα-induced protection against RAF inhibitor. Overexpression of c-FLIP_S or c-FLIP_L isoform decreased RAF inhibitor-induced apoptosis in the absence of TNFα. Importantly, targeting NF-κB enhances response to RAF inhibitor in vitro and in vivo. Together, our results show mechanistic evidence for cytokine-mediated resistance to RAF inhibitor and provide a preclinical rationale for the strategy of cotargeting the RAF/MEK/ERK1/2 pathway and the TNFα/NF-κB axis to treat mutant BRAF melanomas.

摘要

靶向抑制剂在基因分层的患者群体中引发了不同的临床反应。尽管大多数研究都集中在肿瘤内在特性上,但最近发现肿瘤微环境中的因素可以调节抑制剂的反应。在这里,我们表明在皮肤 BRAF V600E 黑色素瘤中,细胞因子肿瘤坏死因子-α(TNFα)通过激活 NF-κB 来阻断 RAF 抑制剂诱导的细胞凋亡。TNFα 和 RAF 抑制剂处理后,几种 NF-κB 依赖性因子上调。在这些因子中,我们表明死亡受体抑制剂细胞半胱天冬酶 8(FLICE)样抑制蛋白(c-FLIP)对于 TNFα 诱导的 RAF 抑制剂耐药性是必需的。c-FLIP_S 或 c-FLIP_L 同工型的过表达在没有 TNFα 的情况下降低了 RAF 抑制剂诱导的细胞凋亡。重要的是,靶向 NF-κB 可增强 RAF 抑制剂在体外和体内的反应。总之,我们的研究结果为细胞因子介导的 RAF 抑制剂耐药提供了机制证据,并为联合靶向 RAF/MEK/ERK1/2 通路和 TNFα/NF-κB 轴治疗突变型 BRAF 黑色素瘤的策略提供了临床前依据。

https://cdn.ncbi.nlm.nih.gov/pmc/blobs/b075/4466037/ae1e1b560067/nihms-669351-f0001.jpg

文献AI研究员

20分钟写一篇综述,助力文献阅读效率提升50倍。

立即体验

用中文搜PubMed

大模型驱动的PubMed中文搜索引擎

马上搜索

文档翻译

学术文献翻译模型,支持多种主流文档格式。

立即体验