Suppr超能文献

小鼠先天性Pten功能障碍的神经转录组及其与人类特发性自闭症谱系障碍的相关性。

Neural transcriptome of constitutional Pten dysfunction in mice and its relevance to human idiopathic autism spectrum disorder.

作者信息

Tilot A K, Bebek G, Niazi F, Altemus J B, Romigh T, Frazier T W, Eng C

机构信息

Genomic Medicine Institute, Cleveland Clinic, Cleveland, OH, USA.

Lerner Research Institute, Cleveland Clinic, Cleveland, OH, USA.

出版信息

Mol Psychiatry. 2016 Jan;21(1):118-25. doi: 10.1038/mp.2015.17. Epub 2015 Mar 10.

Abstract

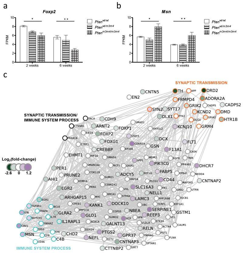
Autism spectrum disorder (ASD) is a neurodevelopmental condition with a clear, but heterogeneous, genetic component. Germline mutations in the tumor suppressor Pten are a well-established risk factor for ASD with macrocephaly, and conditional Pten mouse models have impaired social behavior and brain development. Some mutations observed in patients disrupt the normally balanced nuclear-cytoplasmic localization of the Pten protein, and we developed the Pten(m3m4) model to study the effects of a cytoplasm-predominant Pten. In this model, germline mislocalization of Pten causes inappropriate social behavior with intact learning and memory, a profile reminiscent of high-functioning ASD. These animals also exhibit histological evidence of neuroinflammation and expansion of glial populations by 6 weeks of age. We hypothesized that the neural transcriptome of this model would be altered in a manner that could inform human idiopathic ASD, a constitutional condition. Using total RNA sequencing, we found progressive disruption of neural gene expression in Pten(m3m4) mice from 2-6 weeks of age, involving both immune and synaptic pathways. These alterations include downregulation of many highly coexpressed human ASD-susceptibility genes. Comparison with a human cortical development coexpression network revealed that genes disrupted in Pten(m3m4) mice were enriched in the same areas as those of human ASD. Although Pten-related ASD is relatively uncommon, our observations suggest that the Pten(m3m4) model recapitulates multiple molecular features of human ASD, and that Pten operates far upstream of common pathways within ASD pathogenesis.

摘要

自闭症谱系障碍(ASD)是一种神经发育疾病,具有明确但异质性的遗传成分。肿瘤抑制因子Pten的种系突变是导致ASD伴巨头畸形的一个公认风险因素,条件性Pten小鼠模型存在社交行为和大脑发育受损的情况。在患者中观察到的一些突变会破坏Pten蛋白正常的核质平衡定位,我们构建了Pten(m3m4)模型来研究以细胞质为主的Pten的影响。在这个模型中,Pten的种系定位错误会导致社交行为异常,但学习和记忆功能正常,这种表现类似于高功能ASD。这些动物在6周龄时还表现出神经炎症和神经胶质细胞群扩张的组织学证据。我们假设该模型的神经转录组会以一种能够为人类特发性ASD(一种先天性疾病)提供信息的方式发生改变。通过全RNA测序,我们发现Pten(m3m4)小鼠在2至6周龄时神经基因表达逐渐受到破坏,涉及免疫和突触途径。这些改变包括许多高度共表达的人类ASD易感基因的下调。与人类皮质发育共表达网络的比较显示,Pten(m3m4)小鼠中被破坏的基因与人类ASD中的基因在相同区域富集。尽管与Pten相关的ASD相对不常见,但我们的观察结果表明,Pten(m3m4)模型概括了人类ASD的多个分子特征,并且Pten在ASD发病机制的常见途径上游起作用。

https://cdn.ncbi.nlm.nih.gov/pmc/blobs/f044/4565786/a0555c2d2f13/nihms654370f1.jpg

文献AI研究员

20分钟写一篇综述,助力文献阅读效率提升50倍。

立即体验

用中文搜PubMed

大模型驱动的PubMed中文搜索引擎

马上搜索

文档翻译

学术文献翻译模型,支持多种主流文档格式。

立即体验