Suppr超能文献

二氧化硅纳米颗粒通过激活丝裂原活化蛋白激酶/核因子E2相关因子2(MAPK/Nrf2)信号通路和核因子κB信号通路,在体外诱导氧化应激、炎症和内皮功能障碍。

Silica nanoparticles induce oxidative stress, inflammation, and endothelial dysfunction in vitro via activation of the MAPK/Nrf2 pathway and nuclear factor-κB signaling.

作者信息

Guo Caixia, Xia Yinye, Niu Piye, Jiang Lizhen, Duan Junchao, Yu Yang, Zhou Xianqing, Li Yanbo, Sun Zhiwei

机构信息

School of Public Health, Capital Medical University, Beijing, People's Republic of China ; Beijing Key Laboratory of Environmental Toxicology, Capital Medical University, Beijing, People's Republic of China.

出版信息

Int J Nanomedicine. 2015 Feb 20;10:1463-77. doi: 10.2147/IJN.S76114. eCollection 2015.

Abstract

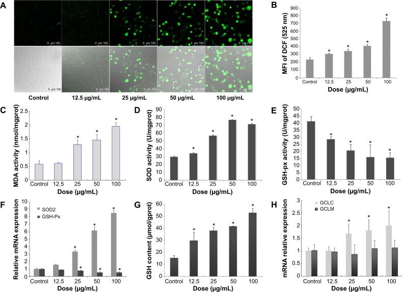
Despite the widespread application of silica nanoparticles (SiNPs) in industrial, commercial, and biomedical fields, their response to human cells has not been fully elucidated. Overall, little is known about the toxicological effects of SiNPs on the cardiovascular system. In this study, SiNPs with a 58 nm diameter were used to study their interaction with human umbilical vein endothelial cells (HUVECs). Dose- and time-dependent decrease in cell viability and damage on cell plasma-membrane integrity showed the cytotoxic potential of the SiNPs. SiNPs were found to induce oxidative stress, as evidenced by the significant elevation of reactive oxygen species generation and malondialdehyde production and downregulated activity in glutathione peroxidase. SiNPs also stimulated release of cytoprotective nitric oxide (NO) and upregulated inducible nitric oxide synthase (NOS) messenger ribonucleic acid, while downregulating endothelial NOS and ET-1 messenger ribonucleic acid, suggesting that SiNPs disturbed the NO/NOS system. SiNP-induced oxidative stress and NO/NOS imbalance resulted in endothelial dysfunction. SiNPs induced inflammation characterized by the upregulation of key inflammatory mediators, including IL-1β, IL-6, IL-8, TNFα, ICAM-1, VCAM-1, and MCP-1. In addition, SiNPs triggered the activation of the Nrf2-mediated antioxidant system, as evidenced by the induction of nuclear factor-κB and MAPK pathway activation. Our findings demonstrated that SiNPs could induce oxidative stress, inflammation, and NO/NOS system imbalance, and eventually lead to endothelial dysfunction via activation of the MAPK/Nrf2 pathway and nuclear factor-κB signaling. This study indicated a potential deleterious effect of SiNPs on the vascular endothelium, which warrants more careful assessment of SiNPs before their application.

摘要

尽管二氧化硅纳米颗粒(SiNPs)在工业、商业和生物医学领域得到了广泛应用,但其对人体细胞的反应尚未完全阐明。总体而言,关于SiNPs对心血管系统的毒理学效应知之甚少。在本研究中,使用直径为58 nm的SiNPs来研究其与人类脐静脉内皮细胞(HUVECs)的相互作用。细胞活力的剂量和时间依赖性降低以及对细胞质膜完整性的损害表明了SiNPs的细胞毒性潜力。发现SiNPs可诱导氧化应激,活性氧生成和丙二醛产生显著升高以及谷胱甘肽过氧化物酶活性下调证明了这一点。SiNPs还刺激了细胞保护性一氧化氮(NO)的释放,并上调了诱导型一氧化氮合酶(NOS)信使核糖核酸,同时下调了内皮型NOS和ET-1信使核糖核酸,这表明SiNPs扰乱了NO/NOS系统。SiNP诱导的氧化应激和NO/NOS失衡导致内皮功能障碍。SiNPs诱导炎症,其特征是关键炎症介质(包括IL-1β、IL-6、IL-8、TNFα、ICAM-1、VCAM-1和MCP-1)上调。此外,SiNPs触发了Nrf2介导的抗氧化系统的激活,核因子-κB的诱导和MAPK途径激活证明了这一点。我们的研究结果表明,SiNPs可诱导氧化应激、炎症和NO/NOS系统失衡,并最终通过激活MAPK/Nrf2途径和核因子-κB信号传导导致内皮功能障碍。本研究表明SiNPs对血管内皮有潜在的有害影响,这在其应用前需要更仔细地评估SiNPs。

https://cdn.ncbi.nlm.nih.gov/pmc/blobs/e343/4345992/45035dc8c7fd/ijn-10-1463Fig1.jpg

文献AI研究员

20分钟写一篇综述,助力文献阅读效率提升50倍。

立即体验

用中文搜PubMed

大模型驱动的PubMed中文搜索引擎

马上搜索

文档翻译

学术文献翻译模型,支持多种主流文档格式。

立即体验