Suppr超能文献

高脂喂养会损害小鼠孤束核尾内侧核中的营养感知和肠脑整合。

High-fat feeding impairs nutrient sensing and gut brain integration in the caudomedial nucleus of the solitary tract in mice.

作者信息

Cavanaugh Althea R, Schwartz Gary J, Blouet Clémence

机构信息

Department of Medicine of The Albert Einstein College of Medicine of Yeshiva University, Bronx, New York, United States of America.

Department of Medicine of The Albert Einstein College of Medicine of Yeshiva University, Bronx, New York, United States of America; Institute of Metabolic Science, Medical Research Council Metabolic Disease Unit, University of Cambridge, Cambridge, United Kingdom.

出版信息

PLoS One. 2015 Mar 16;10(3):e0118888. doi: 10.1371/journal.pone.0118888. eCollection 2015.

Abstract

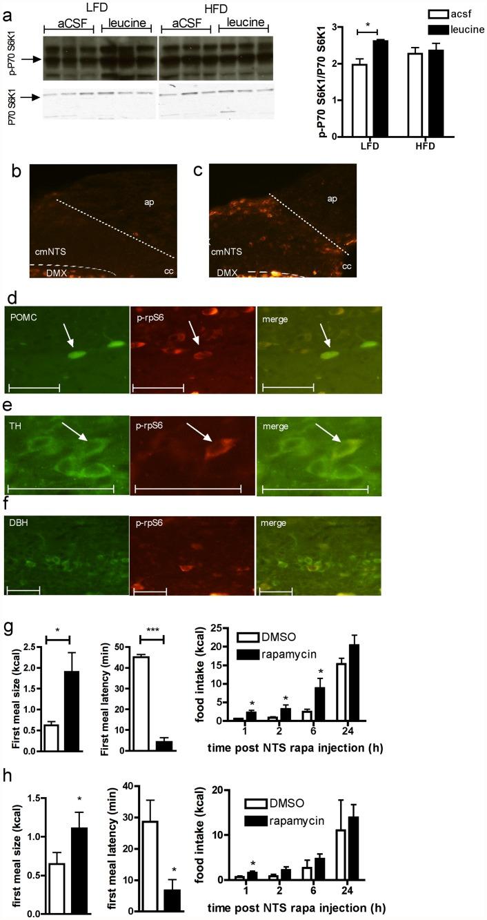
Hyperphagic obesity is characterized in part by a specific increase in meal size that contributes to increased daily energy intake, but the mechanisms underlying impaired activity of meal size regulatory circuits, particularly those converging at the caudomedial nucleus of the solitary tract in the hindbrain (cmNTS), remain poorly understood. In this paper, we assessed the consequences of high-fat (HF) feeding and diet-induced obesity (DIO) on cmNTS nutrient sensing and metabolic integration in the control of meal size. Mice maintained on a standard chow diet, low-fat (LF) diet or HF diet for 2 weeks or 6 months were implanted with a bilateral brain cannula targeting the cmNTS. Feeding behavior was assessed using behavioral chambers and meal-pattern analysis following cmNTS L-leucine injections alone or together with ip CCK. Molecular mechanisms implicated in the feeding responses were assessed using western blot, immunofluorescence and pharmacological inhibition of the amino acid sensing mTORC1 pathway (mammalian target of rapamycin complex 1). We found that HF feeding blunts the anorectic consequences of cmNTS L-leucine administration. Increased baseline activity of the L-leucine sensor P70 S6 kinase 1 and impaired L-leucine-induced activation of this pathway in the cmNTS of HF-fed mice indicate that HF feeding is associated with an impairment in cmNTS mTOR nutritional and hormonal sensing. Interestingly, the acute orexigenic effect of the mTORC1 inhibitor rapamycin was preserved in HF-fed mice, supporting the assertion that HF-induced increase in baseline cmNTS mTORC1 activity underlies the defect in L-leucine sensing. Last, the synergistic feeding-suppressive effect of CCK and cmNTS L-leucine was abrogated in DIO mice. These results indicate that HF feeding leads to an impairment in cmNTS nutrient sensing and metabolic integration in the regulation of meal size.

摘要

过食性肥胖的部分特征是每餐食量的特定增加,这导致每日能量摄入增加,但食量调节回路活动受损的机制,尤其是那些在后脑孤束核尾内侧核(cmNTS)汇聚的机制,仍知之甚少。在本文中,我们评估了高脂(HF)喂养和饮食诱导的肥胖(DIO)对cmNTS营养感知和代谢整合在食量控制方面的影响。将维持标准饲料饮食、低脂(LF)饮食或HF饮食2周或6个月的小鼠植入双侧脑套管,靶向cmNTS。在单独注射cmNTS L-亮氨酸或与腹腔注射胆囊收缩素(CCK)一起注射后,使用行为室和进食模式分析来评估进食行为。使用蛋白质免疫印迹、免疫荧光和对氨基酸感应mTORC1途径(哺乳动物雷帕霉素靶蛋白复合物1)的药理学抑制来评估与进食反应相关的分子机制。我们发现,HF喂养减弱了cmNTS注射L-亮氨酸的厌食后果。HF喂养小鼠的cmNTS中L-亮氨酸传感器P70 S6激酶1的基线活性增加以及L-亮氨酸诱导的该途径激活受损表明,HF喂养与cmNTS mTOR营养和激素感知受损有关。有趣的是,mTORC1抑制剂雷帕霉素的急性促食欲作用在HF喂养的小鼠中得以保留,这支持了HF诱导cmNTS基线mTORC1活性增加是L-亮氨酸感知缺陷基础的观点。最后,DIO小鼠中CCK和cmNTS L-亮氨酸的协同进食抑制作用被消除。这些结果表明,HF喂养导致cmNTS在食量调节中的营养感知和代谢整合受损。

https://cdn.ncbi.nlm.nih.gov/pmc/blobs/d68e/4361711/786776cf9c93/pone.0118888.g001.jpg

文献AI研究员

20分钟写一篇综述,助力文献阅读效率提升50倍。

立即体验

用中文搜PubMed

大模型驱动的PubMed中文搜索引擎

马上搜索

文档翻译

学术文献翻译模型,支持多种主流文档格式。

立即体验