Suppr超能文献

RNA结合蛋白CELF1和HuR之间的竞争调节MYC的翻译及肠上皮更新。

Competition between RNA-binding proteins CELF1 and HuR modulates MYC translation and intestinal epithelium renewal.

作者信息

Liu Lan, Ouyang Miao, Rao Jaladanki N, Zou Tongtong, Xiao Lan, Chung Hee Kyoung, Wu Jing, Donahue James M, Gorospe Myriam, Wang Jian-Ying

机构信息

Cell Biology Group, Department of Surgery, University of Maryland School of Medicine, Baltimore, MD 21201 Baltimore Veterans Affairs Medical Center, Baltimore, MD 21201.

Laboratory of Genetics and Genomics, National Institute on Aging-Intramural Research Program, National Institutes of Health, Baltimore, MD 21224.

出版信息

Mol Biol Cell. 2015 May 15;26(10):1797-810. doi: 10.1091/mbc.E14-11-1500. Epub 2015 Mar 25.

Abstract

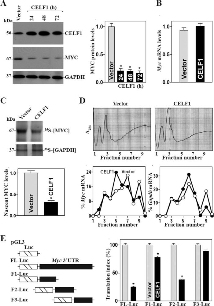
The mammalian intestinal epithelium is one of the most rapidly self-renewing tissues in the body, and its integrity is preserved through strict regulation. The RNA-binding protein (RBP) ELAV-like family member 1 (CELF1), also referred to as CUG-binding protein 1 (CUGBP1), regulates the stability and translation of target mRNAs and is implicated in many aspects of cellular physiology. We show that CELF1 competes with the RBP HuR to modulate MYC translation and regulates intestinal epithelial homeostasis. Growth inhibition of the small intestinal mucosa by fasting in mice was associated with increased CELF1/Myc mRNA association and decreased MYC expression. At the molecular level, CELF1 was found to bind the 3'-untranslated region (UTR) of Myc mRNA and repressed MYC translation without affecting total Myc mRNA levels. HuR interacted with the same Myc 3'-UTR element, and increasing the levels of HuR decreased CELF1 binding to Myc mRNA. In contrast, increasing the concentrations of CELF1 inhibited formation of the [HuR/Myc mRNA] complex. Depletion of cellular polyamines also increased CELF1 and enhanced CELF1 association with Myc mRNA, thus suppressing MYC translation. Moreover, ectopic CELF1 overexpression caused G1-phase growth arrest, whereas CELF1 silencing promoted cell proliferation. These results indicate that CELF1 represses MYC translation by decreasing Myc mRNA association with HuR and provide new insight into the molecular functions of RBPs in the regulation of intestinal mucosal growth.

摘要

哺乳动物的肠道上皮是体内自我更新最快的组织之一,其完整性通过严格调控得以维持。RNA结合蛋白(RBP)ELAV样家族成员1(CELF1),也被称为CUG结合蛋白1(CUGBP1),可调节靶mRNA的稳定性和翻译,并参与细胞生理学的多个方面。我们发现CELF1与RBP HuR竞争以调节MYC的翻译,并调节肠道上皮的稳态。小鼠禁食导致小肠黏膜生长抑制,这与CELF1/Myc mRNA结合增加及MYC表达降低有关。在分子水平上,发现CELF1结合Myc mRNA的3'非翻译区(UTR)并抑制MYC的翻译,而不影响Myc mRNA的总水平。HuR与相同的Myc 3'-UTR元件相互作用,增加HuR的水平会降低CELF1与Myc mRNA的结合。相反,增加CELF1的浓度会抑制[HuR/Myc mRNA]复合物的形成。细胞多胺的消耗也会增加CELF1并增强CELF1与Myc mRNA的结合,从而抑制MYC的翻译。此外,异位过表达CELF1会导致G1期生长停滞,而沉默CELF1则会促进细胞增殖。这些结果表明,CELF1通过减少Myc mRNA与HuR的结合来抑制MYC的翻译,并为RBPs在调节肠道黏膜生长中的分子功能提供了新的见解。

https://cdn.ncbi.nlm.nih.gov/pmc/blobs/3772/4436827/225a0e632554/1797fig1.jpg

文献AI研究员

20分钟写一篇综述,助力文献阅读效率提升50倍。

立即体验

用中文搜PubMed

大模型驱动的PubMed中文搜索引擎

马上搜索

文档翻译

学术文献翻译模型,支持多种主流文档格式。

立即体验