Suppr超能文献

双重RNA测序揭示了脂多糖诱导的BV-2小胶质细胞中独特转录组特征的表达。

Dual RNA sequencing reveals the expression of unique transcriptomic signatures in lipopolysaccharide-induced BV-2 microglial cells.

作者信息

Das Amitabh, Chai Jin Choul, Kim Sun Hwa, Park Kyoung Sun, Lee Young Seek, Jung Kyoung Hwa, Chai Young Gyu

机构信息

Department of Bionanotechnology, Hanyang University, Seoul, Republic of Korea.

Department of Molecular & Life Sciences, Hanyang University, Ansan, Republic of Korea.

出版信息

PLoS One. 2015 Mar 26;10(3):e0121117. doi: 10.1371/journal.pone.0121117. eCollection 2015.

Abstract

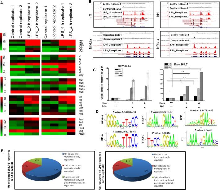
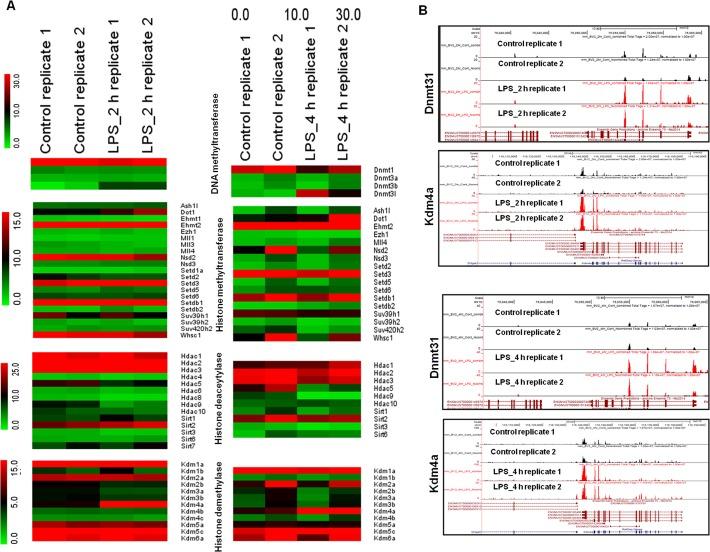
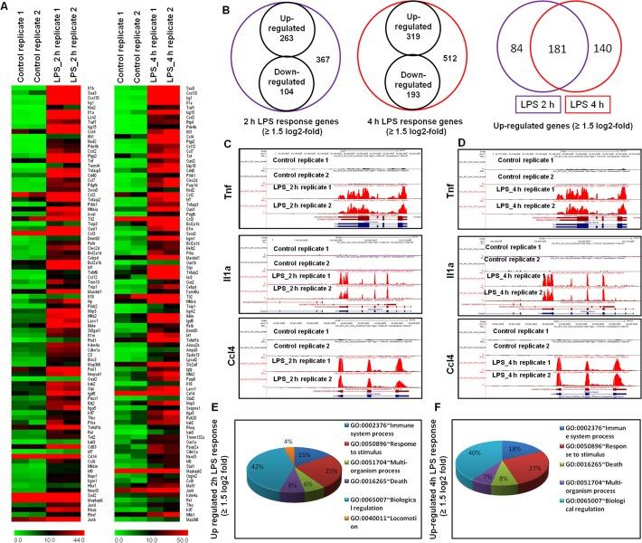
Microglial cells become rapidly activated through interactions with pathogens, and the persistent activation of these cells is associated with various neurodegenerative diseases. Previous studies have investigated the transcriptomic signatures in microglia or macrophages using microarray technologies. However, this method has numerous restrictions, such as spatial biases, uneven probe properties, low sensitivity, and dependency on the probes spotted. To overcome this limitation and identify novel transcribed genes in response to LPS, we used RNA Sequencing (RNA-Seq) to determine the novel transcriptomic signatures in BV-2 microglial cells. Sequencing assessment and quality evaluation showed that approximately 263 and 319 genes (≥ 1.5 log2-fold), such as cytokines and chemokines, were strongly induced after 2 and 4 h, respectively, and the induction of several genes with unknown immunological functions was also observed. Importantly, we observed that previously unidentified transcription factors (TFs) (irf1, irf7, and irf9), histone demethylases (kdm4a) and DNA methyltransferases (dnmt3l) were significantly and selectively expressed in BV-2 microglial cells. The gene expression levels, transcription start sites (TSS), isoforms, and differential promoter usage revealed a complex pattern of transcriptional and post-transcriptional gene regulation upon infection with LPS. In addition, gene ontology, molecular networks and pathway analyses identified the top significantly regulated functional classification, canonical pathways and network functions at each activation status. Moreover, we further analyzed differentially expressed genes to identify transcription factor (TF) motifs (-950 to +50 bp of the 5' upstream promoters) and epigenetic mechanisms. Furthermore, we confirmed that the expressions of key inflammatory genes as well as pro-inflammatory mediators in the supernatants were significantly induced in LPS treated primary microglial cells. This transcriptomic analysis is the first to show a comparison of the family-wide differential expression of most known immune genes and also reveal transcription evidence of multiple gene families in BV-2 microglial cells. Collectively, these findings reveal unique transcriptomic signatures in BV-2 microglial cells required for homeostasis and effective immune responses.

摘要

小胶质细胞通过与病原体相互作用而迅速被激活,这些细胞的持续激活与多种神经退行性疾病相关。先前的研究使用微阵列技术研究了小胶质细胞或巨噬细胞中的转录组特征。然而,这种方法有许多限制,如空间偏差、探针特性不均一、灵敏度低以及对所点样探针的依赖性。为了克服这一局限性并鉴定响应脂多糖(LPS)的新转录基因,我们使用RNA测序(RNA-Seq)来确定BV-2小胶质细胞中的新转录组特征。测序评估和质量评估表明,分别在2小时和4小时后,约263个和319个基因(≥1.5 log2倍),如细胞因子和趋化因子,被强烈诱导,并且还观察到一些具有未知免疫功能的基因的诱导。重要的是,我们观察到先前未鉴定的转录因子(TFs)(irf1、irf7和irf9)、组蛋白去甲基化酶(kdm4a)和DNA甲基转移酶(dnmt3l)在BV-2小胶质细胞中显著且选择性地表达。基因表达水平、转录起始位点(TSS)、异构体和差异启动子使用情况揭示了感染LPS后转录和转录后基因调控的复杂模式。此外,基因本体论、分子网络和通路分析确定了每种激活状态下显著调控的功能分类、经典通路和网络功能。此外,我们进一步分析差异表达基因以鉴定转录因子(TF)基序(5'上游启动子的-950至+50 bp)和表观遗传机制。此外,我们证实LPS处理的原代小胶质细胞中上清液中关键炎症基因以及促炎介质的表达被显著诱导。这种转录组分析首次展示了大多数已知免疫基因全家族差异表达的比较,并且还揭示了BV-2小胶质细胞中多个基因家族的转录证据。总的来说,这些发现揭示了BV-2小胶质细胞中维持稳态和有效免疫反应所需的独特转录组特征。

https://cdn.ncbi.nlm.nih.gov/pmc/blobs/bb55/4374676/fcaf0609fd18/pone.0121117.g001.jpg

文献AI研究员

20分钟写一篇综述,助力文献阅读效率提升50倍。

立即体验

用中文搜PubMed

大模型驱动的PubMed中文搜索引擎

马上搜索

文档翻译

学术文献翻译模型,支持多种主流文档格式。

立即体验