Suppr超能文献

髓系细胞衍生的诱导型一氧化氮合酶抑制M1巨噬细胞极化。

Myeloid cell-derived inducible nitric oxide synthase suppresses M1 macrophage polarization.

作者信息

Lu Geming, Zhang Ruihua, Geng Shuo, Peng Liang, Jayaraman Padmini, Chen Chun, Xu Feifong, Yang Jianjun, Li Qin, Zheng Hao, Shen Kimberly, Wang Juan, Liu Xiyu, Wang Weidong, Zheng Zihan, Qi Chen-Feng, Si Chuanping, He John Cijiang, Liu Kebin, Lira Sergio A, Sikora Andrew G, Li Liwu, Xiong Huabao

机构信息

Department of Medicine, Immunology Institute, Icahn School of Medicine at Mount Sinai, New York, New York 10029, USA.

Department of Biological Sciences, Center for Inflammation, Virginia Tech, Blacksburg, Virginia 24061, USA.

出版信息

Nat Commun. 2015 Mar 27;6:6676. doi: 10.1038/ncomms7676.

Abstract

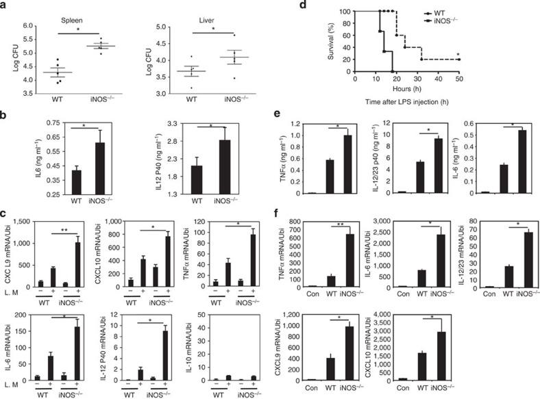
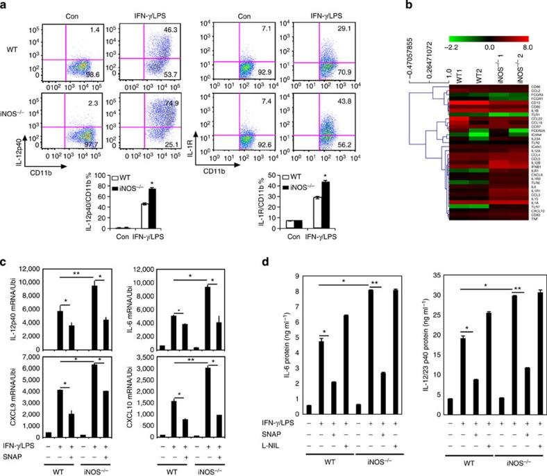
Here we show that iNOS-deficient mice display enhanced classically activated M1 macrophage polarization without major effects on alternatively activated M2 macrophages. eNOS and nNOS mutant mice show comparable M1 macrophage polarization compared with wild-type control mice. Addition of N6-(1-iminoethyl)-L-lysine dihydrochloride, an iNOS inhibitor, significantly enhances M1 macrophage polarization while S-nitroso-N-acetylpenicillamine, a NO donor, suppresses M1 macrophage polarization. NO derived from iNOS mediates nitration of tyrosine residues in IRF5 protein, leading to the suppression of IRF5-targeted M1 macrophage signature gene activation. Computational analyses corroborate a circuit that fine-tunes the expression of IL-12 by iNOS in macrophages, potentially enabling versatile responses based on changing microenvironments. Finally, studies of an experimental model of endotoxin shock show that iNOS deficiency results in more severe inflammation with an enhanced M1 macrophage activation phenotype. These results suggest that NO derived from iNOS in activated macrophages suppresses M1 macrophage polarization.

摘要

我们在此表明,诱导型一氧化氮合酶(iNOS)缺陷型小鼠表现出经典激活的M1巨噬细胞极化增强,而对替代性激活的M2巨噬细胞无重大影响。内皮型一氧化氮合酶(eNOS)和神经元型一氧化氮合酶(nNOS)突变小鼠与野生型对照小鼠相比,表现出相当的M1巨噬细胞极化。添加iNOS抑制剂N6-(1-亚氨基乙基)-L-赖氨酸二盐酸盐可显著增强M1巨噬细胞极化,而一氧化氮供体S-亚硝基-N-乙酰青霉胺则抑制M1巨噬细胞极化。源自iNOS的一氧化氮介导干扰素调节因子5(IRF5)蛋白中酪氨酸残基的硝化,导致靶向IRF5的M1巨噬细胞特征基因激活受到抑制。计算分析证实了一个由iNOS在巨噬细胞中微调白细胞介素-12(IL-12)表达的回路,这可能基于不断变化的微环境实现多种反应。最后,对内毒素休克实验模型的研究表明,iNOS缺陷导致更严重的炎症,伴有增强的M1巨噬细胞激活表型。这些结果表明,活化巨噬细胞中源自iNOS的一氧化氮抑制M1巨噬细胞极化。

https://cdn.ncbi.nlm.nih.gov/pmc/blobs/2fc0/4389243/3e2747a40f16/ncomms7676-f1.jpg

文献AI研究员

20分钟写一篇综述,助力文献阅读效率提升50倍。

立即体验

用中文搜PubMed

大模型驱动的PubMed中文搜索引擎

马上搜索

文档翻译

学术文献翻译模型,支持多种主流文档格式。

立即体验