Suppr超能文献

肝细胞癌的外显子组测序鉴定出新的突变特征和潜在治疗靶点。

Exome sequencing of hepatocellular carcinomas identifies new mutational signatures and potential therapeutic targets.

作者信息

Schulze Kornelius, Imbeaud Sandrine, Letouzé Eric, Alexandrov Ludmil B, Calderaro Julien, Rebouissou Sandra, Couchy Gabrielle, Meiller Clément, Shinde Jayendra, Soysouvanh Frederic, Calatayud Anna-Line, Pinyol Roser, Pelletier Laura, Balabaud Charles, Laurent Alexis, Blanc Jean-Frederic, Mazzaferro Vincenzo, Calvo Fabien, Villanueva Augusto, Nault Jean-Charles, Bioulac-Sage Paulette, Stratton Michael R, Llovet Josep M, Zucman-Rossi Jessica

机构信息

Inserm, UMR-1162, Génomique fonctionnelle des Tumeurs solides, Equipe Labellisée Ligue Contre le Cancer, Institut Universitaire d'Hematologie, Paris, F-75010 France.

Université Paris Descartes, Labex Immuno-Oncology, Sorbonne Paris Cité, Faculté de Médecine, Paris, France.

出版信息

Nat Genet. 2015 May;47(5):505-511. doi: 10.1038/ng.3252. Epub 2015 Mar 30.

Abstract

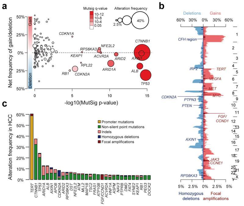
Genomic analyses promise to improve tumor characterization to optimize personalized treatment for patients with hepatocellular carcinoma (HCC). Exome sequencing analysis of 243 liver tumors identified mutational signatures associated with specific risk factors, mainly combined alcohol and tobacco consumption and exposure to aflatoxin B1. We identified 161 putative driver genes associated with 11 recurrently altered pathways. Associations of mutations defined 3 groups of genes related to risk factors and centered on CTNNB1 (alcohol), TP53 (hepatitis B virus, HBV) and AXIN1. Analyses according to tumor stage progression identified TERT promoter mutation as an early event, whereas FGF3, FGF4, FGF19 or CCND1 amplification and TP53 and CDKN2A alterations appeared at more advanced stages in aggressive tumors. In 28% of the tumors, we identified genetic alterations potentially targetable by US Food and Drug Administration (FDA)-approved drugs. In conclusion, we identified risk factor-specific mutational signatures and defined the extensive landscape of altered genes and pathways in HCC, which will be useful to design clinical trials for targeted therapy.

摘要

基因组分析有望改善肿瘤特征描述,从而优化肝细胞癌(HCC)患者的个性化治疗。对243个肝肿瘤进行外显子组测序分析,确定了与特定风险因素相关的突变特征,主要是酒精和烟草联合消费以及黄曲霉毒素B1暴露。我们确定了161个与11条反复改变的通路相关的推定驱动基因。突变关联定义了3组与风险因素相关且以CTNNB1(酒精)、TP53(乙型肝炎病毒,HBV)和AXIN1为中心的基因。根据肿瘤分期进展进行的分析确定TERT启动子突变是早期事件,而FGF3、FGF4、FGF19或CCND1扩增以及TP53和CDKN2A改变出现在侵袭性肿瘤的更晚期阶段。在28%的肿瘤中,我们确定了可能被美国食品药品监督管理局(FDA)批准的药物靶向的基因改变。总之,我们确定了风险因素特异性突变特征,并定义了HCC中基因和通路改变的广泛情况,这将有助于设计靶向治疗的临床试验。

https://cdn.ncbi.nlm.nih.gov/pmc/blobs/ec05/4587544/a1a629a024d5/emss-62359-f0002.jpg

文献AI研究员

20分钟写一篇综述,助力文献阅读效率提升50倍。

立即体验

用中文搜PubMed

大模型驱动的PubMed中文搜索引擎

马上搜索

文档翻译

学术文献翻译模型,支持多种主流文档格式。

立即体验