Suppr超能文献

formin同源2结构域小分子抑制剂(SMIFH2)揭示了formin蛋白家族在小鼠卵母细胞纺锤体组装和不对称分裂中的作用。

Small molecule inhibitor of formin homology 2 domains (SMIFH2) reveals the roles of the formin family of proteins in spindle assembly and asymmetric division in mouse oocytes.

作者信息

Kim Hak-Cheol, Jo Yu-Jin, Kim Nam-Hyung, Namgoong Suk

机构信息

Department of Animal Sciences, Chungbuk National University, Cheong-Ju, ChungBuk, Republic of Korea.

出版信息

PLoS One. 2015 Apr 2;10(4):e0123438. doi: 10.1371/journal.pone.0123438. eCollection 2015.

Abstract

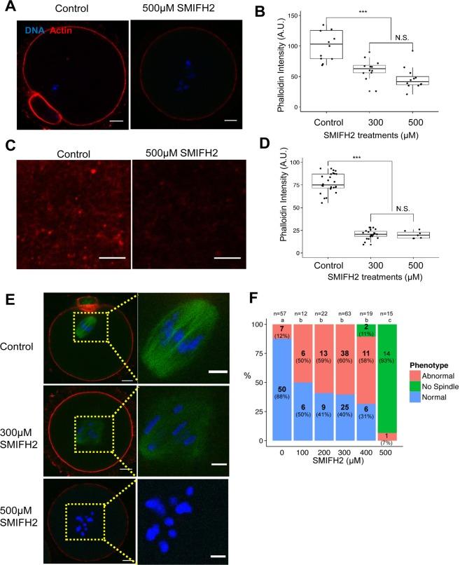
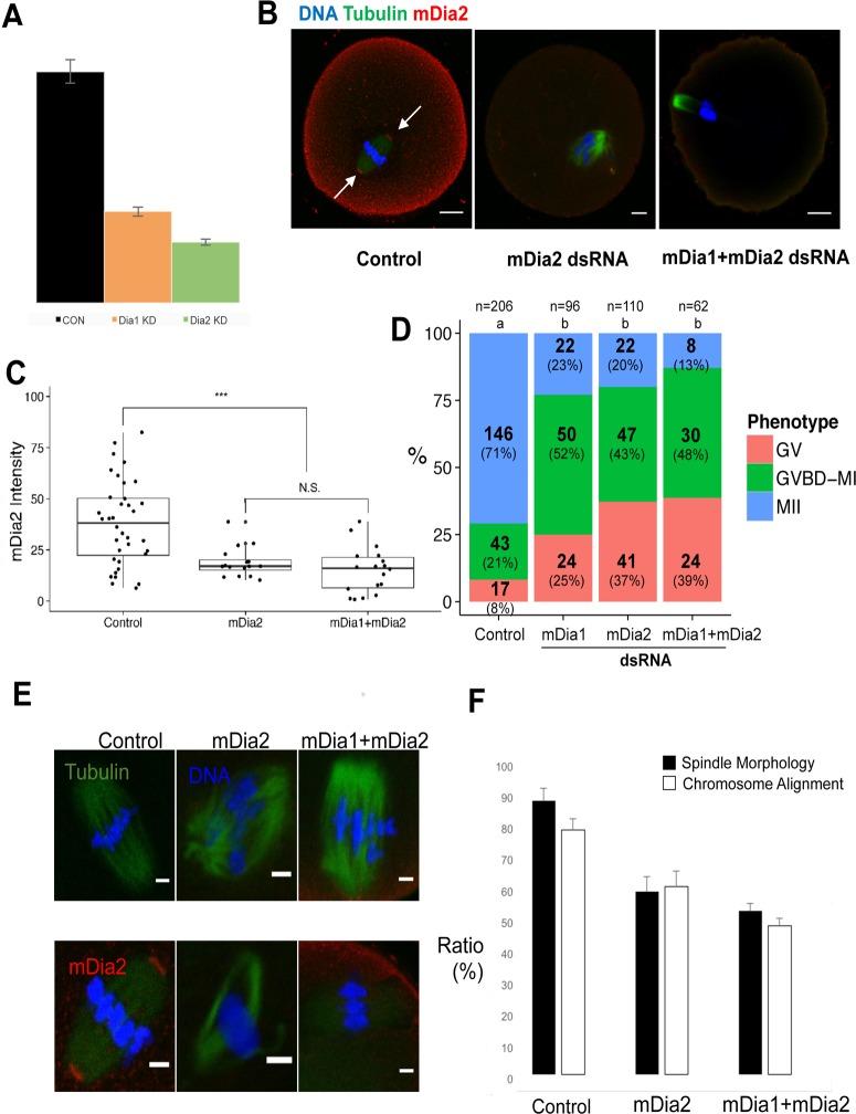
Dynamic actin reorganization is the main driving force for spindle migration and asymmetric cell division in mammalian oocytes. It has been reported that various actin nucleators including Formin-2 are involved in the polarization of the spindle and in asymmetric cell division. In mammals, the formin family is comprised of 15 proteins. However, their individual roles in spindle migration and/or asymmetric division have not been elucidated yet. In this study, we employed a newly developed inhibitor for formin family proteins, small molecule inhibitor of formin homology 2 domains (SMIFH2), to assess the functions of the formin family in mouse oocyte maturation. Treatment with SMIFH2 during in vitro maturation of mouse oocytes inhibited maturation by decreasing cytoplasmic and cortical actin levels. In addition, treatment with SMIFH2, especially at higher concentrations (500 μM), impaired the proper formation of meiotic spindles, indicating that formins play a role in meiotic spindle formation. Knockdown of the mDia2 formins caused a similar decrease in oocyte maturation and abnormal spindle morphology, mimicking the phenotype of SMIFH2-treated cells. Collectively, these results suggested that besides Formin-2, the other proteins of the formin, including mDia family play a role in asymmetric division and meiotic spindle formation in mammalian oocytes.

摘要

动态肌动蛋白重组是哺乳动物卵母细胞纺锤体迁移和不对称细胞分裂的主要驱动力。据报道,包括Formin-2在内的多种肌动蛋白成核因子参与纺锤体极化和不对称细胞分裂。在哺乳动物中,formin家族由15种蛋白质组成。然而,它们在纺锤体迁移和/或不对称分裂中的各自作用尚未阐明。在本研究中,我们使用了一种新开发的formin家族蛋白抑制剂,formin同源2结构域小分子抑制剂(SMIFH2),来评估formin家族在小鼠卵母细胞成熟中的功能。在小鼠卵母细胞体外成熟过程中用SMIFH2处理,通过降低细胞质和皮质肌动蛋白水平抑制成熟。此外,用SMIFH2处理,尤其是在较高浓度(500μM)下,会损害减数分裂纺锤体的正常形成,表明formin在减数分裂纺锤体形成中起作用。敲低mDia2 formin会导致卵母细胞成熟度和纺锤体形态异常出现类似下降,模拟了SMIFH2处理细胞的表型。总的来说,这些结果表明,除了Formin-2之外,formin家族的其他蛋白质,包括mDia家族,在哺乳动物卵母细胞的不对称分裂和减数分裂纺锤体形成中起作用。

https://cdn.ncbi.nlm.nih.gov/pmc/blobs/42ad/4383420/c7c5c830f2bb/pone.0123438.g001.jpg

文献AI研究员

20分钟写一篇综述,助力文献阅读效率提升50倍。

立即体验

用中文搜PubMed

大模型驱动的PubMed中文搜索引擎

马上搜索

文档翻译

学术文献翻译模型,支持多种主流文档格式。

立即体验