Suppr超能文献

微小RNA-195通过靶向细胞周期检查点激酶1抑制非小细胞肺癌。

MiR-195 suppresses non-small cell lung cancer by targeting CHEK1.

作者信息

Liu Ben, Qu Jinli, Xu Fangxiu, Guo Yan, Wang Yu, Yu Herbert, Qian Biyun

机构信息

Department of Epidemiology and Biostatistics, Key Laboratory of Breast Cancer Prevention and Therapy, Ministry of Education, Key Laboratory of Cancer Prevention and Therapy, Tianjin, National Clinical Research Center of Cancer, Tianjin Medical University Cancer Institute and Hospital, Tianjin 300060, China.

Cancer Epidemiology Program, University of Hawaii Cancer Center, Honolulu, HI 96813, USA.

出版信息

Oncotarget. 2015 Apr 20;6(11):9445-56. doi: 10.18632/oncotarget.3255.

Abstract

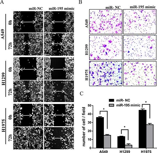
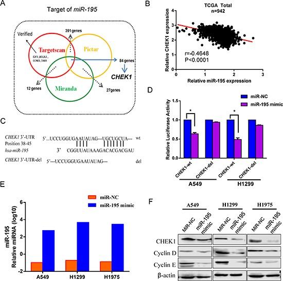
MiR-195 suppresses tumor growth and is associated with better survival outcomes in several malignancies including non-small cell lung cancer (NSCLC). Our previous study showed high miR-195 plasma levels associated with favorable overall survival of non-smoking women with lung adenocarcinoma. To further elucidate role of miR-195 in NSCLC, we conducted in vitro experiment as well as clinical studies in a cohort of 299 NSCLC samples. We demonstrated that miR-195 expression was lower in tumor tissues and was associated with poor survival outcome. Overexpression of miR-195 suppressed tumor cell growth, migration and invasion. We discovered that CHEK1 was a direct target of miR-195, which decreased CHEK1 expression in lung cancer cells. High expression of CHEK1 in lung tumors was associated with poor overall survival. Our results suggest that miR-195 suppresses NSCLC and predicts lung cancer prognosis.

摘要

微小RNA-195(MiR-195)可抑制肿瘤生长,并且在包括非小细胞肺癌(NSCLC)在内的多种恶性肿瘤中与更好的生存结果相关。我们之前的研究表明,较高的MiR-195血浆水平与肺腺癌非吸烟女性的良好总生存期相关。为了进一步阐明MiR-195在NSCLC中的作用,我们对299例NSCLC样本进行了体外实验以及临床研究。我们证明,MiR-195在肿瘤组织中的表达较低,并且与不良的生存结果相关。MiR-195的过表达抑制了肿瘤细胞的生长、迁移和侵袭。我们发现,细胞周期检测点激酶1(CHEK1)是MiR-195的直接靶点,其可降低肺癌细胞中CHEK1的表达。肺肿瘤中CHEK1的高表达与较差的总生存期相关。我们的结果表明,MiR-195可抑制NSCLC并预测肺癌预后。

https://cdn.ncbi.nlm.nih.gov/pmc/blobs/b9bc/4496229/35380b87ced3/oncotarget-06-9445-g001.jpg

文献AI研究员

20分钟写一篇综述,助力文献阅读效率提升50倍。

立即体验

用中文搜PubMed

大模型驱动的PubMed中文搜索引擎

马上搜索

文档翻译

学术文献翻译模型,支持多种主流文档格式。

立即体验