Suppr超能文献

衰老细胞通过细胞间蛋白质转移进行通讯。

Senescent cells communicate via intercellular protein transfer.

作者信息

Biran Anat, Perelmutter Meirav, Gal Hilah, Burton Dominick G A, Ovadya Yossi, Vadai Ezra, Geiger Tamar, Krizhanovsky Valery

机构信息

Department of Molecular Cell Biology, The Weizmann Institute of Science, Rehovot 76100, Israel;

Sackler School of Medicine, Tel Aviv University, Tel-Aviv 69978, Israel.

出版信息

Genes Dev. 2015 Apr 15;29(8):791-802. doi: 10.1101/gad.259341.115. Epub 2015 Apr 8.

Abstract

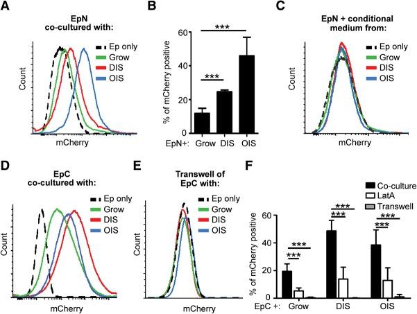
Mammalian cells mostly rely on extracellular molecules to transfer signals to other cells. However, in stress conditions, more robust mechanisms might be necessary to facilitate cell-cell communications. Cellular senescence, a stress response associated with permanent exit from the cell cycle and the development of an immunogenic phenotype, limits both tumorigenesis and tissue damage. Paradoxically, the long-term presence of senescent cells can promote tissue damage and aging within their microenvironment. Soluble factors secreted from senescent cells mediate some of these cell-nonautonomous effects. However, it is unknown whether senescent cells impact neighboring cells by other mechanisms. Here we show that senescent cells directly transfer proteins to neighboring cells and that this process facilitates immune surveillance of senescent cells by natural killer (NK) cells. We found that transfer of proteins to NK and T cells is increased in the murine preneoplastic pancreas, a site where senescent cells are present in vivo. Proteomic analysis and functional studies of the transferred proteins revealed that the transfer is strictly dependent on cell-cell contact and CDC42-regulated actin polymerization and is mediated at least partially by cytoplasmic bridges. These findings reveal a novel mode of intercellular communication by which senescent cells regulate their immune surveillance and might impact tumorigenesis and tissue aging.

摘要

哺乳动物细胞大多依赖细胞外分子将信号传递给其他细胞。然而,在应激条件下,可能需要更强大的机制来促进细胞间通讯。细胞衰老,一种与细胞周期永久退出和免疫原性表型发展相关的应激反应,既能限制肿瘤发生,也能限制组织损伤。矛盾的是,衰老细胞的长期存在会促进其微环境内的组织损伤和衰老。衰老细胞分泌的可溶性因子介导了其中一些细胞非自主效应。然而,衰老细胞是否通过其他机制影响邻近细胞尚不清楚。在这里,我们表明衰老细胞直接将蛋白质转移到邻近细胞,并且这一过程促进了自然杀伤(NK)细胞对衰老细胞的免疫监视。我们发现,在小鼠肿瘤前胰腺(体内存在衰老细胞的部位)中,蛋白质向NK细胞和T细胞的转移增加。对转移蛋白的蛋白质组学分析和功能研究表明,这种转移严格依赖于细胞间接触和CDC42调节的肌动蛋白聚合,并且至少部分由细胞质桥介导。这些发现揭示了一种新的细胞间通讯模式,衰老细胞通过这种模式调节其免疫监视,并可能影响肿瘤发生和组织衰老。

https://cdn.ncbi.nlm.nih.gov/pmc/blobs/5efa/4403256/9591a6f96b4c/791f01.jpg

文献AI研究员

20分钟写一篇综述,助力文献阅读效率提升50倍。

立即体验

用中文搜PubMed

大模型驱动的PubMed中文搜索引擎

马上搜索

文档翻译

学术文献翻译模型,支持多种主流文档格式。

立即体验