Suppr超能文献

靶向肿瘤微环境中的髓样细胞可增强小鼠上皮性卵巢癌疫苗的疗效。

Targeting myeloid cells in the tumor microenvironment enhances vaccine efficacy in murine epithelial ovarian cancer.

作者信息

Khan Anm Nazmul H, Kolomeyevskaya Nonna, Singel Kelly L, Grimm Melissa J, Moysich Kirsten B, Daudi Sayeema, Grzankowski Kassondra S, Lele Sashikant, Ylagan Lourdes, Webster Gill A, Abrams Scott I, Odunsi Kunle, Segal Brahm H

机构信息

Department of Medicine, Roswell Park Cancer Institute, Buffalo, NY, USA.

Department of Gynecologic Oncology, Roswell Park Cancer Institute, Buffalo, NY, USA.

出版信息

Oncotarget. 2015 May 10;6(13):11310-26. doi: 10.18632/oncotarget.3597.

Abstract

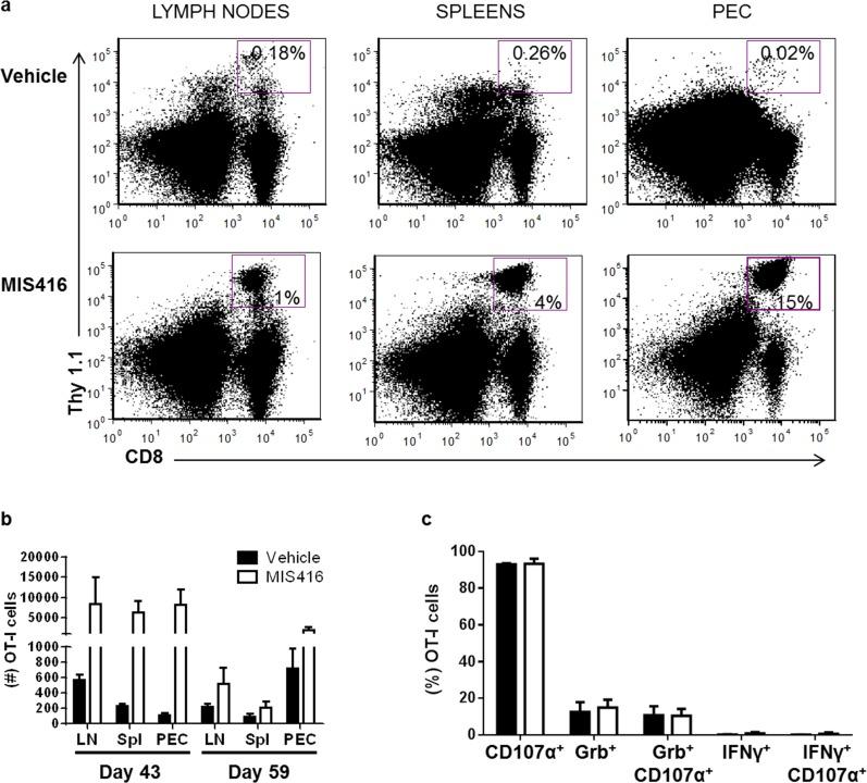
Epithelial ovarian cancer (EOC) is typically diagnosed at advanced stages, and is associated with a high relapse rate. Patients in remission are ideal candidates for immunotherapy aimed at cure or prolonging disease-free periods. However, immunosuppressive pathways in the tumor microenvironment are obstacles to durable anti-tumor immunity. In a metastatic syngeneic mouse model of EOC, immunosuppressive macrophages and myeloid-derived suppressor cells (MDSCs) accumulate in the local tumor environment. In addition, resident peritoneal macrophages from non-tumor-bearing mice were highly immunosuppressive, abrogating stimulated T cell proliferation in a cell contact-dependent manner. Immunization with microparticles containing TLR9 and NOD-2 ligands (MIS416) significantly prolonged survival in tumor-bearing mice. The strategy of MIS416 immunization followed by anti-CD11b administration further delayed tumor progression, thereby establishing the proof of principle that myeloid depletion can enhance vaccine efficacy. In patients with advanced EOC, ascites analysis showed substantial heterogeneity in the relative proportions of myeloid subsets and their immunosuppressive properties. Together, these findings point to immunosuppressive myeloid cells in the EOC microenvironment as targets to enhance vaccination. Further studies of myeloid cell accumulation and functional phenotypes in the EOC microenvironment may identify patients who are likely to benefit from vaccination combined with approaches that deplete tumor-associated myeloid cells.

摘要

上皮性卵巢癌(EOC)通常在晚期被诊断出来,并且复发率很高。处于缓解期的患者是旨在治愈或延长无病期的免疫疗法的理想候选者。然而,肿瘤微环境中的免疫抑制途径是持久抗肿瘤免疫的障碍。在EOC的转移性同基因小鼠模型中,免疫抑制性巨噬细胞和髓源性抑制细胞(MDSC)在局部肿瘤环境中积累。此外,来自未荷瘤小鼠的驻留腹膜巨噬细胞具有高度免疫抑制性,以细胞接触依赖的方式消除刺激的T细胞增殖。用含有TLR9和NOD-2配体的微粒(MIS416)进行免疫显著延长了荷瘤小鼠的生存期。MIS416免疫后给予抗CD11b的策略进一步延迟了肿瘤进展,从而确立了髓系细胞清除可增强疫苗疗效的原理证明。在晚期EOC患者中,腹水分析显示髓系亚群的相对比例及其免疫抑制特性存在很大异质性。总之,这些发现表明EOC微环境中的免疫抑制性髓系细胞是增强疫苗接种效果的靶点。对EOC微环境中髓系细胞积累和功能表型的进一步研究可能会确定哪些患者可能从疫苗接种与清除肿瘤相关髓系细胞的方法相结合中获益。

https://cdn.ncbi.nlm.nih.gov/pmc/blobs/84f6/4484458/4c312cfdae30/oncotarget-06-11310-g001.jpg

文献AI研究员

20分钟写一篇综述,助力文献阅读效率提升50倍。

立即体验

用中文搜PubMed

大模型驱动的PubMed中文搜索引擎

马上搜索

文档翻译

学术文献翻译模型,支持多种主流文档格式。

立即体验