Suppr超能文献

木酮糖酮醇B通过抑制瞬时受体电位通道M7(TRPM7)调节的磷脂酰肌醇-3激酶(PI3K)/蛋白激酶B(Akt)和丝裂原活化蛋白激酶/细胞外信号调节激酶(MEK/ERK)信号通路,在体外抑制胶质母细胞瘤细胞的增殖和迁移。

Xyloketal B suppresses glioblastoma cell proliferation and migration in vitro through inhibiting TRPM7-regulated PI3K/Akt and MEK/ERK signaling pathways.

作者信息

Chen Wen-Liang, Turlova Ekaterina, Sun Christopher L F, Kim Ji-Sun, Huang Sammen, Zhong Xiao, Guan Yong-Yuan, Wang Guan-Lei, Rutka James T, Feng Zhong-Ping, Sun Hong-Shuo

机构信息

Department of Physiology, Faculty of Medicine, University of Toronto, Toronto, ON M5S 1A8, Canada.

Department of Surgery, Faculty of Medicine, University of Toronto, Toronto, ON M5S 1A8, Canada.

出版信息

Mar Drugs. 2015 Apr 22;13(4):2505-25. doi: 10.3390/md13042505.

Abstract

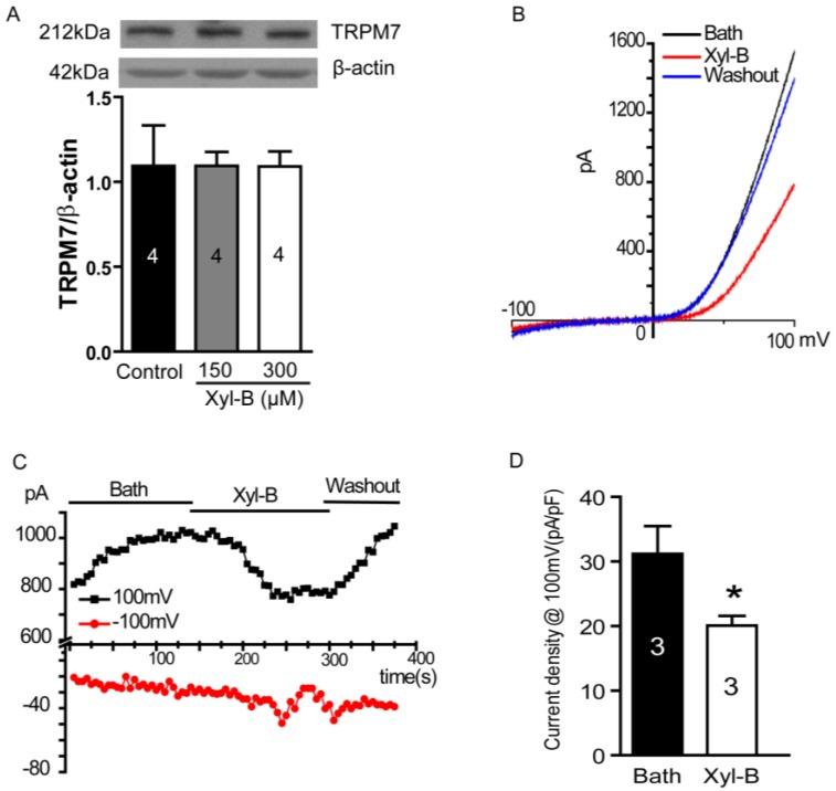
Glioblastoma, the most common and aggressive type of brain tumors, has devastatingly proliferative and invasive characteristics. The need for finding a novel and specific drug target is urgent as the current approaches have limited therapeutic effects in treating glioblastoma. Xyloketal B is a marine compound obtained from mangrove fungus Xylaria sp. (No. 2508) from the South China Sea, and has displayed antioxidant activity and protective effects on endothelial and neuronal oxidative injuries. In this study, we used a glioblastoma U251 cell line to (1) explore the effects of xyloketal B on cell viability, proliferation, and migration; and (2) investigate the underlying molecular mechanisms and signaling pathways. MTT assay, colony formation, wound healing, western blot, and patch clamp techniques were employed. We found that xyloketal B reduced cell viability, proliferation, and migration of U251 cells. In addition, xyloketal B decreased p-Akt and p-ERK1/2 protein expressions. Furthermore, xyloketal B blocked TRPM7 currents in HEK-293 cells overexpressing TRPM7. These effects were confirmed by using a TRPM7 inhibitor, carvacrol, in a parallel experiment. Our findings indicate that TRPM7-regulated PI3K/Akt and MEK/ERK signaling is involved in anti-proliferation and migration effects of xyloketal B on U251 cells, providing in vitro evidence for the marine compound xyloketal B to be a potential drug for treating glioblastoma.

摘要

胶质母细胞瘤是最常见且侵袭性最强的脑肿瘤类型,具有极具破坏性的增殖和侵袭特性。由于目前的治疗方法在治疗胶质母细胞瘤方面疗效有限,因此迫切需要找到一种新的特异性药物靶点。木酮糖B是一种从中国南海红树林真菌木层孔菌(编号2508)中获得的海洋化合物,已显示出抗氧化活性以及对内皮细胞和神经元氧化损伤的保护作用。在本研究中,我们使用胶质母细胞瘤U251细胞系来(1)探究木酮糖B对细胞活力、增殖和迁移的影响;(2)研究其潜在的分子机制和信号通路。采用了MTT法、集落形成实验、伤口愈合实验、蛋白质免疫印迹法和膜片钳技术。我们发现木酮糖B降低了U251细胞的活力、增殖和迁移能力。此外,木酮糖B降低了p-Akt和p-ERK1/2蛋白的表达。此外,木酮糖B阻断了过表达TRPM7的HEK-293细胞中的TRPM7电流。在平行实验中使用TRPM7抑制剂香芹酚证实了这些作用。我们的研究结果表明,TRPM7调节的PI3K/Akt和MEK/ERK信号传导参与了木酮糖B对U251细胞的抗增殖和迁移作用,为海洋化合物木酮糖B成为治疗胶质母细胞瘤的潜在药物提供了体外证据。

https://cdn.ncbi.nlm.nih.gov/pmc/blobs/0243/4413223/9ecfce208279/marinedrugs-13-02505-g001a.jpg

文献AI研究员

20分钟写一篇综述,助力文献阅读效率提升50倍。

立即体验

用中文搜PubMed

大模型驱动的PubMed中文搜索引擎

马上搜索

文档翻译

学术文献翻译模型,支持多种主流文档格式。

立即体验