Suppr超能文献

同种异体免疫球蛋白与树突状细胞刺激物联合可诱导抗肿瘤T细胞免疫。

Allogeneic IgG combined with dendritic cell stimuli induce antitumour T-cell immunity.

作者信息

Carmi Yaron, Spitzer Matthew H, Linde Ian L, Burt Bryan M, Prestwood Tyler R, Perlman Nicola, Davidson Matthew G, Kenkel Justin A, Segal Ehud, Pusapati Ganesh V, Bhattacharya Nupur, Engleman Edgar G

机构信息

School of Medicine, Department of Pathology, Stanford University, Palo Alto, California 94305, USA.

1] School of Medicine, Department of Pathology, Stanford University, Palo Alto, California 94305, USA [2] School of Medicine, Baxter Laboratory in Stem Cell Biology, Department of Microbiology and Immunology, Stanford University, Palo Alto, California 94305, USA.

出版信息

Nature. 2015 May 7;521(7550):99-104. doi: 10.1038/nature14424. Epub 2015 Apr 29.

Abstract

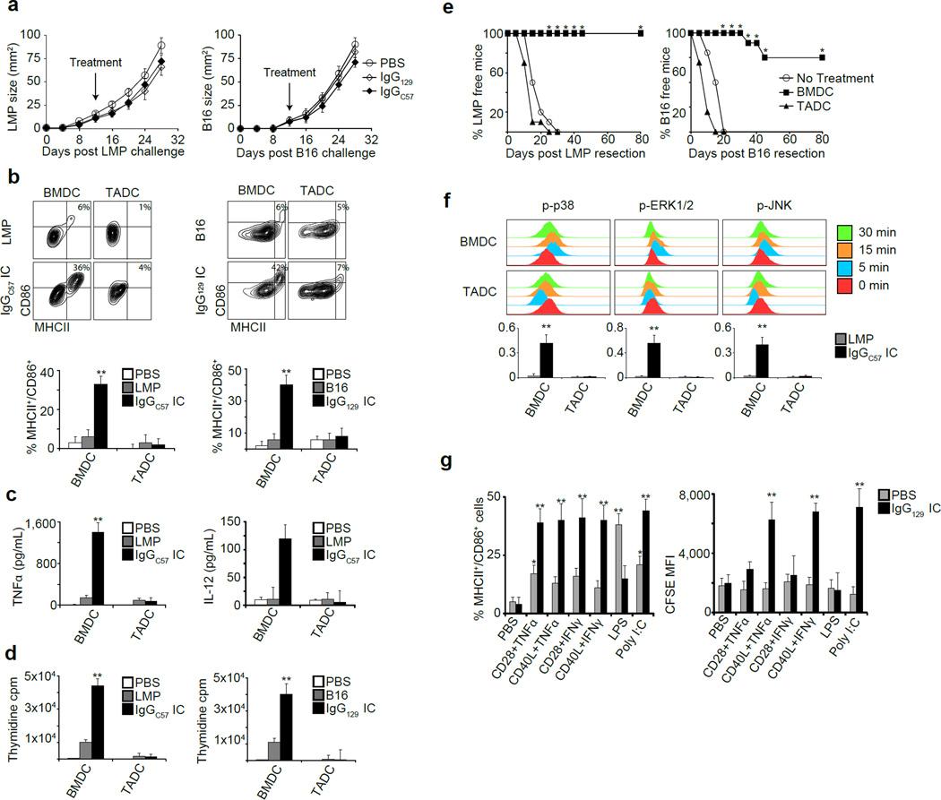
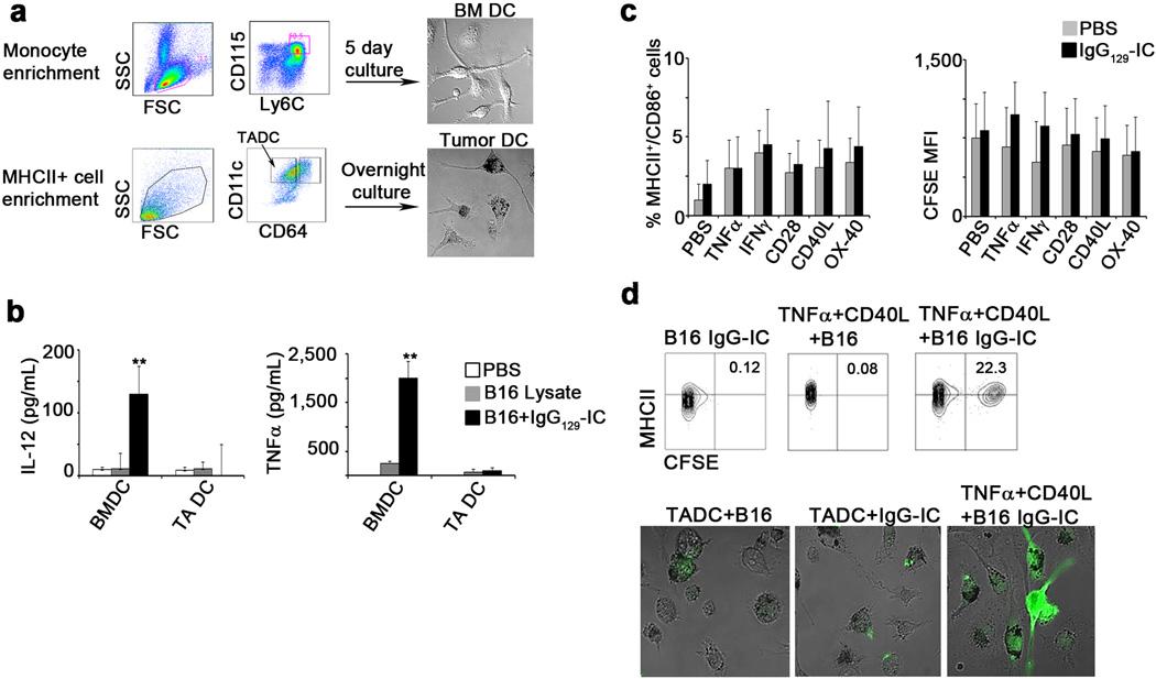
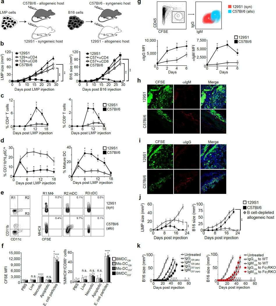
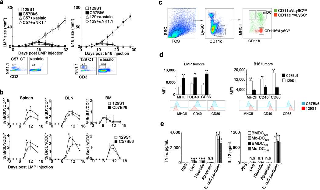
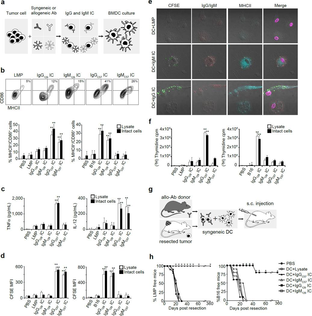
Whereas cancers grow within host tissues and evade host immunity through immune-editing and immunosuppression, tumours are rarely transmissible between individuals. Much like transplanted allogeneic organs, allogeneic tumours are reliably rejected by host T cells, even when the tumour and host share the same major histocompatibility complex alleles, the most potent determinants of transplant rejection. How such tumour-eradicating immunity is initiated remains unknown, although elucidating this process could provide the basis for inducing similar responses against naturally arising tumours. Here we find that allogeneic tumour rejection is initiated in mice by naturally occurring tumour-binding IgG antibodies, which enable dendritic cells (DCs) to internalize tumour antigens and subsequently activate tumour-reactive T cells. We exploited this mechanism to treat autologous and autochthonous tumours successfully. Either systemic administration of DCs loaded with allogeneic-IgG-coated tumour cells or intratumoral injection of allogeneic IgG in combination with DC stimuli induced potent T-cell-mediated antitumour immune responses, resulting in tumour eradication in mouse models of melanoma, pancreas, lung and breast cancer. Moreover, this strategy led to eradication of distant tumours and metastases, as well as the injected primary tumours. To assess the clinical relevance of these findings, we studied antibodies and cells from patients with lung cancer. T cells from these patients responded vigorously to autologous tumour antigens after culture with allogeneic-IgG-loaded DCs, recapitulating our findings in mice. These results reveal that tumour-binding allogeneic IgG can induce powerful antitumour immunity that can be exploited for cancer immunotherapy.

摘要

癌症在宿主组织内生长,并通过免疫编辑和免疫抑制逃避宿主免疫,而肿瘤在个体之间很少具有传染性。与移植的同种异体器官非常相似,同种异体肿瘤即使在肿瘤和宿主共享相同的主要组织相容性复合体等位基因(移植排斥最有力的决定因素)的情况下,也会被宿主T细胞可靠地排斥。尽管阐明这一过程可为诱导针对自然发生肿瘤的类似反应提供基础,但这种根除肿瘤的免疫是如何启动的仍不清楚。在这里,我们发现同种异体肿瘤排斥反应在小鼠中是由天然存在的肿瘤结合IgG抗体启动的,这些抗体使树突状细胞(DC)能够内化肿瘤抗原,随后激活肿瘤反应性T细胞。我们利用这一机制成功治疗了自体肿瘤和原位肿瘤。全身给予负载同种异体IgG包被肿瘤细胞的DC,或瘤内注射同种异体IgG并结合DC刺激,均可诱导强大的T细胞介导的抗肿瘤免疫反应,在黑色素瘤、胰腺癌、肺癌和乳腺癌小鼠模型中实现肿瘤根除。此外,该策略还导致远处肿瘤和转移灶以及注射的原发性肿瘤的根除。为了评估这些发现的临床相关性,我们研究了肺癌患者的抗体和细胞。这些患者的T细胞在与负载同种异体IgG的DC共培养后,对自体肿瘤抗原产生强烈反应,重现了我们在小鼠中的发现。这些结果表明,肿瘤结合的同种异体IgG可诱导强大的抗肿瘤免疫,可用于癌症免疫治疗。

https://cdn.ncbi.nlm.nih.gov/pmc/blobs/554f/4877172/f2cfb2ab035a/nihms675367f5.jpg

文献AI研究员

20分钟写一篇综述,助力文献阅读效率提升50倍。

立即体验

用中文搜PubMed

大模型驱动的PubMed中文搜索引擎

马上搜索

文档翻译

学术文献翻译模型,支持多种主流文档格式。

立即体验