Suppr超能文献

微小RNA-338-3p通过靶向锌指E盒结合蛋白2以及甲硫氨酸腺苷基转移酶1A/间充质上皮转化因子/蛋白激酶B信号通路抑制胃癌细胞的上皮-间质转化

MiR-338-3p inhibits epithelial-mesenchymal transition in gastric cancer cells by targeting ZEB2 and MACC1/Met/Akt signaling.

作者信息

Huang Na, Wu Zhenzhen, Lin Li, Zhou Minyu, Wang Lin, Ma Huanrong, Xia Jianling, Bin Jianping, Liao Yulin, Liao Wangjun

机构信息

Department of Oncology, Nanfang Hospital, Southern Medical University, Guangzhou, China.

Department of Cardiology, Nanfang Hospital, Southern Medical University, Guangzhou, China.

出版信息

Oncotarget. 2015 Jun 20;6(17):15222-34. doi: 10.18632/oncotarget.3835.

Abstract

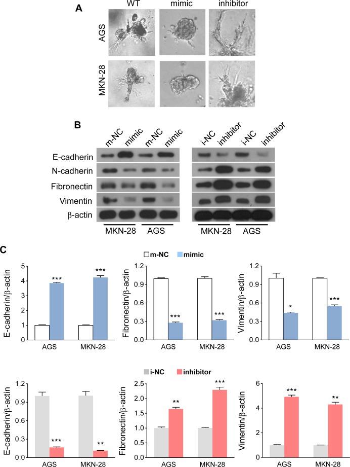
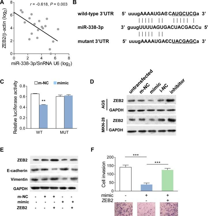
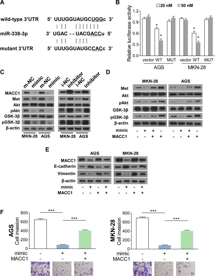
MicroRNAs (miRNAs) are involved in the epithelial-mesenchymal transition (EMT) process and are associated with metastasis in gastric cancer (GC). MiR-338-3p has been reported to be aberrantly expressed in GC. In the present study, we show that miR-338-3p inhibited the migration and invasion of GC cells in vitro. Knocking down miR-338-3p in GC cells led to mesenchymal-like changes. MiR-338-3p influenced the expression of the EMT-associated proteins by upregulating the epithelial marker E-cadherin and downregulating the mesenchymal markers, N-cadherin, fibronectin, and vimentin. In terms of mechanism, miR-338-3p directly targeted zinc finger E-box-binding protein 2 (ZEB2) and metastasis-associated in colon cancer-1 (MACC1). MiR-338-3p repressed the Met/Akt pathway after MACC1 inhibition. Reintroduction of ZEB2 and MACC1 reversed miR-338-3p-induced EMT suppression. Consistently, inverse correlations were also observed between the expression of miR-338-3p and ZEB2 or MACC1 in human GC tissue samples. In conclusion, miR-338-3p inhibited the EMT progression in GC cells by targeting ZEB2 and MACC1/Met/Akt signaling.

摘要

微小RNA(miRNA)参与上皮-间质转化(EMT)过程,并与胃癌(GC)转移相关。据报道,miR-338-3p在GC中异常表达。在本研究中,我们发现miR-338-3p在体外抑制GC细胞的迁移和侵袭。敲低GC细胞中的miR-338-3p会导致间充质样变化。miR-338-3p通过上调上皮标志物E-钙黏蛋白并下调间充质标志物N-钙黏蛋白、纤连蛋白和波形蛋白来影响EMT相关蛋白的表达。在机制方面,miR-338-3p直接靶向锌指E盒结合蛋白2(ZEB2)和结肠癌转移相关蛋白1(MACC1)。MACC1被抑制后,miR-338-3p抑制Met/Akt通路。重新引入ZEB2和MACC1可逆转miR-338-3p诱导的EMT抑制。同样,在人GC组织样本中也观察到miR-338-3p与ZEB2或MACC1的表达呈负相关。总之,miR-338-3p通过靶向ZEB2和MACC1/Met/Akt信号通路抑制GC细胞中的EMT进程。

https://cdn.ncbi.nlm.nih.gov/pmc/blobs/d36f/4558147/f4a2fc86f81b/oncotarget-06-15222-g001.jpg

文献AI研究员

20分钟写一篇综述,助力文献阅读效率提升50倍。

立即体验

用中文搜PubMed

大模型驱动的PubMed中文搜索引擎

马上搜索

文档翻译

学术文献翻译模型,支持多种主流文档格式。

立即体验