Suppr超能文献

丙酮酸激酶M2通过一种涉及let-7a/ c-Myc/ hnRNPA1反馈回路的机制促进胶质瘤中的葡萄糖代谢和细胞生长。

PKM2 promotes glucose metabolism and cell growth in gliomas through a mechanism involving a let-7a/c-Myc/hnRNPA1 feedback loop.

作者信息

Luan Wenkang, Wang Yingyi, Chen Xincheng, Shi Yan, Wang Jiajia, Zhang Junxia, Qian Jin, Li Ri, Tao Tao, Wei Wenjin, Hu Qi, Liu Ning, You Yongping

机构信息

Department of Neurosurgery, The First Affiliated Hospital of Nanjing Medical University, Nanjing, China.

Department of Neurosurgery, People's Hospital of Xuancheng City, Anhui, China.

出版信息

Oncotarget. 2015 May 30;6(15):13006-18. doi: 10.18632/oncotarget.3514.

Abstract

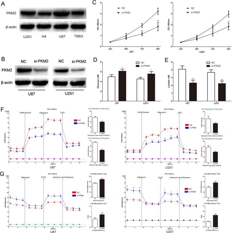
Tumor cells metabolize more glucose to lactate in aerobic or hypoxic conditions than non-tumor cells. Pyruvate kinase isoenzyme type M2 (PKM2) is crucial for tumor cell aerobic glycolysis. We established a role for let-7a/c-Myc/hnRNPA1/PKM2 signaling in glioma cell glucose metabolism. PKM2 depletion via siRNA inhibits cell proliferation and aerobic glycolysis in glioma cells. C-Myc promotes up-regulation of hnRNPA1 expression, hnRNPA1 binding to PKM pre-mRNA, and the subsequent formation of PKM2. This pathway is downregulated by the microRNA let-7a, which functionally targets c-Myc, whereas hnRNPA1 blocks the biogenesis of let-7a to counteract its ability to downregulate the c-Myc/hnRNPA1/PKM2 signaling pathway. The down-regulation of c-Myc/ hnRNPA1/PKM2 by let-7a is verified using a glioma xenograft model. These results suggest that let-7a, c-Myc and hnRNPA1 from a feedback loop, thereby regulating PKM2 expression to modulate glucose metabolism of glioma cells. These findings elucidate a new pathway mediating aerobic glycolysis in gliomas and provide an attractive potential target for therapeutic intervention.

摘要

与非肿瘤细胞相比,肿瘤细胞在有氧或缺氧条件下将更多的葡萄糖代谢为乳酸。丙酮酸激酶M2型同工酶(PKM2)对肿瘤细胞的有氧糖酵解至关重要。我们确定了let-7a/c-Myc/hnRNPA1/PKM2信号通路在胶质瘤细胞葡萄糖代谢中的作用。通过小干扰RNA(siRNA)使PKM2缺失可抑制胶质瘤细胞的增殖及有氧糖酵解。c-Myc促进hnRNPA1表达上调、hnRNPA1与PKM前体信使核糖核酸(mRNA)结合以及随后PKM2的形成。微小RNA let-7a可下调该信号通路,其功能靶点为c-Myc,而hnRNPA1可阻断let-7a的生物合成,以抵消其下调c-Myc/hnRNPA1/PKM2信号通路的能力。利用胶质瘤异种移植模型验证了let-7a对c-Myc/hnRNPA1/PKM2的下调作用。这些结果表明,let-7a、c-Myc和hnRNPA1形成一个反馈环,从而调节PKM2表达以调控胶质瘤细胞的葡萄糖代谢。这些发现阐明了胶质瘤中一条介导有氧糖酵解的新途径,并为治疗干预提供了一个有吸引力的潜在靶点。

https://cdn.ncbi.nlm.nih.gov/pmc/blobs/1fb1/4536995/74498607f5c9/oncotarget-06-13006-g001.jpg

文献AI研究员

20分钟写一篇综述,助力文献阅读效率提升50倍。

立即体验

用中文搜PubMed

大模型驱动的PubMed中文搜索引擎

马上搜索

文档翻译

学术文献翻译模型,支持多种主流文档格式。

立即体验