Suppr超能文献

癌症中代谢基因的广泛解偶联。

Extensive decoupling of metabolic genes in cancer.

作者信息

Reznik Ed, Sander Chris

机构信息

Computational Biology Program, Memorial Sloan Kettering Cancer Center, New York, New York, United States of America.

出版信息

PLoS Comput Biol. 2015 May 11;11(5):e1004176. doi: 10.1371/journal.pcbi.1004176. eCollection 2015 May.

Abstract

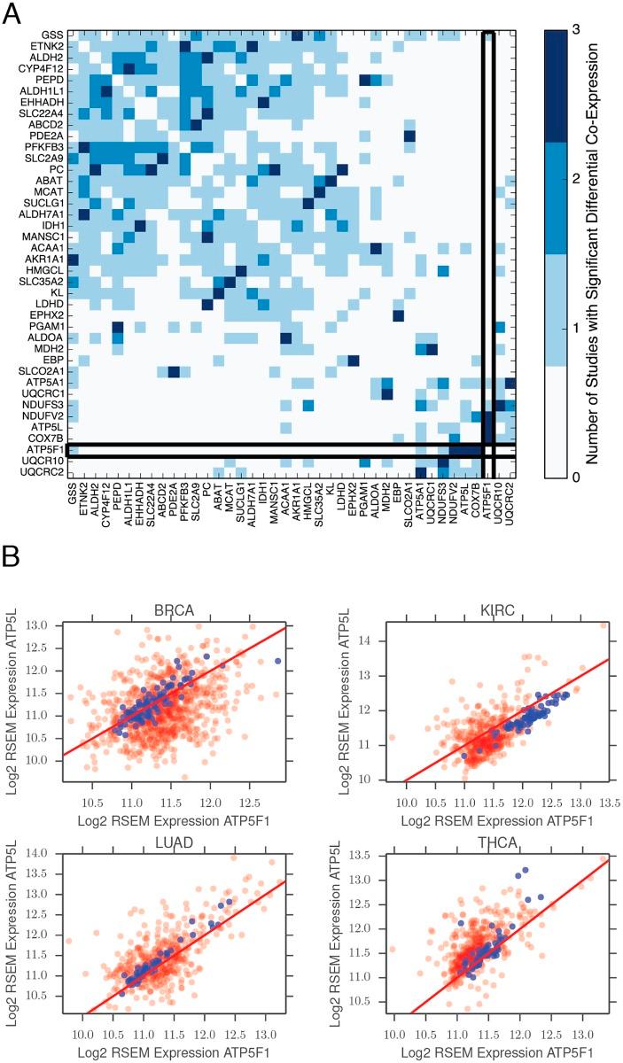
Tumorigenesis requires the re-organization of metabolism to support malignant proliferation. We examine how the altered metabolism of cancer cells is reflected in the rewiring of co-expression patterns among metabolic genes. Focusing on breast and clear-cell kidney tumors, we report the existence of key metabolic genes which act as hubs of differential co-expression, showing significantly different co-regulation patterns between normal and tumor states. We compare our findings to those from classical differential expression analysis, and counterintuitively observe that the extent of a gene's differential co-expression only weakly correlates with its differential expression, suggesting that the two measures probe different features of metabolism. Focusing on this discrepancy, we use changes in co-expression patterns to highlight the apparent loss of regulation by the transcription factor HNF4A in clear cell renal cell carcinoma, despite no differential expression of HNF4A. Finally, we aggregate the results of differential co-expression analysis into a Pan-Cancer analysis across seven distinct cancer types to identify pairs of metabolic genes which may be recurrently dysregulated. Among our results is a cluster of four genes, all components of the mitochondrial electron transport chain, which show significant loss of co-expression in tumor tissue, pointing to potential mitochondrial dysfunction in these tumor types.

摘要

肿瘤发生需要代谢重新组织以支持恶性增殖。我们研究癌细胞代谢改变如何在代谢基因共表达模式的重新布线中得以体现。聚焦于乳腺肿瘤和肾透明细胞肿瘤,我们报告了关键代谢基因的存在,这些基因作为差异共表达的枢纽,在正常和肿瘤状态之间呈现出显著不同的共调控模式。我们将我们的发现与经典差异表达分析的结果进行比较,并且意外地观察到一个基因的差异共表达程度与其差异表达仅有微弱关联,这表明这两种测量方法探究的是代谢的不同特征。聚焦于这种差异,我们利用共表达模式的变化来突出在肾透明细胞癌中转录因子HNF4A明显的调控缺失,尽管HNF4A没有差异表达。最后,我们将差异共表达分析的结果汇总到一项针对七种不同癌症类型的泛癌分析中,以识别可能反复失调的代谢基因对。我们的研究结果中有一组四个基因,它们都是线粒体电子传递链的组成部分,在肿瘤组织中显示出明显的共表达缺失,表明这些肿瘤类型中存在潜在的线粒体功能障碍。

https://cdn.ncbi.nlm.nih.gov/pmc/blobs/0916/4427321/826022fa67f9/pcbi.1004176.g001.jpg

文献AI研究员

20分钟写一篇综述,助力文献阅读效率提升50倍。

立即体验

用中文搜PubMed

大模型驱动的PubMed中文搜索引擎

马上搜索

文档翻译

学术文献翻译模型,支持多种主流文档格式。

立即体验