Suppr超能文献

MDM4/HIPK2/p53细胞质组装揭示了早期DNA损伤反应期间具有抗凋亡活性分子的协同抑制作用。

MDM4/HIPK2/p53 cytoplasmic assembly uncovers coordinated repression of molecules with anti-apoptotic activity during early DNA damage response.

作者信息

Mancini F, Pieroni L, Monteleone V, Lucà R, Fici L, Luca E, Urbani A, Xiong S, Soddu S, Masetti R, Lozano G, Pontecorvi A, Moretti F

机构信息

Institute of Cell Biology and Neurobiology, National Research Council of Italy (CNR), Roma, Italy.

Department of Endocrinology and Metabolism, Catholic University of Roma, Roma, Italy.

出版信息

Oncogene. 2016 Jan 14;35(2):228-40. doi: 10.1038/onc.2015.76. Epub 2015 May 11.

Abstract

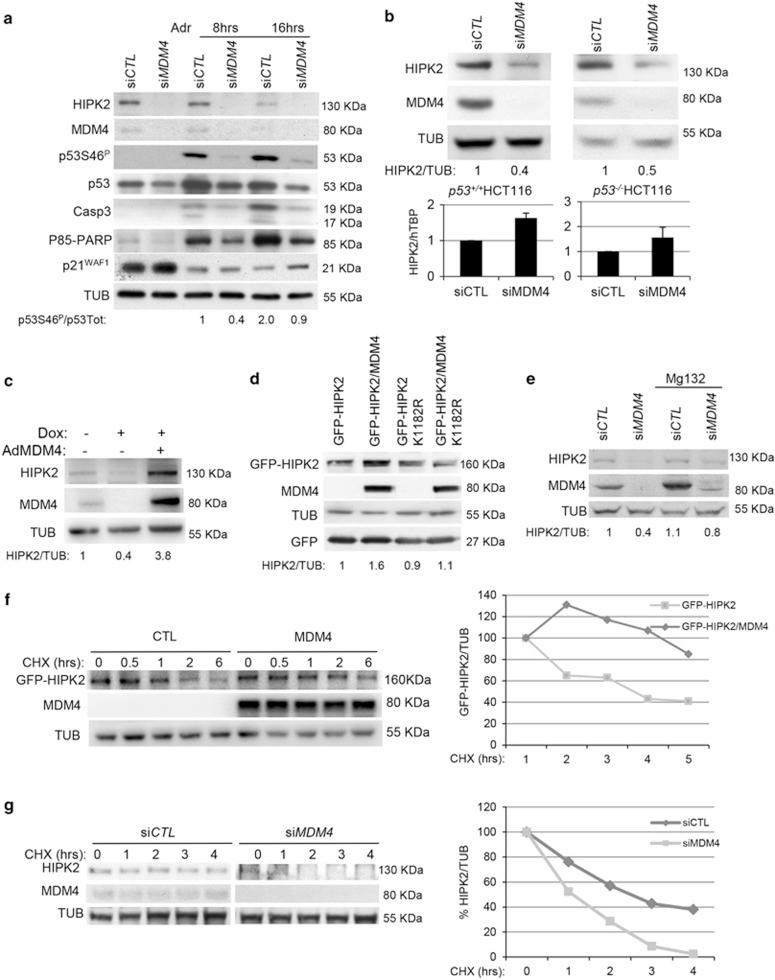
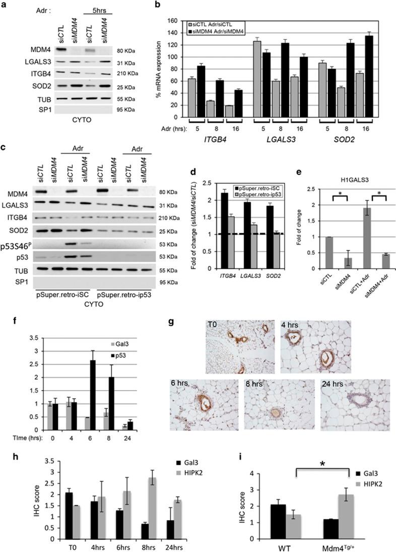
The p53 inhibitor, MDM4 (MDMX) is a cytoplasmic protein with p53-activating function under DNA damage conditions. Particularly, MDM4 promotes phosphorylation of p53 at Ser46, a modification that precedes different p53 activities. We investigated the mechanism by which MDM4 promotes this p53 modification and its consequences in untransformed mammary epithelial cells and tissues. In response to severe DNA damage, MDM4 stimulates p53Ser46(P) by binding and stabilizing serine-threonine kinase HIPK2. Under these conditions, the p53-inhibitory complex, MDM4/MDM2, dissociates and this allows MDM4 to promote p53/HIPK2 functional interaction. Comparative proteomic analysis of DNA damage-treated cells versus -untreated cells evidenced a diffuse downregulation of proteins with anti-apoptotic activity, some of which were targets of p53Ser46(P)/HIPK2 repressive activity. Importantly, MDM4 depletion abolishes the downregulation of these proteins indicating the requirement of MDM4 to promote p53-mediated transcriptional repression. Consistently, MDM4-mediated HIPK2/p53 activation precedes HIPK2/p53 nuclear translocation and activity. Noteworthy, repression of these proteins was evident also in mammary glands of mice subjected to γ-irradiation and was significantly enhanced in transgenic mice overexpressing MDM4. This study evidences the flexibility of MDM2/MDM4 heterodimer, which allows the development of a positive activity of cytoplasmic MDM4 towards p53-mediated transcriptional function. Noteworthy, this activity uncovers coordinated repression of molecules with shared anti-apoptotic function which precedes active cell apoptosis and that are frequently overexpressed and/or markers of tumour phenotype in human cancer.

摘要

p53抑制剂MDM4(MDMX)是一种在DNA损伤条件下具有p53激活功能的细胞质蛋白。特别地,MDM4促进p53在Ser46位点的磷酸化,这种修饰先于不同的p53活性。我们研究了MDM4促进这种p53修饰的机制及其在未转化的乳腺上皮细胞和组织中的后果。在严重DNA损伤的情况下,MDM4通过结合并稳定丝氨酸 - 苏氨酸激酶HIPK2来刺激p53Ser46(P)。在这些条件下,p53抑制复合物MDM4/MDM2解离,这使得MDM4能够促进p53/HIPK2的功能相互作用。对DNA损伤处理细胞与未处理细胞的比较蛋白质组学分析表明,具有抗凋亡活性的蛋白质普遍下调,其中一些是p53Ser46(P)/HIPK2抑制活性的靶标。重要的是,MDM4的缺失消除了这些蛋白质的下调,表明MDM4对于促进p53介导的转录抑制是必需的。一致地,MDM4介导的HIPK2/p53激活先于HIPK2/p53的核转位和活性。值得注意的是,在接受γ射线照射的小鼠乳腺中也明显存在这些蛋白质的抑制,并且在过表达MDM4的转基因小鼠中显著增强。这项研究证明了MDM2/MDM4异二聚体的灵活性,这使得细胞质MDM4对p53介导的转录功能产生积极作用。值得注意的是,这种活性揭示了具有共同抗凋亡功能的分子的协同抑制,这种抑制先于活跃的细胞凋亡,并且在人类癌症中经常过表达和/或作为肿瘤表型的标志物。

https://cdn.ncbi.nlm.nih.gov/pmc/blobs/674b/4717155/5a9a1732e547/onc201576f1.jpg

文献AI研究员

20分钟写一篇综述,助力文献阅读效率提升50倍。

立即体验

用中文搜PubMed

大模型驱动的PubMed中文搜索引擎

马上搜索

文档翻译

学术文献翻译模型,支持多种主流文档格式。

立即体验