Suppr超能文献

DA-Raf介导的Ras-ERK信号通路抑制对转化生长因子-β1诱导的肺泡Ⅱ型上皮细胞上皮-间质转化至关重要。

DA-Raf-Mediated Suppression of the Ras--ERK Pathway Is Essential for TGF-β1-Induced Epithelial-Mesenchymal Transition in Alveolar Epithelial Type 2 Cells.

作者信息

Watanabe-Takano Haruko, Takano Kazunori, Hatano Masahiko, Tokuhisa Takeshi, Endo Takeshi

机构信息

Department of Biology, Graduate School of Science, Chiba University, Inage-ku, Chiba, Japan; Biomedical Research Center, Chiba University, Chuo-ku, Chiba, Japan; Japan Society for the Promotion of Science (JSPS), Chiyoda-ku, Tokyo, Japan.

Department of Biology, Graduate School of Science, Chiba University, Inage-ku, Chiba, Japan; Department of Nanobiology, Graduate School of Advanced Integral Science, Chiba University, Inage-ku, Chiba, Japan.

出版信息

PLoS One. 2015 May 21;10(5):e0127888. doi: 10.1371/journal.pone.0127888. eCollection 2015.

Abstract

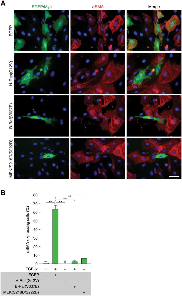
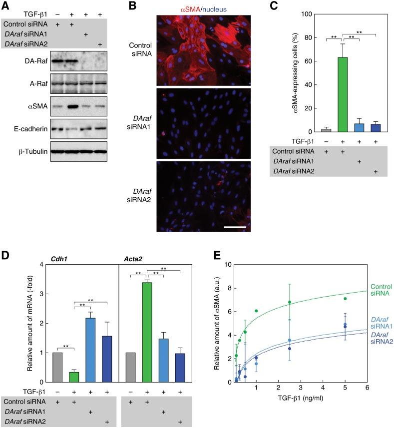
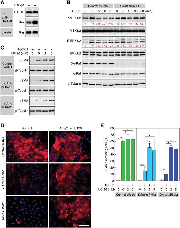
Myofibroblasts play critical roles in the development of idiopathic pulmonary fibrosis by depositing components of extracellular matrix. One source of lung myofibroblasts is thought to be alveolar epithelial type 2 cells that undergo epithelial-mesenchymal transition (EMT). Rat RLE-6TN alveolar epithelial type 2 cells treated with transforming growth factor-β1 (TGF-β1) are converted into myofibroblasts through EMT. TGF-β induces both canonical Smad signaling and non-canonical signaling, including the Ras-induced ERK pathway (Raf-MEK-ERK). However, the signaling mechanisms regulating TGF-β1-induced EMT are not fully understood. Here, we show that the Ras-ERK pathway negatively regulates TGF-β1-induced EMT in RLE-6TN cells and that DA-Raf1 (DA-Raf), a splicing isoform of A-Raf and a dominant-negative antagonist of the Ras-ERK pathway, plays an essential role in EMT. Stimulation of the cells with fibroblast growth factor 2 (FGF2), which activated the ERK pathway, prominently suppressed TGF-β1-induced EMT. An inhibitor of MEK, but not an inhibitor of phosphatidylinositol 3-kinase, rescued the TGF-β1-treated cells from the suppression of EMT by FGF2. Overexpression of a constitutively active mutant of a component of the Ras-ERK pathway, i.e., H-Ras, B-Raf, or MEK1, interfered with EMT. Knockdown of DA-Raf expression with siRNAs facilitated the activity of MEK and ERK, which were only weakly and transiently activated by TGF-β1. Although DA-Raf knockdown abrogated TGF-β1-induced EMT, the abrogation of EMT was reversed by the addition of the MEK inhibitor. Furthermore, DA-Raf knockdown impaired the TGF-β1-induced nuclear translocation of Smad2, which mediates the transcription required for EMT. These results imply that intrinsic DA-Raf exerts essential functions for EMT by antagonizing the TGF-β1-induced Ras-ERK pathway in RLE-6TN cells.

摘要

肌成纤维细胞通过沉积细胞外基质成分,在特发性肺纤维化的发展过程中发挥关键作用。肺肌成纤维细胞的一个来源被认为是经历上皮-间质转化(EMT)的2型肺泡上皮细胞。用转化生长因子-β1(TGF-β1)处理的大鼠RLE-6TN 2型肺泡上皮细胞通过EMT转化为肌成纤维细胞。TGF-β诱导经典的Smad信号通路和非经典信号通路,包括Ras诱导的ERK通路(Raf-MEK-ERK)。然而,调节TGF-β1诱导的EMT的信号机制尚未完全了解。在这里,我们表明Ras-ERK通路负向调节RLE-6TN细胞中TGF-β1诱导的EMT,并且DA-Raf1(DA-Raf),A-Raf的剪接异构体和Ras-ERK通路的显性负性拮抗剂,在EMT中起重要作用。用激活ERK通路的成纤维细胞生长因子2(FGF2)刺激细胞,显著抑制TGF-β1诱导的EMT。MEK抑制剂而非磷脂酰肌醇3激酶抑制剂使TGF-β1处理的细胞从FGF2对EMT的抑制中恢复。Ras-ERK通路成分的组成型活性突变体(即H-Ras、B-Raf或MEK1)的过表达干扰了EMT。用小干扰RNA敲低DA-Raf表达促进了MEK和ERK的活性,它们仅被TGF-β1微弱且短暂地激活。虽然敲低DA-Raf消除了TGF-β1诱导的EMT,但添加MEK抑制剂可逆转EMT的消除。此外,敲低DA-Raf损害了TGF-β1诱导的Smad2核转位,而Smad2介导EMT所需的转录。这些结果表明,内源性DA-Raf通过拮抗RLE-6TN细胞中TGF-β1诱导的Ras-ERK通路,对EMT发挥重要作用。

https://cdn.ncbi.nlm.nih.gov/pmc/blobs/e444/4440819/53d82db0c3c4/pone.0127888.g001.jpg

文献AI研究员

20分钟写一篇综述,助力文献阅读效率提升50倍。

立即体验

用中文搜PubMed

大模型驱动的PubMed中文搜索引擎

马上搜索

文档翻译

学术文献翻译模型,支持多种主流文档格式。

立即体验