Suppr超能文献

基于病毒载体对视神经再生的改善:视觉靶标中单个轴突生长模式和突触形成的特征

Viral vector-based improvement of optic nerve regeneration: characterization of individual axons' growth patterns and synaptogenesis in a visual target.

作者信息

Yungher B J, Luo X, Salgueiro Y, Blackmore M G, Park K K

机构信息

Miami Project to Cure Paralysis, Department of Neurosurgery, University of Miami, Miller School of Medicine, Miami, FL, USA.

Department of Biomedical Sciences, Marquette University, Milwaukee, WI, USA.

出版信息

Gene Ther. 2015 Oct;22(10):811-21. doi: 10.1038/gt.2015.51. Epub 2015 May 25.

Abstract

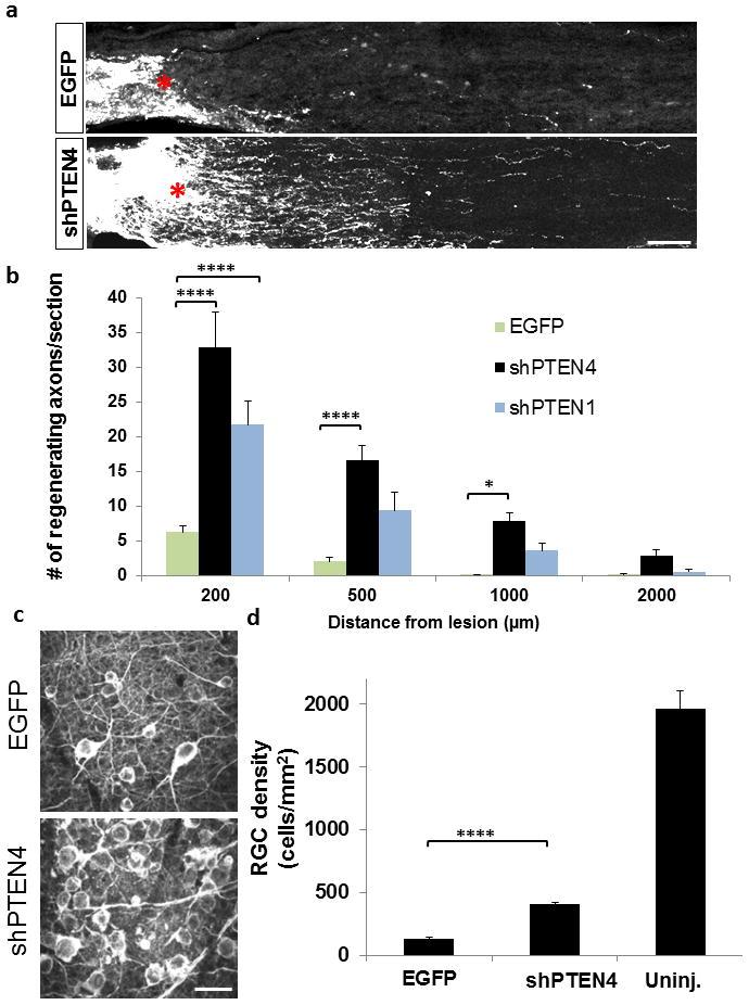
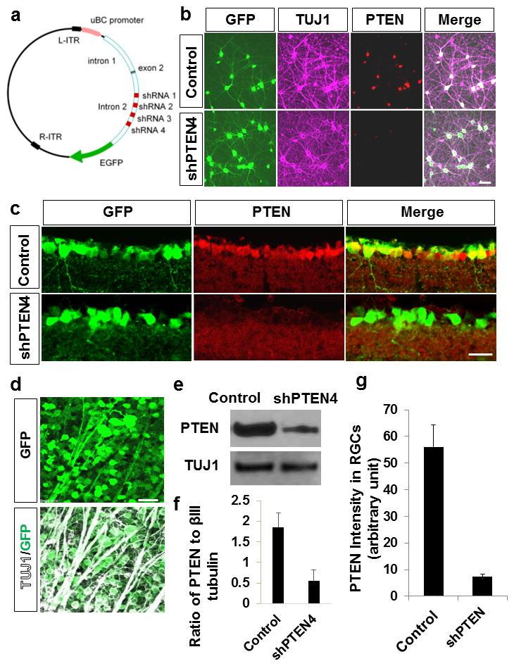
Lack of axon growth ability in the central nervous system poses a major barrier to achieving functional connectivity after injury. Thus, a non-transgenic regenerative approach to reinnervating targets has important implications in clinical and research settings. Previous studies using knockout (KO) mice have demonstrated long-distance axon regeneration. Using an optic nerve injury model, here we evaluate the efficacy of viral, RNA interference (RNAi) and pharmacological approaches that target the phosphatase and tensin homolog (PTEN) and signal transducer and activator of transcription-3 pathways to improve long-distance axon regeneration in wild-type mice. Our data show that adeno-associated virus (AAV) expressing short hairpin RNA (shRNA) against PTEN (shPTEN) enhances retinal ganglion cell axon regeneration after crush injury. However, compared with the previous data in PTEN KO mice, AAV-shRNA results in a lesser degree of regeneration, likely due to incomplete gene silencing inherent to RNAi. In comparison, an extensive enhancement in regeneration is seen when AAV-shPTEN is coupled to AAV encoding ciliary neurotrophic factor (CNTF) and to a cyclic adenosine monophosphate (cAMP) analog, allowing axons to travel long distances and reach their target. We apply whole-tissue imaging that facilitates three-dimensional visualization of single regenerating axons and document heterogeneous terminal patterns in the targets. This shows that some axonal populations generate extensive arbors and make synapses with the target neurons. Collectively, we show a combinatorial viral RNAi and pharmacological strategy that improves long-distance regeneration in wild-type animals and provide single fiber projection data that indicates a degree of preservation of target recognition.

摘要

中枢神经系统中轴突生长能力的缺失是损伤后实现功能连接的主要障碍。因此,一种用于重新支配靶标的非转基因再生方法在临床和研究环境中具有重要意义。先前使用基因敲除(KO)小鼠的研究已经证明了长距离轴突再生。在此,我们使用视神经损伤模型,评估针对磷酸酶和张力蛋白同源物(PTEN)以及信号转导和转录激活因子-3途径的病毒、RNA干扰(RNAi)和药理学方法在野生型小鼠中改善长距离轴突再生的效果。我们的数据表明,表达针对PTEN的短发夹RNA(shRNA)(shPTEN)的腺相关病毒(AAV)可增强挤压伤后视网膜神经节细胞轴突的再生。然而,与先前在PTEN基因敲除小鼠中的数据相比,AAV-shRNA导致的再生程度较低,这可能是由于RNAi固有的基因沉默不完全所致。相比之下,当AAV-shPTEN与编码睫状神经营养因子(CNTF)的AAV以及环磷酸腺苷(cAMP)类似物联合使用时,可观察到再生的广泛增强,使轴突能够长距离延伸并到达其靶标。我们应用全组织成像技术,便于对单个再生轴突进行三维可视化,并记录靶标中异质的终末模式。这表明一些轴突群体形成广泛的分支并与靶标神经元形成突触。总体而言,我们展示了一种组合的病毒RNAi和药理学策略,可改善野生型动物的长距离再生,并提供单纤维投射数据,表明靶标识别的一定程度的保留。

https://cdn.ncbi.nlm.nih.gov/pmc/blobs/adbb/4600032/612d19166676/nihms688138f1.jpg

文献AI研究员

20分钟写一篇综述,助力文献阅读效率提升50倍。

立即体验

用中文搜PubMed

大模型驱动的PubMed中文搜索引擎

马上搜索

文档翻译

学术文献翻译模型,支持多种主流文档格式。

立即体验