Suppr超能文献

五肽重复蛋白SOAR1在拟南芥对干旱、盐和冷胁迫响应中的关键作用

Crucial roles of the pentatricopeptide repeat protein SOAR1 in Arabidopsis response to drought, salt and cold stresses.

作者信息

Jiang Shang-Chuan, Mei Chao, Liang Shan, Yu Yong-Tao, Lu Kai, Wu Zhen, Wang Xiao-Fang, Zhang Da-Peng

机构信息

MOE Systems Biology and Bioinformatics Laboratory, Center for Plant Biology, School of Life Sciences, Tsinghua University, Beijing, 100084, China.

出版信息

Plant Mol Biol. 2015 Jul;88(4-5):369-85. doi: 10.1007/s11103-015-0327-9. Epub 2015 Jun 21.

Abstract

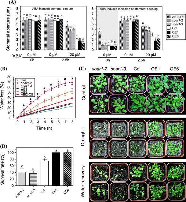
Whereas several mitochondrial/chloroplast pentatricopeptide repeat (PPR) proteins have been reported to regulate plant responses to abiotic stresses, no nucleus-localized PPR protein has been found to play role in these processes. In the present experiment, we provide evidence that a cytosol-nucleus dual-localized PPR protein SOAR1, functioning to negatively regulate abscisic acid (ABA) signaling in seed germination and postgermination growth, is a crucial, positive regulator of plant response to abiotic stresses. Downregulation of SOAR1 expression reduces, but upregulation of SOAR1 expression enhances, ABA sensitivity in ABA-induced promotion of stomatal closure and inhibition of stomatal opening, and plant tolerance to multiple, major abiotic stresses including drought, high salinity and low temperature. Interestingly and importantly, the SOAR1-overexpression lines display strong abilities to tolerate drought, salt and cold stresses, with surprisingly high resistance to salt stress in germination and postgermination growth of seeds that are able to potentially germinate in seawater, while no negative effect on plant growth and development was observed. So, the SOAR1 gene is likely useful for improvement of crops by transgenic manipulation to enhance crop productivity in stressful conditions. Further experimental data suggest that SOAR1 likely regulates plant stress responses at least partly by integrating ABA-dependent and independent signaling pathways, which is different from the ABI2/ABI1 type 2C protein phosphatase-mediated ABA signaling. These findings help to understand highly complicated stress and ABA signalling network.

摘要

尽管已有报道称几种线粒体/叶绿体五肽重复序列(PPR)蛋白可调节植物对非生物胁迫的响应,但尚未发现定位于细胞核的PPR蛋白在这些过程中发挥作用。在本实验中,我们提供了证据表明,一种定位于细胞质和细胞核的双定位PPR蛋白SOAR1在种子萌发和萌发后生长中负调控脱落酸(ABA)信号传导,是植物对非生物胁迫响应的关键正调控因子。SOAR1表达的下调会降低ABA诱导气孔关闭和抑制气孔开放时的ABA敏感性以及植物对包括干旱、高盐和低温在内的多种主要非生物胁迫的耐受性,而SOAR1表达的上调则会增强这些耐受性。有趣且重要的是,过表达SOAR1的株系表现出很强的耐受干旱、盐和冷胁迫的能力,在种子萌发和萌发后生长中对盐胁迫具有惊人的高抗性,甚至能够在海水中潜在萌发,同时未观察到对植物生长发育有负面影响。因此,SOAR1基因可能通过转基因操作来提高作物在胁迫条件下的生产力,从而对作物改良有用。进一步的实验数据表明,SOAR1可能至少部分通过整合ABA依赖和独立的信号通路来调节植物应激反应,这与ABI2/ABI1型2C蛋白磷酸酶介导的ABA信号传导不同。这些发现有助于理解高度复杂的胁迫和ABA信号网络。

https://cdn.ncbi.nlm.nih.gov/pmc/blobs/0a5f/4486114/d1daac94c7ee/11103_2015_327_Fig1_HTML.jpg

文献AI研究员

20分钟写一篇综述,助力文献阅读效率提升50倍。

立即体验

用中文搜PubMed

大模型驱动的PubMed中文搜索引擎

马上搜索

文档翻译

学术文献翻译模型,支持多种主流文档格式。

立即体验