Suppr超能文献

RNA聚合酶II延伸复合物识别5-羧基胞嘧啶的分子基础。

Molecular basis for 5-carboxycytosine recognition by RNA polymerase II elongation complex.

作者信息

Wang Lanfeng, Zhou Yu, Xu Liang, Xiao Rui, Lu Xingyu, Chen Liang, Chong Jenny, Li Hairi, He Chuan, Fu Xiang-Dong, Wang Dong

机构信息

Skaggs School of Pharmacy and Pharmaceutical Sciences, The University of California, San Diego, 9500 Gilman Drive, La Jolla, California 92093, USA.

Department of Cellular and Molecular Medicine, School of Medicine, The University of California, San Diego, 9500 Gilman Drive, La Jolla, California 92093, USA.

出版信息

Nature. 2015 Jul 30;523(7562):621-5. doi: 10.1038/nature14482. Epub 2015 Jun 29.

Abstract

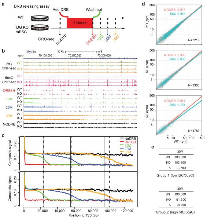
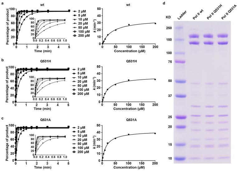
DNA methylation at selective cytosine residues (5-methylcytosine (5mC)) and their removal by TET-mediated DNA demethylation are critical for setting up pluripotent states in early embryonic development. TET enzymes successively convert 5mC to 5-hydroxymethylcytosine (5hmC), 5-formylcytosine (5fC), and 5-carboxylcytosine (5caC), with 5fC and 5caC subject to removal by thymine DNA glycosylase (TDG) in conjunction with base excision repair. Early reports indicate that 5fC and 5caC could be stably detected on enhancers, promoters and gene bodies, with distinct effects on gene expression, but the mechanisms have remained elusive. Here we determined the X-ray crystal structure of yeast elongating RNA polymerase II (Pol II) in complex with a DNA template containing oxidized 5mCs, revealing specific hydrogen bonds between the 5-carboxyl group of 5caC and the conserved epi-DNA recognition loop in the polymerase. This causes a positional shift for incoming nucleoside 5'-triphosphate (NTP), thus compromising nucleotide addition. To test the implication of this structural insight in vivo, we determined the global effect of increased 5fC/5caC levels on transcription, finding that such DNA modifications indeed retarded Pol II elongation on gene bodies. These results demonstrate the functional impact of oxidized 5mCs on gene expression and suggest a novel role for Pol II as a specific and direct epigenetic sensor during transcription elongation.

摘要

选择性胞嘧啶残基处的DNA甲基化(5-甲基胞嘧啶,5mC)以及通过TET介导的DNA去甲基化对其进行的去除,对于早期胚胎发育中多能状态的建立至关重要。TET酶依次将5mC转化为5-羟甲基胞嘧啶(5hmC)、5-甲酰基胞嘧啶(5fC)和5-羧基胞嘧啶(5caC),5fC和5caC会被胸腺嘧啶DNA糖基化酶(TDG)结合碱基切除修复予以去除。早期报告表明,5fC和5caC能够在增强子、启动子和基因体上被稳定检测到,对基因表达有不同影响,但其机制仍不清楚。在此,我们确定了酵母延伸RNA聚合酶II(Pol II)与含有氧化5mC的DNA模板复合物的X射线晶体结构,揭示了5caC的5-羧基与聚合酶中保守的表观DNA识别环之间的特定氢键。这导致进入的核苷5'-三磷酸(NTP)发生位置偏移,从而损害核苷酸添加。为了测试这种结构见解在体内的意义,我们确定了5fC/5caC水平升高对转录的全局影响,发现这种DNA修饰确实阻碍了Pol II在基因体上的延伸。这些结果证明了氧化5mC对基因表达的功能影响,并表明Pol II在转录延伸过程中作为一种特定且直接的表观遗传传感器具有新作用。

https://cdn.ncbi.nlm.nih.gov/pmc/blobs/2110/4521995/9e5d702f8910/nihms683290f5.jpg

文献AI研究员

20分钟写一篇综述,助力文献阅读效率提升50倍。

立即体验

用中文搜PubMed

大模型驱动的PubMed中文搜索引擎

马上搜索

文档翻译

学术文献翻译模型,支持多种主流文档格式。

立即体验