Suppr超能文献

环磷酸腺苷通过上调沉默调节蛋白模拟热量限制的抗衰老作用。

Cyclic AMP Mimics the Anti-ageing Effects of Calorie Restriction by Up-Regulating Sirtuin.

作者信息

Wang Zhuoran, Zhang Lu, Liang Yaru, Zhang Chi, Xu Zhiyu, Zhang Lang, Fuji Ryosuke, Mu Wei, Li Liyuan, Jiang Junjun, Ju Yong, Wang Zhao

机构信息

MOE Key Laboratory of Protein Sciences, School of Medicine, Tsinghua University, Beijing 100084, P.R. China.

1] MOE Key Laboratory of Protein Sciences, School of Medicine, Tsinghua University, Beijing 100084, P.R. China [2] Department of Bioengineering, Graduate School of Bioscience and Biotechnology, Tokyo Institute of Technology, Tokyo 226-8051, Japan.

出版信息

Sci Rep. 2015 Jul 8;5:12012. doi: 10.1038/srep12012.

Abstract

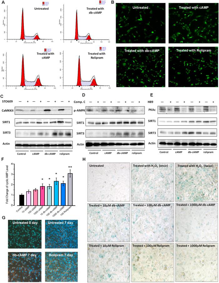
Cyclic adenosine monophosphate (cAMP) plays an important role in many biological processes as a second messenger, and cAMP treatment has been reported to extend the lifespan of wild-type Drosophila melanogaster. Our study showed that exogenous cAMP improved ageing-related phenotypes by increasing the protein level of Sirtuins, which prevented metabolic disorders to mimic the effect of calorie restriction. Experiments in vitro showed that cAMP directly bound to SIRT1 and SIRT3 and consequently increased their activity. These findings suggest that cAMP slows the ageing process and is a good candidate to mimic calorie restriction. Our research provides a promising therapeutic strategy to target metabolic disorder-induced ageing-related diseases.

摘要

环磷酸腺苷(cAMP)作为第二信使在许多生物过程中发挥着重要作用,据报道,cAMP处理可延长野生型黑腹果蝇的寿命。我们的研究表明,外源性cAMP通过提高去乙酰化酶(Sirtuins)的蛋白质水平改善了与衰老相关的表型,这预防了代谢紊乱,从而模拟了热量限制的效果。体外实验表明,cAMP直接与SIRT1和SIRT3结合,从而提高它们的活性。这些发现表明,cAMP减缓了衰老过程,是模拟热量限制的良好候选物。我们的研究为针对代谢紊乱引起的衰老相关疾病提供了一种有前景的治疗策略。

https://cdn.ncbi.nlm.nih.gov/pmc/blobs/1845/4648391/c04317463692/srep12012-f1.jpg

文献AI研究员

20分钟写一篇综述,助力文献阅读效率提升50倍。

立即体验

用中文搜PubMed

大模型驱动的PubMed中文搜索引擎

马上搜索

文档翻译

学术文献翻译模型,支持多种主流文档格式。

立即体验