Suppr超能文献

IGF1R和ROR1特异性嵌合抗原受体T细胞作为高危肉瘤的潜在治疗方法

IGF1R- and ROR1-Specific CAR T Cells as a Potential Therapy for High Risk Sarcomas.

作者信息

Huang Xin, Park Haein, Greene Joseph, Pao James, Mulvey Erin, Zhou Sophia X, Albert Catherine M, Moy Fred, Sachdev Deepali, Yee Douglas, Rader Christoph, Hamby Carl V, Loeb David M, Cairo Mitchell S, Zhou Xianzheng

机构信息

Department of Pediatrics, Division of Hematology, Oncology and Stem Cell Transplantation, New York Medical College, Valhalla, NY, United States of America.

University of Minnesota College of Biological Sciences, Minneapolis, MN, United States of America.

出版信息

PLoS One. 2015 Jul 14;10(7):e0133152. doi: 10.1371/journal.pone.0133152. eCollection 2015.

Abstract

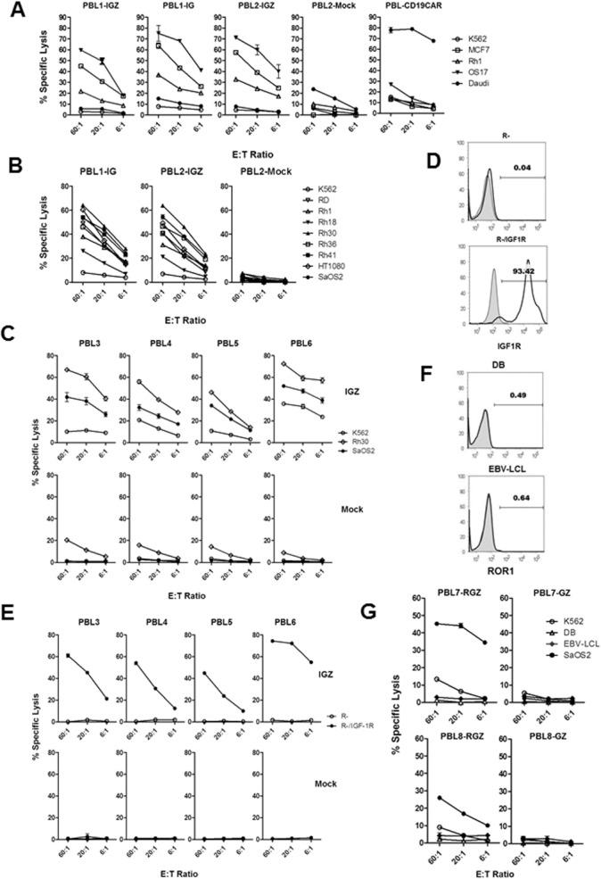
Patients with metastatic or recurrent and refractory sarcomas have a dismal prognosis. Therefore, new targeted therapies are urgently needed. This study was designed to evaluate chimeric antigen receptor (CAR) T cells targeting the type I insulin-like growth factor receptor (IGF1R) or tyrosine kinase-like orphan receptor 1 (ROR1) molecules for their therapeutic potential against sarcomas. Here, we report that IGF1R (15/15) and ROR1 (11/15) were highly expressed in sarcoma cell lines including Ewing sarcoma, osteosarcoma, alveolar or embryonal rhabdomyosarcoma, and fibrosarcoma. IGF1R and ROR1 CAR T cells derived from eight healthy donors using the Sleeping Beauty (SB) transposon system were cytotoxic against sarcoma cells and produced high levels of IFN-γ, TNF-α and IL-13 in an antigen-specific manner. IGF1R and ROR1 CAR T cells generated from three sarcoma patients released significant amounts of IFN-γ in response to sarcoma stimulation. The adoptive transfer of IGF1R and ROR1 CAR T cells derived from a sarcoma patient significantly reduced tumor growth in pre-established, systemically disseminated and localized osteosarcoma xenograft models in NSG mice. Infusion of IGF1R and ROR1 CAR T cells also prolonged animal survival in a localized sarcoma model using NOD/scid mice. Our data indicate that both IGF1R and ROR1 can be effectively targeted by SB modified CAR T cells and that such CAR T cells may be useful in the treatment of high risk sarcoma patients.

摘要

转移性、复发性及难治性肉瘤患者的预后很差。因此,迫切需要新的靶向治疗方法。本研究旨在评估靶向I型胰岛素样生长因子受体(IGF1R)或酪氨酸激酶样孤儿受体1(ROR1)分子的嵌合抗原受体(CAR)T细胞对肉瘤的治疗潜力。在此,我们报告IGF1R(15/15)和ROR1(11/15)在包括尤因肉瘤、骨肉瘤、肺泡型或胚胎型横纹肌肉瘤以及纤维肉瘤在内的肉瘤细胞系中高表达。使用睡美人(SB)转座子系统从八名健康供体获得的IGF1R和ROR1 CAR T细胞对肉瘤细胞具有细胞毒性,并以抗原特异性方式产生高水平的IFN-γ、TNF-α和IL-13。三名肉瘤患者产生的IGF1R和ROR1 CAR T细胞在受到肉瘤刺激时释放出大量的IFN-γ。肉瘤患者来源的IGF1R和ROR1 CAR T细胞的过继性转移显著降低了NSG小鼠预先建立的、全身播散性和局限性骨肉瘤异种移植模型中的肿瘤生长。在使用NOD/scid小鼠的局限性肉瘤模型中,输注IGF1R和ROR1 CAR T细胞也延长了动物的生存期。我们的数据表明,SB修饰的CAR T细胞可以有效地靶向IGF1R和ROR1,并且这种CAR T细胞可能对治疗高危肉瘤患者有用。

https://cdn.ncbi.nlm.nih.gov/pmc/blobs/1ba6/4501840/253e9ff1cf19/pone.0133152.g001.jpg

文献AI研究员

20分钟写一篇综述,助力文献阅读效率提升50倍。

立即体验

用中文搜PubMed

大模型驱动的PubMed中文搜索引擎

马上搜索

文档翻译

学术文献翻译模型,支持多种主流文档格式。

立即体验