Suppr超能文献

SETDB1、HP1和SUV39促进53BP1重新定位,以在G2期细胞的同源重组过程中延长切除。

SETDB1, HP1 and SUV39 promote repositioning of 53BP1 to extend resection during homologous recombination in G2 cells.

作者信息

Alagoz Meryem, Katsuki Yoko, Ogiwara Hideaki, Ogi Tomoo, Shibata Atsushi, Kakarougkas Andreas, Jeggo Penny

机构信息

University of Sussex Genome Damage and Stability Centre, East Sussex, BN19RQ, UK.

Division of Genome Biology, National Cancer Centre Japan Research Institute, Tokyo, 104-0045, Japan.

出版信息

Nucleic Acids Res. 2015 Sep 18;43(16):7931-44. doi: 10.1093/nar/gkv722. Epub 2015 Jul 22.

Abstract

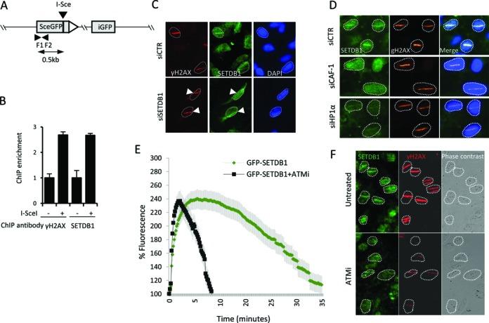
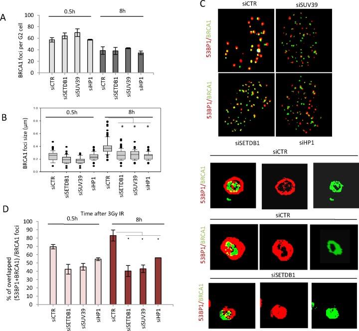
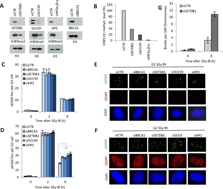
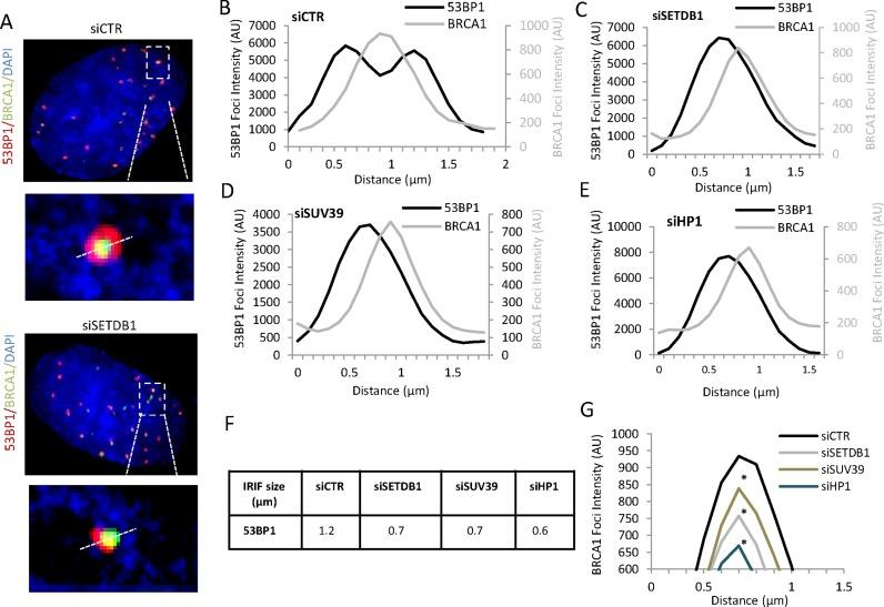
Recent studies have shown that homologous recombination (HR) requires chromatin repression as well as relaxation at DNA double strand breaks (DSBs). HP1 and SUV39H1/2 are repressive factors essential for HR. Here, we identify SETDB1 as an additional compacting factor promoting HR. Depletion of HP1, SUV39, SETDB1 or BRCA1 confer identical phenotypes. The repressive factors, like BRCA1, are dispensable for the initiation of resection but promote the extension step causing diminished RPA or RAD51 foci and HR in irradiated G2 cells. Depletion of the compacting factors does not inhibit BRCA1 recruitment but at 8 h post IR, BRCA1 foci are smaller and aberrantly positioned compared to control cells. BRCA1 promotes 53BP1 repositioning to the periphery of enlarged foci and formation of a devoid core with BRCA1 becoming enlarged and localized internally to 53BP1. Depletion of the compacting factors precludes these changes at irradiation-induced foci. Thus, the repressive factors are required for BRCA1 function in promoting the repositioning of 53BP1 during HR. Additionally, depletion of these repressive factors in undamaged cells causes diminished sister chromatid association at centromeric sequences. We propose a model for how these findings may be functionally linked.

摘要

最近的研究表明,同源重组(HR)在DNA双链断裂(DSB)处既需要染色质抑制也需要染色质松弛。HP1和SUV39H1/2是HR所必需的抑制因子。在此,我们鉴定出SETDB1是促进HR的另一种压缩因子。HP1、SUV39、SETDB1或BRCA1的缺失会导致相同的表型。像BRCA1这样的抑制因子对于切除的起始并非必需,但会促进延伸步骤,导致受辐射的G2期细胞中RPA或RAD51焦点以及HR减少。压缩因子的缺失不会抑制BRCA1的募集,但在辐射后8小时,与对照细胞相比,BRCA1焦点更小且位置异常。BRCA1促进53BP1重新定位到扩大焦点的周边,并形成一个无53BP1的核心,而BRCA1则扩大并定位在53BP1内部。压缩因子的缺失会阻止辐射诱导焦点处的这些变化。因此,抑制因子是BRCA1在HR过程中促进53BP1重新定位功能所必需的。此外,在未受损细胞中这些抑制因子的缺失会导致着丝粒序列处姐妹染色单体关联减少。我们提出了一个关于这些发现如何在功能上相互关联的模型。

https://cdn.ncbi.nlm.nih.gov/pmc/blobs/f572/4652757/cb05665b9f70/gkv722fig1.jpg

文献AI研究员

20分钟写一篇综述,助力文献阅读效率提升50倍。

立即体验

用中文搜PubMed

大模型驱动的PubMed中文搜索引擎

马上搜索

文档翻译

学术文献翻译模型,支持多种主流文档格式。

立即体验