Suppr超能文献

粘菌 Nramp1 与哺乳动物 DMT1 转运蛋白在结构和功能上相似,介导吞噬体铁外排。

Dictyostelium Nramp1, which is structurally and functionally similar to mammalian DMT1 transporter, mediates phagosomal iron efflux.

机构信息

Department of Clinical and Biological Sciences, University of Torino, AOU S. Luigi, Orbassano 10043, Italy.

Department of Biotechnology and Life Sciences, University of Insubria, Via J. H. Dunant 3, Varese 21100, Italy.

出版信息

J Cell Sci. 2015 Sep 1;128(17):3304-16. doi: 10.1242/jcs.173153. Epub 2015 Jul 24.

Abstract

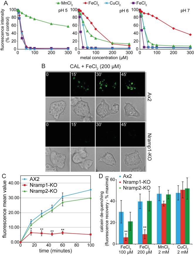
The Nramp (Slc11) protein family is widespread in bacteria and eukaryotes, and mediates transport of divalent metals across cellular membranes. The social amoeba Dictyostelium discoideum has two Nramp proteins. Nramp1, like its mammalian ortholog (SLC11A1), is recruited to phagosomal and macropinosomal membranes, and confers resistance to pathogenic bacteria. Nramp2 is located exclusively in the contractile vacuole membrane and controls, synergistically with Nramp1, iron homeostasis. It has long been debated whether mammalian Nramp1 mediates iron import or export from phagosomes. By selectively loading the iron-chelating fluorochrome calcein in macropinosomes, we show that Dictyostelium Nramp1 mediates iron efflux from macropinosomes in vivo. To gain insight in ion selectivity and the transport mechanism, the proteins were expressed in Xenopus oocytes. Using a novel assay with calcein, and electrophysiological and radiochemical assays, we show that Nramp1, similar to rat DMT1 (also known as SLC11A2), transports Fe(2+) and manganese, not Fe(3+) or copper. Metal ion transport is electrogenic and proton dependent. By contrast, Nramp2 transports only Fe(2+) in a non-electrogenic and proton-independent way. These differences reflect evolutionary divergence of the prototypical Nramp2 protein sequence compared to the archetypical Nramp1 and DMT1 proteins.

摘要

Nramp(Slc11)蛋白家族广泛存在于细菌和真核生物中,介导二价金属穿过细胞膜的运输。粘菌 Dictyostelium discoideum 有两种 Nramp 蛋白。Nramp1 与其哺乳动物同源物(SLC11A1)一样,被招募到吞噬体和巨吞噬体膜上,并赋予对致病菌的抗性。Nramp2 仅位于收缩泡膜上,并与 Nramp1 协同控制铁稳态。长期以来,人们一直争论哺乳动物 Nramp1 是否介导吞噬体中从铁的内吞或外排。通过选择性地将铁螯合荧光染料 calcein 加载到巨吞噬体中,我们表明 Dictyostelium Nramp1 介导体内 calcein 标记的巨吞噬体中铁的外排。为了深入了解离子选择性和运输机制,我们将这些蛋白在非洲爪蟾卵母细胞中表达。使用 calcein 的新型测定法以及电生理学和放射性化学测定法,我们表明 Nramp1 与大鼠 DMT1(也称为 SLC11A2)相似,可转运 Fe(2+)和锰,而不是 Fe(3+)或铜。金属离子转运是电化学的和质子依赖的。相比之下,Nramp2 以非电化学和质子非依赖性方式仅转运 Fe(2+)。这些差异反映了典型 Nramp2 蛋白序列与典型 Nramp1 和 DMT1 蛋白相比的进化分歧。

https://cdn.ncbi.nlm.nih.gov/pmc/blobs/4475/4582194/adc6a7dc4de8/joces-128-173153-g1.jpg

文献AI研究员

20分钟写一篇综述,助力文献阅读效率提升50倍。

立即体验

用中文搜PubMed

大模型驱动的PubMed中文搜索引擎

马上搜索

文档翻译

学术文献翻译模型,支持多种主流文档格式。

立即体验