Suppr超能文献

食欲素受体通过与GPR103异源二聚化在阿尔茨海默病(AD)中发挥神经保护作用。

Orexin receptors exert a neuroprotective effect in Alzheimer's disease (AD) via heterodimerization with GPR103.

作者信息

Davies Julie, Chen Jing, Pink Ryan, Carter David, Saunders Nigel, Sotiriadis Georgios, Bai Bo, Pan Yanyou, Howlett David, Payne Annette, Randeva Harpal, Karteris Emmanouil

机构信息

Biosciences, College of Health and Life Sciences, Brunel University, Uxbridge, UB8 3PH, UK.

1] Division of Metabolic and Vascular Health, Warwick Medical School, University of Warwick, Coventry, CV4 7AL, UK [2] Neurobiology Institute, Jining Medical University, Jining, Shandong, 272067, P.R. China.

出版信息

Sci Rep. 2015 Jul 30;5:12584. doi: 10.1038/srep12584.

Abstract

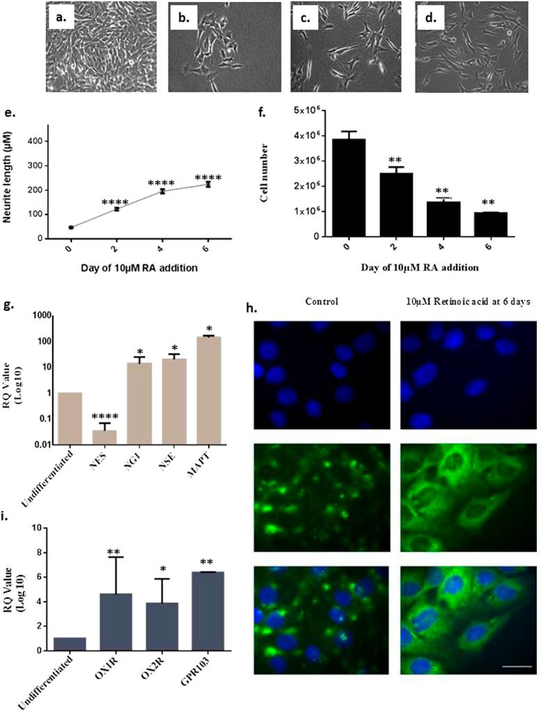
Orexins are neuropeptides that regulate the sleep-wake cycle and feeding behaviour. QRFP is a newly discovered neuropeptide which exerts similar orexigenic activity, thus playing an important role in energy homeostasis and regulation of appetite. The exact expression and signalling characteristics and physiological actions of QRFP and its receptor GPR103 are poorly understood. Alzheimer's disease (AD) patients experience increased nocturnal activity, excessive daytime sleepiness, and weight loss. We hypothesised therefore that orexins and QRFP might be implicated in the pathophysiology of AD. We report that the down-regulation of hippocampal orexin receptors (OXRs) and GPR103 particularly in the cornu ammonis (CA) subfield from AD patients suffering from early onset familial AD (EOFAD) and late onset familial AD (LOAD). Using an in vitro model we demonstrate that this downregulation is due to to Aβ-plaque formation and tau hyper-phosphorylation. Transcriptomics revealed a neuroprotective role for both orexins and QRFP. Finally we provide conclusive evidence using BRET and FRET that OXRs and GPR103 form functional hetero-dimers to exert their effects involving activation of ERK1/2. Pharmacological intervention directed at the orexigenic system may prove to be an attractive avenue towards the discovery of novel therapeutics for diseases such as AD and improving neuroprotective signalling pathways.

摘要

食欲素是调节睡眠-觉醒周期和进食行为的神经肽。QRFP是一种新发现的神经肽,具有类似的促食欲活性,因此在能量稳态和食欲调节中发挥重要作用。人们对QRFP及其受体GPR103的确切表达、信号特征和生理作用了解甚少。阿尔茨海默病(AD)患者夜间活动增加、白天过度嗜睡且体重减轻。因此,我们推测食欲素和QRFP可能与AD的病理生理过程有关。我们报告称,早发性家族性AD(EOFAD)和晚发性家族性AD(LOAD)患者海马区食欲素受体(OXRs)和GPR103的表达下调,尤其是在海马角(CA)亚区。使用体外模型,我们证明这种下调是由于Aβ斑块形成和tau蛋白过度磷酸化所致。转录组学揭示了食欲素和QRFP都具有神经保护作用。最后,我们使用生物发光共振能量转移(BRET)和荧光共振能量转移(FRET)提供了确凿证据,表明OXRs和GPR103形成功能性异二聚体以发挥其作用,包括激活细胞外信号调节激酶1/2(ERK1/2)。针对促食欲系统的药物干预可能是发现AD等疾病新疗法以及改善神经保护信号通路的一个有吸引力的途径。

https://cdn.ncbi.nlm.nih.gov/pmc/blobs/a19f/4519789/e285457792ba/srep12584-f1.jpg

文献AI研究员

20分钟写一篇综述,助力文献阅读效率提升50倍。

立即体验

用中文搜PubMed

大模型驱动的PubMed中文搜索引擎

马上搜索

文档翻译

学术文献翻译模型,支持多种主流文档格式。

立即体验