Suppr超能文献

NSC-87877抑制神经母细胞瘤中DUSP26的功能,导致p53介导的细胞凋亡。

NSC-87877 inhibits DUSP26 function in neuroblastoma resulting in p53-mediated apoptosis.

作者信息

Shi Y, Ma I T, Patel R H, Shang X, Chen Z, Zhao Y, Cheng J, Fan Y, Rojas Y, Barbieri E, Chen Z, Yu Y, Jin J, Kim E S, Shohet J M, Vasudevan S A, Yang J

机构信息

Division of Pediatric Surgery, Texas Children's Hospital Department of Surgery, Michael E. DeBakey Department of Surgery, Dan L. Duncan Cancer Center, Baylor College of Medicine, Clinical Care Center, Houston, TX, USA.

Department of Surgery, Mayo Clinic Arizona, Phoenix, AZ, USA.

出版信息

Cell Death Dis. 2015 Aug 6;6(8):e1841. doi: 10.1038/cddis.2015.207.

Abstract

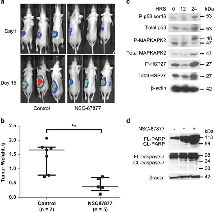
Dual specificity protein phosphatase 26 (DUSP26) is overexpressed in high-risk neuroblastoma (NB) and contributes to chemoresistance by inhibiting p53 function. In vitro, DUSP26 has also been shown to effectively inhibit p38 MAP kinase. We hypothesize that inhibiting DUSP26 will result in decreased NB cell growth in a p53 and/or p38-mediated manner. NSC-87877 (8-hydroxy-7-[(6-sulfo-2-naphthyl)azo]-5-quinolinesulfonic acid), a novel DUSP26 small molecule inhibitor, shows effective growth inhibition and induction of apoptosis in NB cell lines. NB cell lines treated with small hairpin RNA (shRNA) targeting DUSP26 also exhibit a proliferation defect both in vitro and in vivo. Treatment of NB cell lines with NSC-87877 results in increased p53 phosphorylation (Ser37 and Ser46) and activation, increased activation of downstream p38 effector proteins (heat shock protein 27 (HSP27) and MAP kinase-activated protein kinase 2 (MAPKAPK2)) and poly ADP ribose polymerase/caspase-3 cleavage. The cytotoxicity resulting from DUSP26 inhibition is partially reversed by knocking down p53 expression with shRNA and also by inhibiting p38 activity with SB203580 (4-[4-(4-fluorophenyl)-2-(4-methylsulfinylphenyl)-1H-imidazol-5-yl]pyridine). In an intrarenal mouse model of NB, NSC-87877 treatment results in decreased tumor growth and increased p53 and p38 activity. Together, these results suggest that DUSP26 inhibition with NSC-87877 is an effective strategy to induce NB cell cytotoxicity in vitro and in vivo through activation of the p53 and p38 mitogen-activated protein kinase (MAPK) tumor-suppressor pathways.

摘要

双特异性蛋白磷酸酶26(DUSP26)在高危神经母细胞瘤(NB)中过表达,并通过抑制p53功能导致化疗耐药。在体外,DUSP26也已被证明能有效抑制p38丝裂原活化蛋白激酶。我们推测,抑制DUSP26将导致NB细胞生长以p53和/或p38介导的方式减少。NSC-87877(8-羟基-7-[(6-磺基-2-萘基)偶氮]-5-喹啉磺酸)是一种新型的DUSP26小分子抑制剂,在NB细胞系中显示出有效的生长抑制和凋亡诱导作用。用靶向DUSP26的小发夹RNA(shRNA)处理的NB细胞系在体外和体内也表现出增殖缺陷。用NSC-87877处理NB细胞系会导致p53磷酸化(Ser37和Ser46)增加和激活,下游p38效应蛋白(热休克蛋白27(HSP27)和丝裂原活化蛋白激酶激活的蛋白激酶2(MAPKAPK2))的激活增加以及聚ADP核糖聚合酶/半胱天冬酶-3裂解。通过用shRNA敲低p53表达以及用SB203580(4-[4-(4-氟苯基)-2-(4-甲亚磺酰基苯基)-1H-咪唑-5-基]吡啶)抑制p38活性,可部分逆转DUSP26抑制所产生的细胞毒性。在NB的肾内小鼠模型中,NSC-87877处理导致肿瘤生长减少以及p53和p38活性增加。总之,这些结果表明,用NSC-87877抑制DUSP26是一种通过激活p53和p38丝裂原活化蛋白激酶(MAPK)肿瘤抑制途径在体外和体内诱导NB细胞毒性的有效策略。

https://cdn.ncbi.nlm.nih.gov/pmc/blobs/afe3/4558500/2cd29a4fc195/cddis2015207f1.jpg

文献AI研究员

20分钟写一篇综述,助力文献阅读效率提升50倍。

立即体验

用中文搜PubMed

大模型驱动的PubMed中文搜索引擎

马上搜索

文档翻译

学术文献翻译模型,支持多种主流文档格式。

立即体验