Suppr超能文献

丝裂原活化蛋白激酶15(MAPK15)介导BCR-ABL1诱导的自噬,并调节癌基因依赖性细胞增殖和肿瘤形成。

MAPK15 mediates BCR-ABL1-induced autophagy and regulates oncogene-dependent cell proliferation and tumor formation.

作者信息

Colecchia David, Rossi Matteo, Sasdelli Federica, Sanzone Sveva, Strambi Angela, Chiariello Mario

机构信息

a Istituto Toscano Tumori-Core Research Laboratory; Signal Transduction Unit, AOU Senese ; Siena Italy.

b Istituto di Fisiologia Clinica; Sede di Siena, CNR ; Siena , Italy.

出版信息

Autophagy. 2015;11(10):1790-802. doi: 10.1080/15548627.2015.1084454.

Abstract

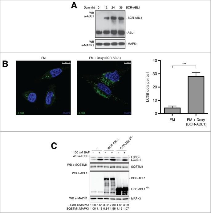
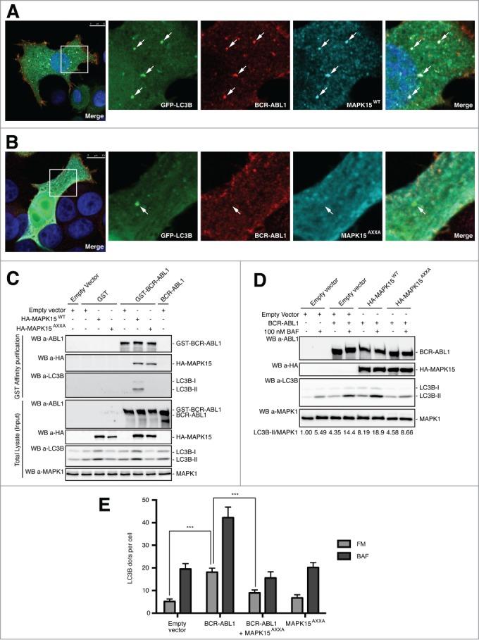
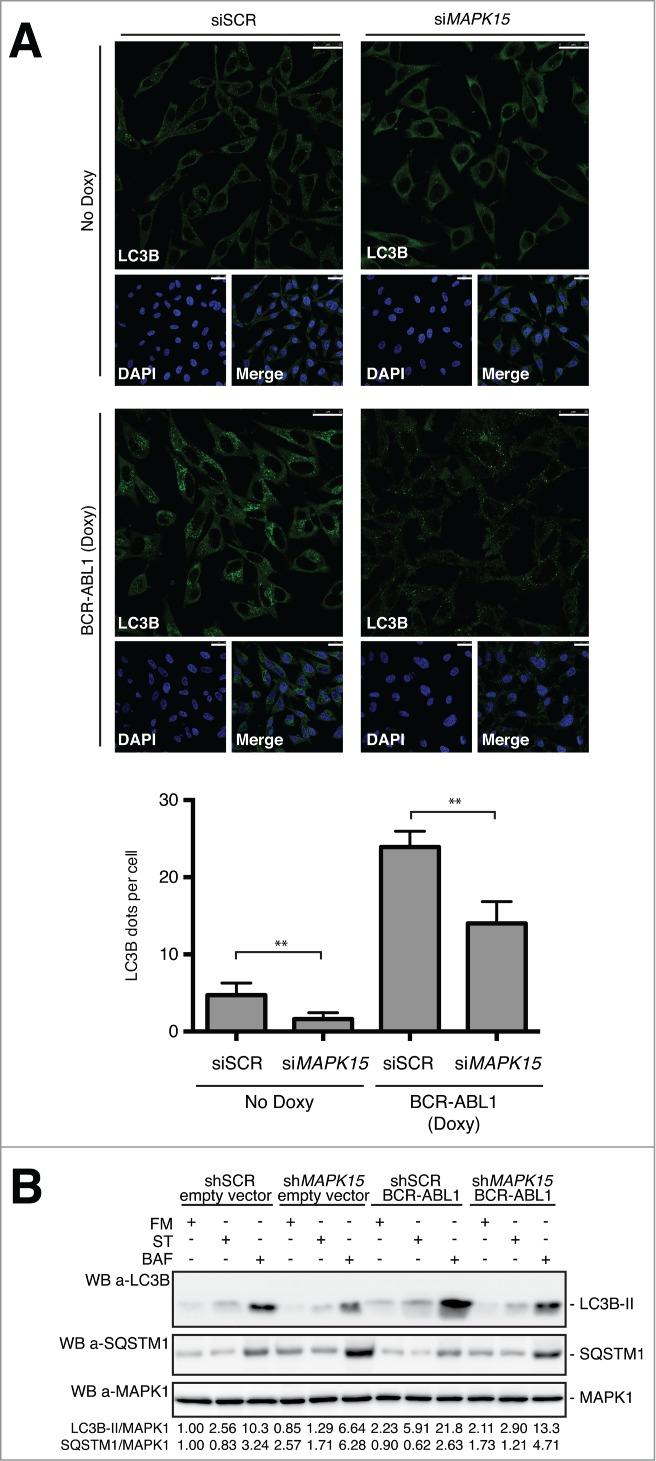
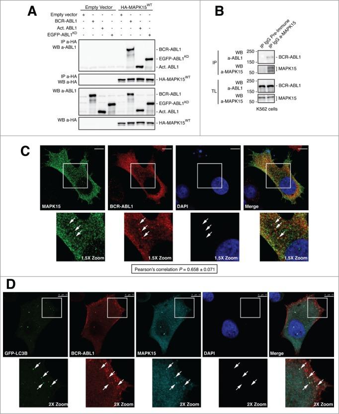
A reciprocal translocation of the ABL1 gene to the BCR gene results in the expression of the oncogenic BCR-ABL1 fusion protein, which characterizes human chronic myeloid leukemia (CML), a myeloproliferative disorder considered invariably fatal until the introduction of the imatinib family of tyrosine kinase inhibitors (TKI). Nonetheless, insensitivity of CML stem cells to TKI treatment and intrinsic or acquired resistance are still frequent causes for disease persistence and blastic phase progression experienced in patients after initial successful therapies. Here, we investigated a possible role for the MAPK15/ERK8 kinase in BCR-ABL1-dependent autophagy, a key process for oncogene-induced leukemogenesis. In this context, we showed the ability of MAPK15 to physically recruit the oncogene to autophagic vesicles, confirming our hypothesis of a biologically relevant role for this MAP kinase in signal transduction by this oncogene. Indeed, by modeling BCR-ABL1 signaling in HeLa cells and taking advantage of a physiologically relevant model for human CML, i.e. K562 cells, we demonstrated that BCR-ABL1-induced autophagy is mediated by MAPK15 through its ability to interact with LC3-family proteins, in a LIR-dependent manner. Interestingly, we were also able to interfere with BCR-ABL1-induced autophagy by a pharmacological approach aimed at inhibiting MAPK15, opening the possibility of acting on this kinase to affect autophagy and diseases depending on this cellular function. Indeed, to support the feasibility of this approach, we demonstrated that depletion of endogenous MAPK15 expression inhibited BCR-ABL1-dependent cell proliferation, in vitro, and tumor formation, in vivo, therefore providing a novel "druggable" link between BCR-ABL1 and human CML.

摘要

ABL1基因与BCR基因的相互易位导致致癌性BCR-ABL1融合蛋白的表达,这是人类慢性髓性白血病(CML)的特征,CML是一种骨髓增殖性疾病,在酪氨酸激酶抑制剂(TKI)伊马替尼家族出现之前一直被认为是致命的。尽管如此,CML干细胞对TKI治疗的不敏感性以及内在或获得性耐药仍然是患者在初始成功治疗后疾病持续和进入急变期进展的常见原因。在此,我们研究了MAPK15/ERK8激酶在BCR-ABL1依赖性自噬中的可能作用,自噬是致癌基因诱导白血病发生的关键过程。在这种情况下,我们展示了MAPK15将致癌基因物理募集到自噬小泡的能力,证实了我们关于这种MAP激酶在该致癌基因信号转导中具有生物学相关作用的假设。事实上,通过在HeLa细胞中模拟BCR-ABL1信号传导,并利用人类CML的生理相关模型即K562细胞,我们证明BCR-ABL1诱导的自噬由MAPK15通过其与LC3家族蛋白相互作用的能力介导,且依赖于LC3相互作用区域(LIR)。有趣的是,我们还能够通过旨在抑制MAPK15的药理学方法干扰BCR-ABL1诱导的自噬,这为作用于该激酶以影响自噬及依赖于这种细胞功能的疾病开辟了可能性。确实,为了支持这种方法的可行性,我们证明内源性MAPK15表达的缺失在体外抑制了BCR-ABL1依赖性细胞增殖,在体内抑制了肿瘤形成,因此在BCR-ABL1与人类CML之间提供了一种新的“可药物作用的”联系。

https://cdn.ncbi.nlm.nih.gov/pmc/blobs/bdfa/4824572/b1c56544bff1/kaup-11-10-1084454-g001.jpg

文献AI研究员

20分钟写一篇综述,助力文献阅读效率提升50倍。

立即体验

用中文搜PubMed

大模型驱动的PubMed中文搜索引擎

马上搜索

文档翻译

学术文献翻译模型,支持多种主流文档格式。

立即体验