Suppr超能文献

拟南芥HECATE基因在雌蕊发育过程中的植物激素调控中发挥作用。

Arabidopsis HECATE genes function in phytohormone control during gynoecium development.

作者信息

Schuster Christoph, Gaillochet Christophe, Lohmann Jan U

机构信息

Department of Stem Cell Biology, University of Heidelberg, Heidelberg D-69120, Germany

Department of Stem Cell Biology, University of Heidelberg, Heidelberg D-69120, Germany.

出版信息

Development. 2015 Oct 1;142(19):3343-50. doi: 10.1242/dev.120444. Epub 2015 Aug 20.

Abstract

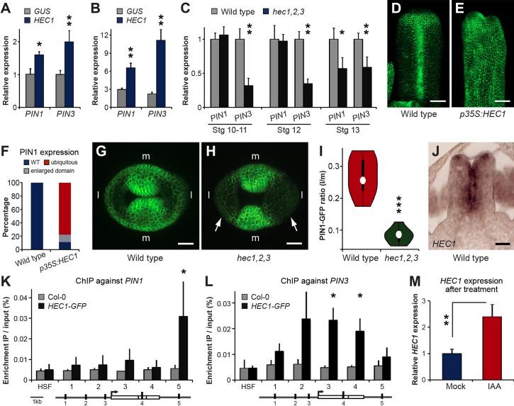
The fruit, which develops from the fertilised gynoecium formed in the innermost whorl of the flower, is the reproductive organ and one of the most complex structures of an angiosperm plant. Phytohormones play important roles during flower and fruit patterning, morphogenesis and growth, and there is emerging evidence for a cross-talk between different classes of plant hormones throughout these processes. Here, we show that the bHLH transcription factors HECATE 1 (HEC1), HEC2 and HEC3, which have previously been identified as essential components of transmitting tract formation, affect both auxin and cytokinin responses during reproductive tissue development. We find that HEC1 interacts with SPATULA (SPT) to control carpel fusion and that both transcription factors restrict sensitivity to cytokinin in the gynoecium. In addition, HEC1 is tightly integrated into the auxin-signalling network at the levels of biosynthesis, transport and transcriptional response. Based on this data, we propose that HEC1 acts as a local modulator of auxin and cytokinin responses to control gynoecium development in Arabidopsis.

摘要

果实由花朵最内层轮状结构中受精的雌蕊发育而来,是被子植物的生殖器官和最复杂的结构之一。植物激素在花和果实的模式形成、形态发生及生长过程中发挥着重要作用,并且有新的证据表明在这些过程中不同种类的植物激素之间存在相互作用。在此,我们表明,先前已被确定为传输组织形成必需成分的bHLH转录因子HECATE 1(HEC1)、HEC2和HEC3,在生殖组织发育过程中影响生长素和细胞分裂素反应。我们发现HEC1与SPATULA(SPT)相互作用以控制心皮融合,并且这两个转录因子均限制雌蕊对细胞分裂素的敏感性。此外,HEC1在生物合成、运输及转录反应水平上紧密整合到生长素信号网络中。基于这些数据,我们提出HEC1作为生长素和细胞分裂素反应的局部调节因子来控制拟南芥雌蕊的发育。

https://cdn.ncbi.nlm.nih.gov/pmc/blobs/8fea/4631749/b54699eabd55/develop-142-120444-g1.jpg

文献AI研究员

20分钟写一篇综述,助力文献阅读效率提升50倍。

立即体验

用中文搜PubMed

大模型驱动的PubMed中文搜索引擎

马上搜索

文档翻译

学术文献翻译模型,支持多种主流文档格式。

立即体验