Suppr超能文献

BET蛋白Brd4激活神经元中的转录,而BET抑制剂Jq1阻断小鼠的记忆。

BET protein Brd4 activates transcription in neurons and BET inhibitor Jq1 blocks memory in mice.

作者信息

Korb Erica, Herre Margo, Zucker-Scharff Ilana, Darnell Robert B, Allis C David

机构信息

Laboratory of Chromatin Biology and Epigenetics, The Rockefeller University, New York, New York, USA.

Laboratory of Molecular Neuro-oncology, The Rockefeller University, New York, New York, USA.

出版信息

Nat Neurosci. 2015 Oct;18(10):1464-73. doi: 10.1038/nn.4095. Epub 2015 Aug 24.

Abstract

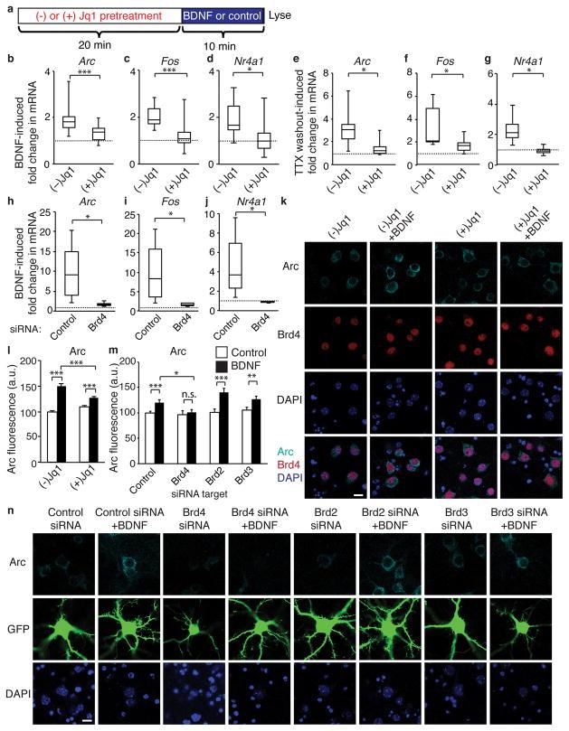
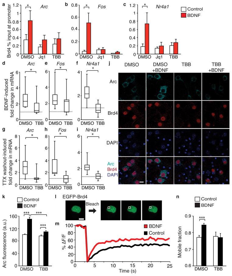
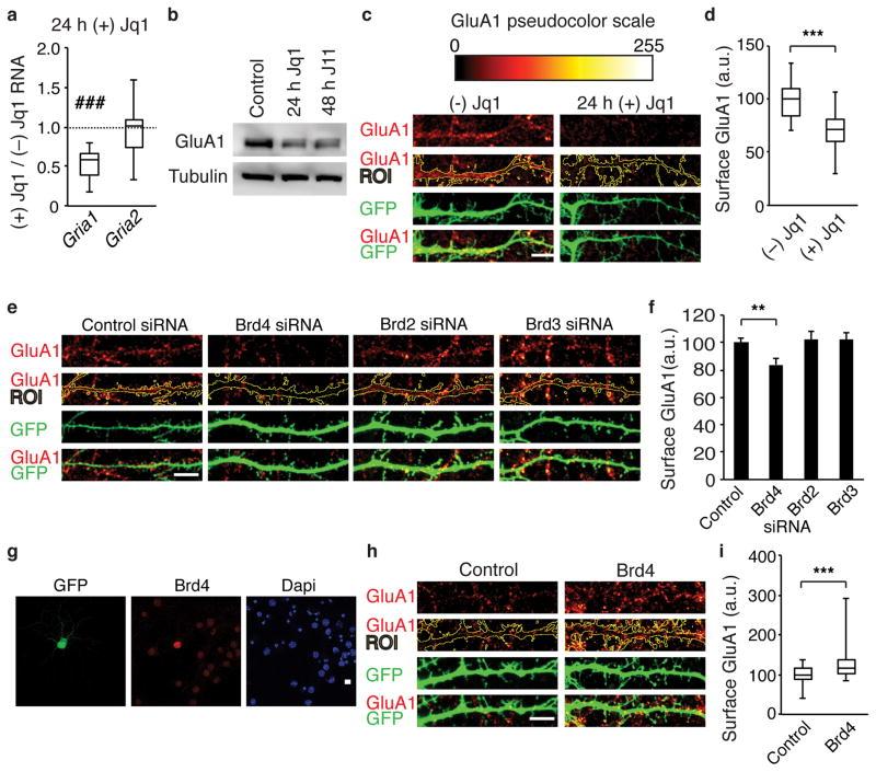
Precise regulation of transcription is crucial for the cellular mechanisms underlying memory formation. However, the link between neuronal stimulation and the proteins that directly interact with histone modifications to activate transcription in neurons remains unclear. Brd4 is a member of the bromodomain and extra-terminal domain (BET) protein family, which binds acetylated histones and is a critical regulator of transcription in many cell types, including transcription in response to external cues. Small molecule BET inhibitors are in clinical trials, yet almost nothing is known about Brd4 function in the brain. Here we show that Brd4 mediates the transcriptional regulation underlying learning and memory. The loss of Brd4 function affects critical synaptic proteins, which results in memory deficits in mice but also decreases seizure susceptibility. Thus Brd4 provides a critical link between neuronal activation and the transcriptional responses that occur during memory formation.

摘要

转录的精确调控对于记忆形成所依赖的细胞机制至关重要。然而,神经元刺激与直接与组蛋白修饰相互作用以激活神经元转录的蛋白质之间的联系仍不清楚。Brd4是溴结构域和额外末端结构域(BET)蛋白家族的成员,它结合乙酰化组蛋白,并且是许多细胞类型中转录的关键调节因子,包括对外部信号作出反应的转录。小分子BET抑制剂正在进行临床试验,但对于Brd4在大脑中的功能几乎一无所知。在这里,我们表明Brd4介导学习和记忆所依赖的转录调控。Brd4功能的丧失会影响关键的突触蛋白,这不仅导致小鼠出现记忆缺陷,还会降低癫痫易感性。因此,Brd4在神经元激活与记忆形成过程中发生的转录反应之间提供了关键联系。

https://cdn.ncbi.nlm.nih.gov/pmc/blobs/19d7/4752120/a5dec38a1adb/nihms712802f1.jpg

文献AI研究员

20分钟写一篇综述,助力文献阅读效率提升50倍。

立即体验

用中文搜PubMed

大模型驱动的PubMed中文搜索引擎

马上搜索

文档翻译

学术文献翻译模型,支持多种主流文档格式。

立即体验