Suppr超能文献

基因关联分析揭示了二尖瓣脱垂背后的生物学途径。

Genetic association analyses highlight biological pathways underlying mitral valve prolapse.

作者信息

Dina Christian, Bouatia-Naji Nabila, Tucker Nathan, Delling Francesca N, Toomer Katelynn, Durst Ronen, Perrocheau Maelle, Fernandez-Friera Leticia, Solis Jorge, Le Tourneau Thierry, Chen Ming-Huei, Probst Vincent, Bosse Yohan, Pibarot Philippe, Zelenika Diana, Lathrop Mark, Hercberg Serge, Roussel Ronan, Benjamin Emelia J, Bonnet Fabrice, Lo Su Hao, Dolmatova Elena, Simonet Floriane, Lecointe Simon, Kyndt Florence, Redon Richard, Le Marec Hervé, Froguel Philippe, Ellinor Patrick T, Vasan Ramachandran S, Bruneval Patrick, Markwald Roger R, Norris Russell A, Milan David J, Slaugenhaupt Susan A, Levine Robert A, Schott Jean-Jacques, Hagege Albert A, Jeunemaitre Xavier

机构信息

INSERM Unité Mixte de Recherche (UMR) 1087, Centre National de la Recherche Scientifique (CNRS) UMR 6291, Institut du Thorax, Nantes, France.

Centre Hospitalier Universitaire (CHU) Nantes, Université de Nantes, Nantes, France.

出版信息

Nat Genet. 2015 Oct;47(10):1206-11. doi: 10.1038/ng.3383. Epub 2015 Aug 24.

Abstract

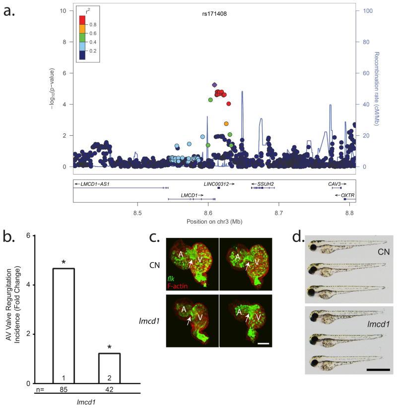
Nonsyndromic mitral valve prolapse (MVP) is a common degenerative cardiac valvulopathy of unknown etiology that predisposes to mitral regurgitation, heart failure and sudden death. Previous family and pathophysiological studies suggest a complex pattern of inheritance. We performed a meta-analysis of 2 genome-wide association studies in 1,412 MVP cases and 2,439 controls. We identified 6 loci, which we replicated in 1,422 cases and 6,779 controls, and provide functional evidence for candidate genes. We highlight LMCD1 (LIM and cysteine-rich domains 1), which encodes a transcription factor and for which morpholino knockdown of the ortholog in zebrafish resulted in atrioventricular valve regurgitation. A similar zebrafish phenotype was obtained with knockdown of the ortholog of TNS1, which encodes tensin 1, a focal adhesion protein involved in cytoskeleton organization. We also showed expression of tensin 1 during valve morphogenesis and describe enlarged posterior mitral leaflets in Tns1(-/-) mice. This study identifies the first risk loci for MVP and suggests new mechanisms involved in mitral valve regurgitation, the most common indication for mitral valve repair.

摘要

非综合征性二尖瓣脱垂(MVP)是一种常见的、病因不明的退行性心脏瓣膜病,易导致二尖瓣反流、心力衰竭和猝死。既往的家族研究和病理生理学研究提示其遗传模式复杂。我们对两项全基因组关联研究进行了荟萃分析,涉及1412例MVP患者和2439例对照。我们鉴定出6个基因座,并在1422例患者和6779例对照中进行了重复验证,同时为候选基因提供了功能证据。我们重点关注了LMCD1(LIM和富含半胱氨酸结构域1),它编码一种转录因子,在斑马鱼中敲低其直系同源基因的吗啉代寡核苷酸会导致房室瓣反流。敲低TNS1的直系同源基因也得到了类似的斑马鱼表型,TNS1编码张力蛋白1,这是一种参与细胞骨架组织的粘着斑蛋白。我们还展示了张力蛋白1在瓣膜形态发生过程中的表达,并描述了Tns1基因敲除小鼠二尖瓣后叶增大的情况。本研究确定了MVP的首个风险基因座,并提示了与二尖瓣反流相关的新机制,二尖瓣反流是二尖瓣修复最常见的指征。

https://cdn.ncbi.nlm.nih.gov/pmc/blobs/4d1e/4773907/625692937ceb/nihms711882f1.jpg

文献AI研究员

20分钟写一篇综述,助力文献阅读效率提升50倍。

立即体验

用中文搜PubMed

大模型驱动的PubMed中文搜索引擎

马上搜索

文档翻译

学术文献翻译模型,支持多种主流文档格式。

立即体验