Suppr超能文献

BRAF抑制产生介导治疗逃逸的宿主-肿瘤微环境。

BRAF Inhibition Generates a Host-Tumor Niche that Mediates Therapeutic Escape.

作者信息

Fedorenko Inna V, Wargo Jennifer A, Flaherty Keith T, Messina Jane L, Smalley Keiran S M

机构信息

The Department of Tumor Biology, The Moffitt Cancer Center and Research Institute, Tampa, Florida, USA.

Department of Surgery, MD Anderson Cancer Center, Houston, Texas, USA.

出版信息

J Invest Dermatol. 2015 Dec;135(12):3115-3124. doi: 10.1038/jid.2015.329. Epub 2015 Aug 24.

Abstract

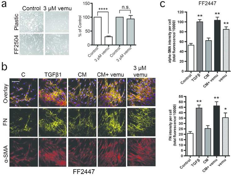
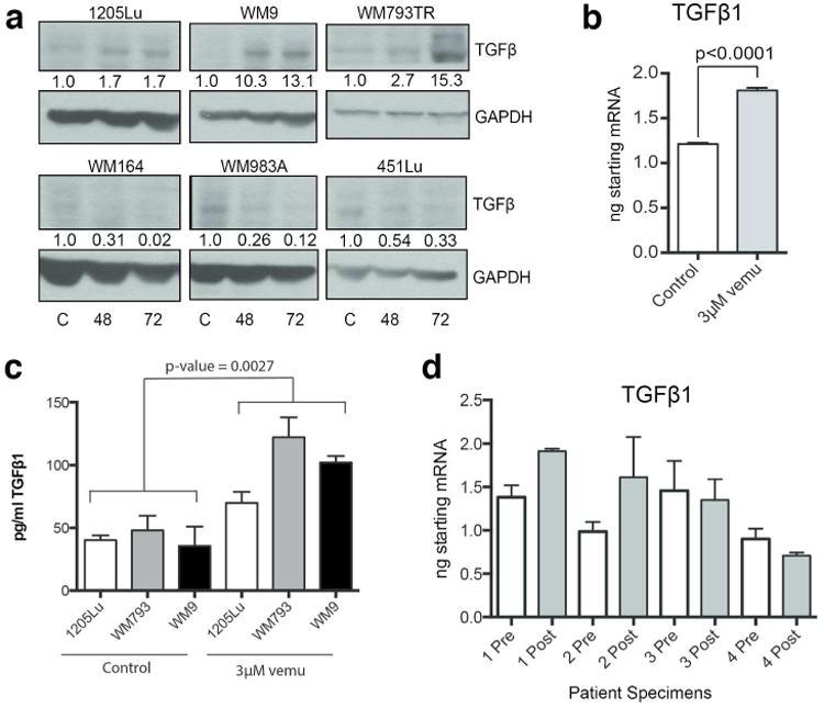
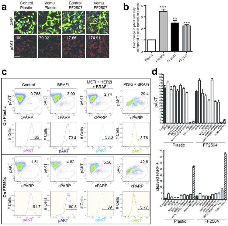
The current study defines a fibroblast-derived niche that facilitates the therapeutic escape of melanoma cells from BRAF inhibition. Vemurafenib treatment led to the release of transforming growth factor-β (TGF-β) from the melanoma cells that increased the differentiation state of the fibroblasts, an affect associated with fibronectin deposition, increase in α-smooth muscle actin expression, and the release of neuregulin (NRG). At the same time, vemurafenib directly activated the fibroblasts through paradoxical stimulation of the mitogen-activated protein kinase pathway, causing them to secrete hepatocyte growth factor (HGF). Treatment with the BRAF/MEK inhibitor combination reversed the release of HGF. Adhesion of melanoma cells to fibronectin was critical in amplifying the fibroblast-derived NRG- and HGF-mediated PI3K/AKT (phosphatidylinositol 3'-kinase/AKT) survival signaling in the melanoma cells following BRAF inhibition. In coculture studies, combination treatment with inhibitors of BRAF/MET/HER kinase was ineffective at reversing the fibroblast-mediated therapeutic escape from BRAF inhibition. Instead, it was noted that combined BRAF/PI3K inhibition overcame fibroblast-mediated drug resistance in vitro and was associated with enhanced antitumor effects in an in vivo xenograft model. Thus, we show that melanoma cells and fibroblasts remodel their microenvironment in response to BRAF inhibition and that these adaptations allow tumor cells to evade therapy through increased PI3K/AKT survival signaling.

摘要

当前研究定义了一种成纤维细胞衍生的微环境,其促进黑色素瘤细胞从BRAF抑制中实现治疗逃逸。维莫非尼治疗导致黑色素瘤细胞释放转化生长因子-β(TGF-β),这增加了成纤维细胞的分化状态,这种影响与纤连蛋白沉积、α平滑肌肌动蛋白表达增加以及神经调节蛋白(NRG)的释放有关。同时,维莫非尼通过对丝裂原活化蛋白激酶途径的反常刺激直接激活成纤维细胞,使其分泌肝细胞生长因子(HGF)。BRAF/MEK抑制剂联合治疗可逆转HGF的释放。黑色素瘤细胞与纤连蛋白的黏附对于放大BRAF抑制后成纤维细胞衍生的NRG和HGF介导的黑色素瘤细胞中PI3K/AKT(磷脂酰肌醇3'-激酶/AKT)生存信号至关重要。在共培养研究中,BRAF/MET/HER激酶抑制剂联合治疗在逆转成纤维细胞介导的从BRAF抑制中的治疗逃逸方面无效。相反,注意到BRAF/PI3K联合抑制在体外克服了成纤维细胞介导的耐药性,并与体内异种移植模型中增强的抗肿瘤作用相关。因此,我们表明黑色素瘤细胞和成纤维细胞会响应BRAF抑制而重塑其微环境,并且这些适应性变化使肿瘤细胞能够通过增加PI3K/AKT生存信号来逃避治疗。

https://cdn.ncbi.nlm.nih.gov/pmc/blobs/150a/4648653/0e0a8af98a6b/nihms717332f1.jpg

文献AI研究员

20分钟写一篇综述,助力文献阅读效率提升50倍。

立即体验

用中文搜PubMed

大模型驱动的PubMed中文搜索引擎

马上搜索

文档翻译

学术文献翻译模型,支持多种主流文档格式。

立即体验