Suppr超能文献

α-茄碱通过激活内质网应激和抑制Akt/mTOR途径诱导ROS介导的自噬。

α-Solanine induces ROS-mediated autophagy through activation of endoplasmic reticulum stress and inhibition of Akt/mTOR pathway.

作者信息

Hasanain M, Bhattacharjee A, Pandey P, Ashraf R, Singh N, Sharma S, Vishwakarma A L, Datta D, Mitra K, Sarkar J

机构信息

Biochemistry Division, CSIR-Central Drug Research Institute, Lucknow, India.

Electron Microscopy Unit, CSIR-Central Drug Research Institute, Lucknow, India.

出版信息

Cell Death Dis. 2015 Aug 27;6(8):e1860. doi: 10.1038/cddis.2015.219.

Abstract

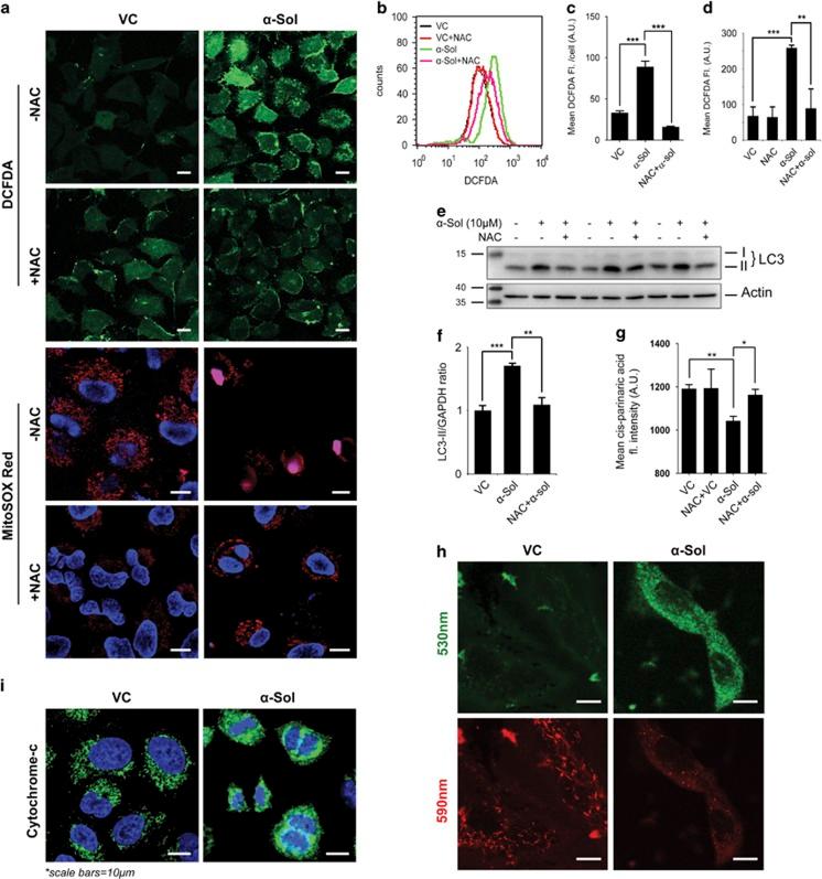
α-Solanine is a glycoalkaloid found in species of the nightshade family including potato. It was primarily reported to have toxic effects in humans. However, there is a growing body of literature demonstrating in vitro and in vivo anticancer activity of α-solanine. Most of these studies have shown activation of apoptosis as the underlying mechanism in antitumor activity of α-solanine. In this study, we report α-solanine as a potential inducer of autophagy, which may act synergistically or in parallel with apoptosis to exert its cytotoxic effect. Induction of autophagy was demonstrated by several assays including electron microscopy, immunoblotting of autophagy markers and immunofluorescence for LC3 (microtubule-associated protein 1 (MAP1) light chain-3) puncta. α-Solanine-induced autophagic flux was demonstrated by additionally enhanced--turnover of LC3-II and--accumulation of LC3-specific puncta after co-incubation of cells with either of the autophagolysosome inhibitors--chloroquine and--bafilomycin A1. We also demonstrated α-solanine-induced oxidative damage in regulating autophagy where pre-incubation of cells with reactive oxygen species (ROS) scavenger resulted in suppression of CM-H2DCFDA (5 (and 6)-chloromethyl-2',7'-dichlorodihydrofluorescein diacetate acetyl ester) fluorescence as well as decrease in LC3-II turnover. α-Solanine treatment caused an increase in the expression of endoplasmic reticulum (ER) stress proteins (BiP, activating transcription factor 6 (ATF6), X-box-binding protein 1, PERK, inositol-requiring transmembrane kinase/endonuclease 1, ATF4 and CCAAT-enhancer-binding protein (C/EBP)-homologous protein) suggesting activation of unfolded protein response pathway. Moreover, we found downregulation of phosphorylated Akt (Thr308 and Ser473), mammalian target of rapamycin (mTOR; Ser2448 and Ser2481) and 4E-BP1 (Thr37/46) by α-solanine implying suppression of the Akt/mTOR pathway. Collectively, our results signify that α-solanine induces autophagy to exert anti-proliferative activity by triggering ER stress and inhibiting Akt/mTOR signaling pathway.

摘要

α-茄碱是一种存在于包括马铃薯在内的茄科植物中的糖苷生物碱。最初报道它对人体具有毒性作用。然而,越来越多的文献表明α-茄碱在体外和体内具有抗癌活性。这些研究大多表明,细胞凋亡的激活是α-茄碱抗肿瘤活性的潜在机制。在本研究中,我们报告α-茄碱是一种潜在的自噬诱导剂,它可能与细胞凋亡协同作用或并行发挥作用,以发挥其细胞毒性作用。通过包括电子显微镜、自噬标记物的免疫印迹和LC3(微管相关蛋白1(MAP1)轻链3)斑点的免疫荧光在内的几种检测方法,证实了自噬的诱导。在细胞与自噬溶酶体抑制剂氯喹和巴佛洛霉素A1共同孵育后,LC3-II的额外增强周转和LC3特异性斑点的积累,证实了α-茄碱诱导的自噬通量。我们还证明了α-茄碱在调节自噬过程中诱导氧化损伤,其中用活性氧(ROS)清除剂对细胞进行预孵育会导致CM-H2DCFDA(5(和6)-氯甲基-2',7'-二氯二氢荧光素二乙酸乙酰酯)荧光的抑制以及LC3-II周转的减少。α-茄碱处理导致内质网(ER)应激蛋白(BiP、活化转录因子6(ATF6)、X盒结合蛋白1、PERK、肌醇需要跨膜激酶/核酸酶1、ATF4和CCAAT增强子结合蛋白(C/EBP)同源蛋白)的表达增加,表明未折叠蛋白反应途径被激活。此外,我们发现α-茄碱下调了磷酸化的Akt(Thr308和Ser473)、雷帕霉素靶蛋白(mTOR;Ser2448和Ser2481)和4E-BP1(Thr37/46),这意味着Akt/mTOR途径受到抑制。总的来说,我们的结果表明,α-茄碱通过触发内质网应激和抑制Akt/mTOR信号通路来诱导自噬,从而发挥抗增殖活性。

https://cdn.ncbi.nlm.nih.gov/pmc/blobs/7a64/4558510/3ffe7f5e588d/cddis2015219f1.jpg

文献AI研究员

20分钟写一篇综述,助力文献阅读效率提升50倍。

立即体验

用中文搜PubMed

大模型驱动的PubMed中文搜索引擎

马上搜索

文档翻译

学术文献翻译模型,支持多种主流文档格式。

立即体验