Suppr超能文献

用泡菜进行幽门螺杆菌相关性胃癌的饮食预防。

Dietary prevention of Helicobacter pylori-associated gastric cancer with kimchi.

作者信息

Jeong Migyeong, Park Jong-Min, Han Young-Min, Park Kun Young, Lee Don Haeng, Yoo Joon-Hwan, Cho Joo Young, Hahm Ki-Baik

机构信息

CHA Cancer Prevention Research Center, CHA Cancer Institute, CHA University, Seoul, Korea.

College of Nutrition, Busan National University, Busan, Korea.

出版信息

Oncotarget. 2015 Oct 6;6(30):29513-26. doi: 10.18632/oncotarget.4897.

Abstract

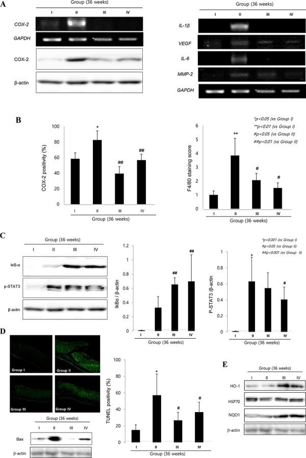
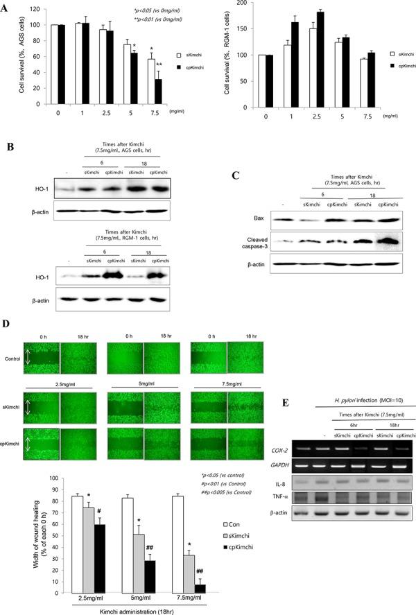
To prove whether dietary intervention can prevent Helicobacter pylori-induced atrophic gastritis and gastric cancer, we developed cancer preventive kimchi (cpKimchi) through special recipe and administered to chronic H. pylori-initiated, high salt diet-promoted, gastric tumorigenesis mice model. H. pylori-infected C57BL/6 mice were administered with cpKimchi mixed in drinking water up to 36 weeks. Gross and pathological gastric lesions were evaluated after 24 and 36 weeks, respectively and explored underlying molecular changes to explain efficacies. Cancer preventive actions of anti-inflammation and anti-mutagenesis were compared between standard recipe kimchi (sKimchi) and special recipe cpKimchi in in vitro H. pylori-infected cell model. The erythematous and nodular changes, mucosal ulcerative and erosive lesions in the stomach were noted at 24th weeks, but cpKimchi administration significantly ameliorated. After 36th weeks, scattered nodular masses, some ulcers, and thin nodular gastric mucosa were noted in H. pylori-infected mice, whereas these gross lesions were significantly attenuated in cpKimchi group. On molecular analysis, significant expressions of COX-2 and IL-6, activated NF-κB and STAT3, increased apoptosis, and marked oxidative stresses were noted in H. pylori-infected group relevant to tumorigenesis, but these were all significantly attenuated in cpKimchi group. cpKimchi extracts imparted significant selective induction of apoptosis only in cancer cells, led to inhibition of H. pylori-induced proliferation, while no cytotoxicity through significant HO-1 induction in non-transformed gastric cells. In conclusion, daily dietary intake of cpKimchi can be an effective way either to rejuvenate H. pylori-atrophic gastritis or to prevent tumorigenesis supported with the concerted actions of anti-oxidative, anti-inflammatory, and anti-mutagenic mechanisms.

摘要

为了证明饮食干预是否能预防幽门螺杆菌引起的萎缩性胃炎和胃癌,我们通过特殊配方研制了防癌泡菜(cpKimchi),并将其应用于慢性幽门螺杆菌感染、高盐饮食促进的胃癌发生小鼠模型。将cpKimchi混入饮用水中,给感染幽门螺杆菌的C57BL/6小鼠喂食长达36周。分别在24周和36周后评估胃部大体和病理病变,并探索潜在的分子变化以解释其疗效。在体外幽门螺杆菌感染的细胞模型中,比较了标准配方泡菜(sKimchi)和特殊配方cpKimchi的抗炎和抗诱变防癌作用。在第24周时,观察到胃内有红斑和结节状变化、黏膜溃疡性和糜烂性病变,但给予cpKimchi后明显改善。第36周后,在感染幽门螺杆菌的小鼠中观察到散在的结节状肿块、一些溃疡和薄的结节状胃黏膜,而在cpKimchi组中这些大体病变明显减轻。分子分析显示,在与肿瘤发生相关的幽门螺杆菌感染组中,COX-2和IL-6表达显著、NF-κB和STAT3激活、细胞凋亡增加以及氧化应激明显,但在cpKimchi组中这些均显著减轻。cpKimchi提取物仅在癌细胞中显著选择性诱导凋亡,导致幽门螺杆菌诱导的增殖受到抑制,同时通过在未转化的胃细胞中显著诱导HO-1而无细胞毒性。总之,每日摄入cpKimchi可能是改善幽门螺杆菌感染性萎缩性胃炎或预防肿瘤发生的有效方法,这得益于其抗氧化、抗炎和抗诱变机制的协同作用。

https://cdn.ncbi.nlm.nih.gov/pmc/blobs/6d79/4745743/0de66fc1c0e8/oncotarget-06-29513-g001.jpg

文献AI研究员

20分钟写一篇综述,助力文献阅读效率提升50倍。

立即体验

用中文搜PubMed

大模型驱动的PubMed中文搜索引擎

马上搜索

文档翻译

学术文献翻译模型,支持多种主流文档格式。

立即体验