Suppr超能文献

微小RNA-497通过抑制血管内皮生长因子A(VEGFA)和星形胶质细胞上调基因-1(AEG-1)来抑制肝细胞癌的血管生成和转移。

MiR-497 suppresses angiogenesis and metastasis of hepatocellular carcinoma by inhibiting VEGFA and AEG-1.

作者信息

Yan Jing-Jun, Zhang Yu-Nan, Liao Jia-Zhi, Ke Kun-peng, Chang Ying, Li Pei-Yuan, Wang Min, Lin Ju-Sheng, He Xing-Xing

机构信息

Institute of Liver Diseases, Tongji Hospital, Tongji Medical College, Huazhong University of Science and Technology, Wuhan 430030, China.

Department of Emergency Medicine, Tongji Hospital, Tongji Medical College, Huazhong University of Science and Technology, Wuhan 430030, China.

出版信息

Oncotarget. 2015 Oct 6;6(30):29527-42. doi: 10.18632/oncotarget.5012.

Abstract

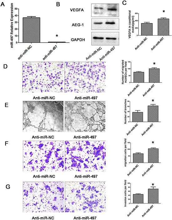
Hepatocellular carcinoma (HCC) is a worldwide malignance and displays marked vascular abnormalities and active metastasis. MicroRNAs (miRNAs) have been shown to play important roles in regulating tumor properties in cancer, however, whether miR-497 contributes to HCC angiogenesis or metastasis remains unclear. In this study, we found that miR-497 was significantly down-regulated in HCC tissue samples and cell lines. Gain-of-function and loss-of-function studies revealed that miR-497 could repress both the pro-angiogenic and metastatic ability of HCC cells. Subsequent investigations disclosed that miR-497 directly inhibited the 3'-untranslated regions (UTRs) of vascular endothelial growth factor A (VEGFA) and astrocyte elevated gene-1 (AEG-1). Furthermore, overexpression of these targets antagonized the function of miR-497. Based on nude mouse models, we demonstrated that overexpression of miR-497 significantly repressed microvessel densities in xenograft tumors and reduced pulmonary metastasis. In conclusion, our findings indicate that miR-497 downregulation contributes to angiogenesis and metastasis in HCC.

摘要

肝细胞癌(HCC)是一种全球性恶性肿瘤,具有明显的血管异常和活跃的转移。微小RNA(miRNA)已被证明在调节癌症肿瘤特性中发挥重要作用,然而,miR-497是否有助于HCC血管生成或转移仍不清楚。在本研究中,我们发现miR-497在HCC组织样本和细胞系中显著下调。功能获得和功能丧失研究表明,miR-497可抑制HCC细胞的促血管生成和转移能力。随后的研究发现,miR-497直接抑制血管内皮生长因子A(VEGFA)和星形胶质细胞上调基因1(AEG-1)的3'非翻译区(UTR)。此外,这些靶标的过表达拮抗了miR-497的功能。基于裸鼠模型,我们证明miR-497的过表达显著抑制异种移植肿瘤中的微血管密度并减少肺转移。总之,我们的研究结果表明,miR-497下调促进了HCC的血管生成和转移。

https://cdn.ncbi.nlm.nih.gov/pmc/blobs/1985/4745744/cd82073dae8a/oncotarget-06-29527-g001.jpg

文献AI研究员

20分钟写一篇综述,助力文献阅读效率提升50倍。

立即体验

用中文搜PubMed

大模型驱动的PubMed中文搜索引擎

马上搜索

文档翻译

学术文献翻译模型,支持多种主流文档格式。

立即体验